REMCO 79393 REŠENO

Forum o MAŠINAMA ZA PRANJE I MAŠINAMA ZA SUŠENJE VEŠA.

Urednici: goranfri,nike,sim,Honorarac

Pravila foruma
BT-expert info - BTexpert forumi
U naslov teme prvo pisati ime proizvođača, zatim oznake modela bez crtica i razmaka i kratak opis kvara. U post obavezno upisati ID ili EAN oznake sa poleđine aparata u suprotnom tema će biti obrisana.
Praktikujemo da na kraju opišemo kako smo rešili problem. Zatim zatvorimo temu >UPUTSTVO<
PRILIKOM POSTAVLJANJA PITANJA U VEZI ELEKTRONSKOG MODULA OBAVEZNO POPIŠITE SVE OZNAKE sa ploče i sa nalepnica, dobro bi došla i po koja fotografija.
Moravac
_
_
Postovi: 7
Pridružen: 12 Jan 2009, 13:53
Location: Aleksinac

REMCO 79393 REŠENO

Post napisao Moravac » 31 svi 2010, 09:14

Poštovani

Imam za popravku modul REMCO 79393. Izgorela su između ostalog dva otpornika koja su označena na slici modula. Da li neko zna vrednosti tih otpornika ili ima kompletnu šemu. Unapred zahvalan.
Prilog
REMCO.JPG
Zadnja izmena: Moravac, dana 10 Jun 2010, 11:23, ukupno menjano 1 put.

Avatar
ALEKSA
_
_
Postovi: 94
Pridružen: 12 Okt 2008, 12:15
Location: Krusevac
Warranty service: Gorenje, Beko, Bira, Candy, Whirlpool, Kronus, Koncar,Vox, Vivax, Ardo,NordStar, Frozzini,LG,Galanc,Venting,Fujitsu ,Daikin,Toshiba,Tadiran,Midea,Aux, Haier,Panasonic,Samsung, Mitsubishi,TV Adler,Vox,Fox,Gruding,LG
Contact person: ACA
Phone number: 0038137456160
Lokacija: Krusevac
Kontakt:

Re: REMCO 79393

Post napisao ALEKSA » 31 svi 2010, 13:45

koje kolo koristi modul

Avatar
milan
Preminuo
Postovi: 4426
Pridružen: 19 Avg 2006, 22:38
Location: Novi Sad
Specialty: tv-multimedia

Re: REMCO 79393

Post napisao milan » 31 svi 2010, 16:35

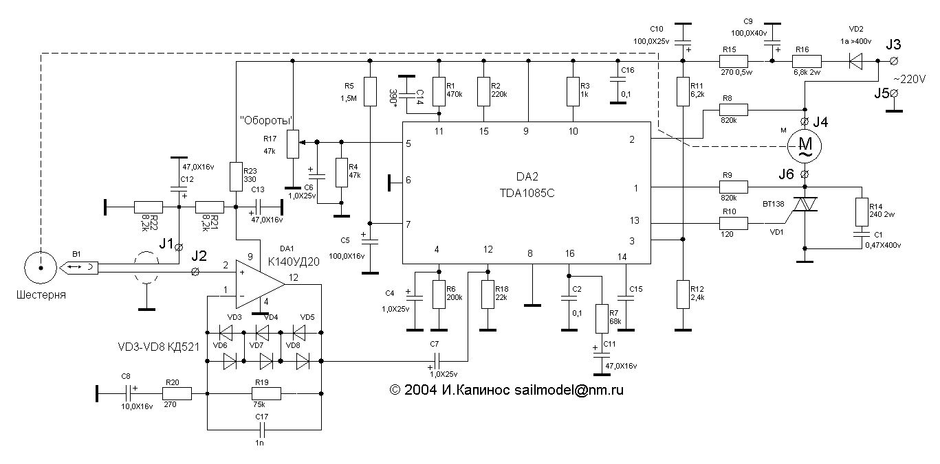
Evo jedne slicne seme pa zakljuci sam.
Sa ove druge slike pise da je R22 = 47 oma
Prilog
schema.gif
schema.gif (18.92 KiB) Pregledano 1837 puta.
att-49ef592b3095e5601.jpg

Moravac
_
_
Postovi: 7
Pridružen: 12 Jan 2009, 13:53
Location: Aleksinac

Re: REMCO 79393

Post napisao Moravac » 31 svi 2010, 19:38

Modul koristi čip TDA1085. Hvala za šemu, pokušaću da odgonetnem.

Moravac
_
_
Postovi: 7
Pridružen: 12 Jan 2009, 13:53
Location: Aleksinac

Re: REMCO 79393

Post napisao Moravac » 31 svi 2010, 22:15

milan je napisao:Evo jedne slicne seme pa zakljuci sam.
Sa ove druge slike pise da je R22 = 47 oma

Milane, R22 jeste 47 oma ali njega i ne tražim. Verovatno nisi dobro video sliku u inicijalnom postu. Što se tiče šeme koju si postavio ne može da pomogne jer otpornici koji meni trebaju služe za selekciju brzine motora i to samo kod centrifugiranja. Uzgred, pre mene je to neko popravljao i menjao je komponentu koja upravlja motorom pa je stavio tirisor BT152-800. Smatram da tu treba da ide trijak, kao što je i u Data sheet-u integralnog kola. Ima li neko komentar i na ovo.

Avatar
kisko
Preminuo
Postovi: 2054
Pridružen: 12 Jun 2007, 01:51
Location: Kovilj-na kraj sveta
Specialty: tv-multimedia
Lokacija: Kovilj-Novi sad

Re: REMCO 79393

Post napisao kisko » 01 Jun 2010, 00:02

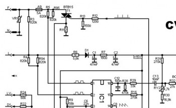
Evo slicene sa tim kolom,bitno je da imas 15V na TDA...naravno ako je taj otpornik direkt sa napajanja 220V odmah iza otpormika 6k8,sa slike se to nevidi :roll:
Prilog
31.5.jpg
uvek ima nesto interesantno

Avatar
milan
Preminuo
Postovi: 4426
Pridružen: 19 Avg 2006, 22:38
Location: Novi Sad
Specialty: tv-multimedia

Re: REMCO 79393

Post napisao milan » 01 Jun 2010, 00:19

Ide tu triak BTA16 / 600V

Avatar
kisko
Preminuo
Postovi: 2054
Pridružen: 12 Jun 2007, 01:51
Location: Kovilj-na kraj sveta
Specialty: tv-multimedia
Lokacija: Kovilj-Novi sad

Re: REMCO 79393

Post napisao kisko » 01 Jun 2010, 00:33

milan je napisao:Ide tu triak BTA16 / 600V
da, tu ide triak ne tiristor,ocigledno da se stari razleteo pa je neko samo delimicno procitao oznaku....i stavio pogresan
uvek ima nesto interesantno

Moravac
_
_
Postovi: 7
Pridružen: 12 Jan 2009, 13:53
Location: Aleksinac

Re: REMCO 79393

Post napisao Moravac » 01 Jun 2010, 06:52

Hvala puno na angažovanju.

I dalje stoji problem sa izborom otpornika. Kao što rekoh, koriste se za selekciju brzine centrifugiranja (500 i 1000 obrtaja). Idu direktno jedan na izvod konektora obeležen brojem 3,a drugi na izvod obležen brojem 4. Njihov nepravoilan izbor će dovesti do nepravilne brzine centrifuge,. Može da se podešava potenciometrom. Na šemi koju je poslao Kisko se baš ne vide ta dv otpornika, ali hvala u svakom slučaju.

Avatar
milan
Preminuo
Postovi: 4426
Pridružen: 19 Avg 2006, 22:38
Location: Novi Sad
Specialty: tv-multimedia

Re: REMCO 79393

Post napisao milan » 01 Jun 2010, 08:47

Jos jedna slicna, jedan od otpornika se dobro vidi .
Prilog
R2.jpg

Moravac
_
_
Postovi: 7
Pridružen: 12 Jan 2009, 13:53
Location: Aleksinac

Re: REMCO 79393 REŠENO

Post napisao Moravac » 10 Jun 2010, 16:58

Da zahvalim svima koji su se potrudili da pomognu. problem sam rešio nasumičnim izborom otpornika i merenjem napona na pinu 5 IC-a. Pored otpornika bili su izgoreli i tantal kondenzatori od čije vrednosti zavisi napon na pinu 5 (napon na njemu definiše brzinu motora). Nekako sam upario kondenzatore i otpornike i to radi.

Umesto otpornika koji se nalazi neposredno ispod keramičkog otpornika velike snage stavio sam otpornik od 470 oma, a umesto otpornika odmah pored tog od 470 oma stavio sam jedan od 270 oma. Tantal kondenzatori su od 1,5uF, a trijak je BTA 16-600. Interesantno da je bio izgoreo otporik koji od IC-a ide na gejt. Kada sam prema šemama iz postova stavljao otpornike od 120 oma motor je radio na najvećj brzini. Tek na 12 oma (takav je i bio izvorni koji je izgoreo) stvar je proradila.

Odgovori

Natrag na “VEŠ MAŠINE”