Indesit WIL85 - Shema ?
Urednici: goranfri,nike,sim,Honorarac
Pravila foruma
BT-expert info - BTexpert forumi
U naslov teme prvo pisati ime proizvođača, zatim oznake modela bez crtica i razmaka i kratak opis kvara. U post obavezno upisati ID ili EAN oznake sa poleđine aparata u suprotnom tema će biti obrisana.
Praktikujemo da na kraju opišemo kako smo rešili problem. Zatim zatvorimo temu >UPUTSTVO<
PRILIKOM POSTAVLJANJA PITANJA U VEZI ELEKTRONSKOG MODULA OBAVEZNO POPIŠITE SVE OZNAKE sa ploče i sa nalepnica, dobro bi došla i po koja fotografija.
BT-expert info - BTexpert forumi
U naslov teme prvo pisati ime proizvođača, zatim oznake modela bez crtica i razmaka i kratak opis kvara. U post obavezno upisati ID ili EAN oznake sa poleđine aparata u suprotnom tema će biti obrisana.
Praktikujemo da na kraju opišemo kako smo rešili problem. Zatim zatvorimo temu >UPUTSTVO<
PRILIKOM POSTAVLJANJA PITANJA U VEZI ELEKTRONSKOG MODULA OBAVEZNO POPIŠITE SVE OZNAKE sa ploče i sa nalepnica, dobro bi došla i po koja fotografija.
Indesit WIL85 - Shema ?
Da li neko mozda ima neke sheme za ves masinu "Indesit Will 85"...?
Pozdrav
Pozdrav
- milan
- Preminuo
- Postovi: 4426
- Pridružen: 19 Avg 2006, 22:38
- Location: Novi Sad
- Specialty: tv-multimedia
Re: Indesit WIL 85 - Shema ?
Ima ovde
Kod: Označi sve
http://elektrotanya.com/indesit_wil85exbg_sm.pdf/download.htmlRe: Indesit WIL85 - Shema ?
Hvala na brzom odgovoru :)
Potrebna mi je Shema ploce, a ne shema ozicenja...
Pa ako neko ima...
Potrebna mi je Shema ploce, a ne shema ozicenja...
Pa ako neko ima...
Re: Indesit WIL85 - Shema ?
Model ploce: 215007817.01
Nalepnica sa barcodom: 781710048fpg
Nalepnica sa barcodom: 781710048fpg
Re: Indesit WIL85 - Shema ?
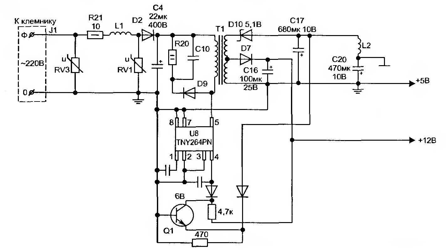
Koji model je u pitanju , EVO1 ili EVO2 i sta je konkretno problem ?
Postavi sliku ploce i opisi kvar , ovako izgleda shema napajanja modula .
Postavi sliku ploce i opisi kvar , ovako izgleda shema napajanja modula .
Re: Indesit WIL85 - Shema ?
Ne znam da li je EVO 1 ili EVO 2. Ne znam u cemu je razlika.
Ova ploca nema transformator za obaranje napona, nego se to radi preko kondenzatora od 0.1 mf
Napone koje dobijam su +5v; - 5v i 6.5v
Mislim da taj napon od 6.5v treba da bude 12v
Kvar se manifestuje na sledeci nacin:
Kada se ukljuci masina na dugme za ukljucivanje, pocne da blinka crvena lampica, zatim se pritisne taster za startovanje programa, upali se zelena lampica sa leve strane, da pokaze koji program treba da krene, a crvena lampica se ugasi. I nista se dalje ne desava...Neki put se prevari, pa odradi zadati program 1-2min i onda stane.
Ova ploca nema transformator za obaranje napona, nego se to radi preko kondenzatora od 0.1 mf
Napone koje dobijam su +5v; - 5v i 6.5v
Mislim da taj napon od 6.5v treba da bude 12v
Kvar se manifestuje na sledeci nacin:
Kada se ukljuci masina na dugme za ukljucivanje, pocne da blinka crvena lampica, zatim se pritisne taster za startovanje programa, upali se zelena lampica sa leve strane, da pokaze koji program treba da krene, a crvena lampica se ugasi. I nista se dalje ne desava...Neki put se prevari, pa odradi zadati program 1-2min i onda stane.
Re: Indesit WIL85 - Shema ?
Resen problem...Nije bila u pitanju elektronika, nego cetkice na motoru, pa je elektronika isla u blokadu.
P.S
U jednoj radnji cetkice 1860din u servisu bez ugradnje.
A ja ih kupio za 180din par...klasicno shishanje naroda :)
Hvala na pomoci.
Pozdrav
P.S
U jednoj radnji cetkice 1860din u servisu bez ugradnje.
A ja ih kupio za 180din par...klasicno shishanje naroda :)
Hvala na pomoci.
Pozdrav
-
- Slične teme
- Odgovori
- Pregledano
- Zadnji post
-
- 30 Odgovori
- 14606 Pregledano
-
Zadnji post napisao rrpisti
19 Nov 2009, 20:33
-
- 15 Odgovori
- 7420 Pregledano
-
Zadnji post napisao serbiansky
24 Nov 2012, 21:47
-
-
Potreban dump za Indesit WIL85(EX)(TE) i WIXL85EX (RESENO)
napisao paganini » 28 Jan 2013, 00:15 » u VEŠ MAŠINE - 9 Odgovori
- 2258 Pregledano
-
Zadnji post napisao paganini
03 Feb 2013, 02:29
-
-
- 5 Odgovori
- 4254 Pregledano
-
Zadnji post napisao elektrozr
27 svi 2015, 21:58
-
- 2 Odgovori
- 1722 Pregledano
-
Zadnji post napisao junuzovic
11 Mar 2016, 10:49
-
- 18 Odgovori
- 5654 Pregledano
-
Zadnji post napisao steph_cha
04 Sep 2012, 00:24
-
- 8 Odgovori
- 3227 Pregledano
-
Zadnji post napisao darko080372
14 Apr 2008, 09:58
-
- 4 Odgovori
- 3725 Pregledano
-
Zadnji post napisao bozo
16 Avg 2008, 12:09

