samsung klima AQ12 fc forte RIJESENO

Forum za klime.

Urednici: goranfri,nike,sim,Honorarac

Pravila foruma
BT-expert info - BTexpert forumi
U naslov teme prvo pisati ime proizvođača, zatim oznake modela bez crtica i razmaka i kratak opis kvara. U post obavezno upisati ID ili EAN oznake sa poleđine aparata u suprotnom tema će biti obrisana.
Praktikujemo da na kraju opišemo kako smo rešili problem. Zatim zatvorimo temu >UPUTSTVO<
PRILIKOM POSTAVLJANJA PITANJA U VEZI ELEKTRONSKOG MODULA OBAVEZNO POPIŠITE SVE OZNAKE sa ploče i sa nalepnica, dobro bi došla i po koja fotografija.
Avatar
hagula
___
___
Postovi: 206
Pridružen: 14 Jan 2009, 00:23
Location: B&H

samsung klima AQ12 fc forte RIJESENO

Post napisao hagula » 16 Jun 2009, 15:58

imam problem sa navedenom klimom.
naime ona je "mrtva". kada se u uticnicu ukljuci utikac ona uopste ne reaguje a ni preko daljinskog nista ne mogu.cak ni led dioda ne svijetli.skinuo sam elektroniku i pregledao osigurac,relej i trafo (zute boje).(sve mi izgleda dobro).sumnjama na oscilator koji se nalazi ispred tog trafoa.
evo slika elektronike.pa ako je neko imao slican problem da napise



pozdrav za sve :pivopije:
Prilog
elektronika samsung.JPG
Zadnja izmena: hagula, dana 26 Jul 2009, 17:21, ukupno menjano 1 put.

Avatar
Stolle
Preminuo
Postovi: 19098
Pridružen: 12 Avg 2006, 23:35
Location: Srbija
Specialty: tv-multimedia
Lokacija: Dimitrovgrad

Re: samsung klima AQ12 fc forte

Post napisao Stolle » 16 Jun 2009, 17:12

Imaš li uopšte neki napon na sekundaru? Koje je IC u pitanju? Proveri i mrežni elektrolit, optokapler, diode i elektrolite u sekundaru...
Mogao si da postaviš sliku u malo većoj rezoluciji da bi se videli elementi i njihove oznake.
"29 poslednjih dana u mesecu je najteže"

Avatar
kisko
Preminuo
Postovi: 2054
Pridružen: 12 Jun 2007, 01:51
Location: Kovilj-na kraj sveta
Specialty: tv-multimedia
Lokacija: Kovilj-Novi sad

Re: samsung klima AQ12 fc forte

Post napisao kisko » 16 Jun 2009, 19:11

Dali je procesor S3C848AX27-QT8A,ima ovde slike http://www.fanzo.org/forum/viewtopic.php?p=67548#p67548 (zapakovane u rar) ali nisu ni one bas najbolje ali se vidi da je u mrezi TNY255PN,opto cak i vrednosti nekih otpornika itd...
uvek ima nesto interesantno

Avatar
hagula
___
___
Postovi: 206
Pridružen: 14 Jan 2009, 00:23
Location: B&H

Re: samsung klima AQ12 fc forte

Post napisao hagula » 16 Jun 2009, 19:20

evo ti veca slika pa vidi
Prilog
ele.jpg
elektronika.jpg

Avatar
nec
Site Admin
Site Admin
Postovi: 4851
Pridružen: 17 Okt 2007, 22:15
Location: Makedonija, Strumica
Phone number: 0038978425778
Specialty: tv-multimedia
Kontakt:

Re: samsung klima AQ12 fc forte

Post napisao nec » 16 Jun 2009, 19:56

Da bi najlakse proverio isravnost procesora i (ostale delove na sekundarnoj strani) skloni onaj impulsni trafo (razlemi kontakte na sekundaru i prikaci napon sa nekog adaptera DC12V (samo pazi na poraritet + i -) i pusti je bez opterecenja, ako je sve u redu trebalo bi da prorade biper i led diode i pocne primati komande, tek onda pristupi popravci mreznog stepena (najverojatno TY..... itd)
Kad zamenimo ideje svi imamo duplo vise ideja

Avatar
Stolle
Preminuo
Postovi: 19098
Pridružen: 12 Avg 2006, 23:35
Location: Srbija
Specialty: tv-multimedia
Lokacija: Dimitrovgrad

Re: samsung klima AQ12 fc forte

Post napisao Stolle » 16 Jun 2009, 20:30

To samo pod uslovom da ima neki stabilizator ( da li 5V,da li 3.3V),zavisno od procesora.
"29 poslednjih dana u mesecu je najteže"

Avatar
nec
Site Admin
Site Admin
Postovi: 4851
Pridružen: 17 Okt 2007, 22:15
Location: Makedonija, Strumica
Phone number: 0038978425778
Specialty: tv-multimedia
Kontakt:

Re: samsung klima AQ12 fc forte

Post napisao nec » 16 Jun 2009, 20:38

Gledam vrednost kondenzatora (470uF25V) pa ne bi trebalo biti problema sa 12V
Kad zamenimo ideje svi imamo duplo vise ideja

Avatar
frigoservisbata
bela tehnika
bela tehnika
Postovi: 486
Pridružen: 11 Jun 2009, 14:42
Location: Vrsac

Re: samsung klima AQ12 fc forte

Post napisao frigoservisbata » 16 Jun 2009, 22:23

Ja se ne razumem u elektroniku nesto, al imao sam slicnih problema koje mi jedan moj drugar elektronicar resava..:)Mozda pomogne..
Prilog
elektronika.jpg
Bolje je biti malo lud, nego malo pametan.

Avatar
nec
Site Admin
Site Admin
Postovi: 4851
Pridružen: 17 Okt 2007, 22:15
Location: Makedonija, Strumica
Phone number: 0038978425778
Specialty: tv-multimedia
Kontakt:

Re: samsung klima AQ12 fc forte

Post napisao nec » 16 Jun 2009, 22:33

resava se to samo polako :lala:
Kad zamenimo ideje svi imamo duplo vise ideja

Avatar
kisko
Preminuo
Postovi: 2054
Pridružen: 12 Jun 2007, 01:51
Location: Kovilj-na kraj sveta
Specialty: tv-multimedia
Lokacija: Kovilj-Novi sad

Re: samsung klima AQ12 fc forte

Post napisao kisko » 16 Jun 2009, 22:52

Trebalo bi da ima stabilizator....evo jedne shemice pa mozda pomogne
6-16-2009 10-47-54 PM.png
6-16-2009 10-47-54 PM.png (23.62 KiB) Pregledano 4355 puta.
6-16-2009 10-48-27 PM.png
uvek ima nesto interesantno

Avatar
Stolle
Preminuo
Postovi: 19098
Pridružen: 12 Avg 2006, 23:35
Location: Srbija
Specialty: tv-multimedia
Lokacija: Dimitrovgrad

Re: samsung klima AQ12 fc forte

Post napisao Stolle » 17 Jun 2009, 00:29

Da,ima integrisan 5V stabilizator u taj STTC05-B,pa treba i njega uzeti u obzir.
Prilog
2.jpg
"29 poslednjih dana u mesecu je najteže"

Avatar
hagula
___
___
Postovi: 206
Pridružen: 14 Jan 2009, 00:23
Location: B&H

Re: samsung klima AQ12 fc forte

Post napisao hagula » 17 Jun 2009, 00:52

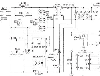
skinuo sam trafo (bijela strelica) i prikljucio napon DC 12V na elektrolit 470mF (plava strelica)
i dobio sam "biip" i komande sa daljinskog rade ok
zatim sam ispitao optokopler (crveni kruzic) i on je ok
ispitao sam i grec spoj,diodu(zuto zaokruzena),osigurac (zeleno zaokruzen) i to je sve ok
samo mi ostaje jos da vidim IC TNY255PN (crvena strelica) da ga zamjenim.

P.S.hvala svim kolegama na pomoci a posebno kolegi NEC na saradnji.javicu sta sam uradio
Prilog
elektronika.jpg

Avatar
kisko
Preminuo
Postovi: 2054
Pridružen: 12 Jun 2007, 01:51
Location: Kovilj-na kraj sveta
Specialty: tv-multimedia
Lokacija: Kovilj-Novi sad

Re: samsung klima AQ12 fc forte

Post napisao kisko » 17 Jun 2009, 12:37

Kolega hagula ujedno bih te zamolio da pogledas dali je na elektronici procesor koji sam naveo,kao i da upises sve podatke sa PVB i nalepnica jer ja sam po tim oznakama DB93xxxxx i nasao verovatno slicnu shemu tvojoj elektronici,to ce nam koristiti kasnije a i treba nam za forum jer imamo na forumu dump sa jedne samsungove klime gde je elektronika doneta na popravak i upisani su brojevi sa PCB i procesor ali ne i naziv klime jer je nisu znali napamet pa ako se poklapa sa tvojom klimom da to dopisem kod dumpa
uvek ima nesto interesantno

Avatar
hagula
___
___
Postovi: 206
Pridružen: 14 Jan 2009, 00:23
Location: B&H

Re: samsung klima AQ12 fc forte

Post napisao hagula » 17 Jun 2009, 14:41

procesor jeste taj koji si ti naveo a evo i oznaka sa naljepnice BLOKA:DB93-03578A-LF (DB9303578ALF) ,oznaka na PCB DB41-0378B (DB410378B)

Avatar
kisko
Preminuo
Postovi: 2054
Pridružen: 12 Jun 2007, 01:51
Location: Kovilj-na kraj sveta
Specialty: tv-multimedia
Lokacija: Kovilj-Novi sad

Re: samsung klima AQ12 fc forte

Post napisao kisko » 17 Jun 2009, 14:59

Ok,hvala za info :pivopije:
uvek ima nesto interesantno

Avatar
cubica
gx
gx
Postovi: 3743
Pridružen: 15 Nov 2006, 11:23
Location: IVANJICA
Specialty: tv-multimedia

Re: samsung klima AQ12 fc forte

Post napisao cubica » 17 Jun 2009, 22:40

Imao sam skoro takvu ili slicnu na popravci (nisam stigao da je uslikam ali cenim po slici da je to to)..imala je iste simptome kao tvoja..bio je crkao grec i jedna ispravljacica pored njega..onda je proradila i imala beep!!! Nijedan osigurac nije bio crkao..proveri sigurno grec..ja sam ga sastavio od 1N4007 dioda...

pozz,

cubica :lala:
samo laž treba državnu podršku, istina stoji sama od sebe uspravno! no thanks

Avatar
frigoservisbata
bela tehnika
bela tehnika
Postovi: 486
Pridružen: 11 Jun 2009, 14:42
Location: Vrsac

Re: samsung klima AQ12 fc forte

Post napisao frigoservisbata » 17 Jun 2009, 23:28

Aj ovako,sad sam malo zbunjen:)..Jel si probao da pustis 220V ?Da li uopste stize napon do trafoa..Kazes da si na secundaru nakacio drugi trafo i da radi bip..:)dakle moze da bude kvar samo ispred trafoa,a grec je iza sekundara...zar ne?
Bolje je biti malo lud, nego malo pametan.

Avatar
nec
Site Admin
Site Admin
Postovi: 4851
Pridružen: 17 Okt 2007, 22:15
Location: Makedonija, Strumica
Phone number: 0038978425778
Specialty: tv-multimedia
Kontakt:

Re: samsung klima AQ12 fc forte

Post napisao nec » 17 Jun 2009, 23:31

Bice ipak do TNY..... (ima napon posle greca od 300V) tako da ostaje samo IC (napisao na MSN) sad je problem oko nabavke samog IC-a (nemoze ga naci pa ako neko ima......)
Kad zamenimo ideje svi imamo duplo vise ideja

Avatar
frigoservisbata
bela tehnika
bela tehnika
Postovi: 486
Pridružen: 11 Jun 2009, 14:42
Location: Vrsac

Re: samsung klima AQ12 fc forte

Post napisao frigoservisbata » 17 Jun 2009, 23:42

Ok..(napisao sam ranije da sa elektronikom slabo stojim)Al reko da pomognem ako mogu...Ja sam u struci bas frigomehanicar i sa automatikom sam solidan ali elektronika...slabo...Javite kad resite kvar bas me interesuje sta je...
Bolje je biti malo lud, nego malo pametan.

Avatar
Stolle
Preminuo
Postovi: 19098
Pridružen: 12 Avg 2006, 23:35
Location: Srbija
Specialty: tv-multimedia
Lokacija: Dimitrovgrad

Re: samsung klima AQ12 fc forte

Post napisao Stolle » 17 Jun 2009, 23:53

Nije grec na sekundaru! On ispravlja 230V~.
"29 poslednjih dana u mesecu je najteže"

Odgovori
  • Slične teme
    Odgovori
    Pregledano
    Zadnji post

Natrag na “KLIMA UREĐAJI”