Pozdrav svima. Evo posle 11 godina opet slican problem na ovom kombinovanom frizideru indesit ce238v . Proslog puta su led diode davale signale da nesto nije u redu i kompresor nije hteo da startuje. Sada se desilo da na elektronskoj tabli nema nikakvih znakova,deluje potpuno mrtva,nema ni led dioda ni njihovo treptanje ni displeji za temperaturu ne svetle ili sl. niti kompresor ni
Indesit ce238v problem sa elektronikom
Urednici: goranfri,nike,sim,Honorarac
Pravila foruma
BT-expert info - BTexpert forumi
U naslov teme prvo pisati ime proizvođača, zatim oznake modela bez crtica i razmaka i kratak opis kvara. U post obavezno upisati ID ili EAN oznake sa poleđine aparata u suprotnom tema će biti obrisana.
Praktikujemo da na kraju opišemo kako smo rešili problem. Zatim zatvorimo temu >UPUTSTVO<
PRILIKOM POSTAVLJANJA PITANJA U VEZI ELEKTRONSKOG MODULA OBAVEZNO POPIŠITE SVE OZNAKE sa ploče i sa nalepnica, dobro bi došla i po koja fotografija.
BT-expert info - BTexpert forumi
U naslov teme prvo pisati ime proizvođača, zatim oznake modela bez crtica i razmaka i kratak opis kvara. U post obavezno upisati ID ili EAN oznake sa poleđine aparata u suprotnom tema će biti obrisana.
Praktikujemo da na kraju opišemo kako smo rešili problem. Zatim zatvorimo temu >UPUTSTVO<
PRILIKOM POSTAVLJANJA PITANJA U VEZI ELEKTRONSKOG MODULA OBAVEZNO POPIŠITE SVE OZNAKE sa ploče i sa nalepnica, dobro bi došla i po koja fotografija.
Indesit ce238v problem sa elektronikom
PCB: 4062-01-200
Pozdrav svima. Evo posle 11 godina opet slican problem na ovom kombinovanom frizideru indesit ce238v . Proslog puta su led diode davale signale da nesto nije u redu i kompresor nije hteo da startuje. Sada se desilo da na elektronskoj tabli nema nikakvih znakova,deluje potpuno mrtva,nema ni led dioda ni njihovo treptanje ni displeji za temperaturu ne svetle ili sl. niti kompresor ni
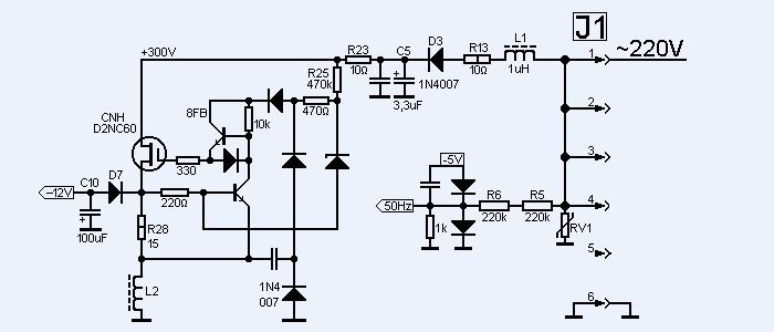
unutra ne rade. Skinuo sam elektronsku plocu i video da je izgoreo otpornik R13 .Zadnjeg puta je samo bio naduven kondenzator C5 3,3mf 450v. Njega sam zamenio i otpornik R28 koji je davao vrednosti ali je malo promenio boju(15ohm/0,5w) i posle toga je frizider radio svo ovo vreme.Malo me buni sto u chemi koju sam dobio od kolega u ranijim postovima kada sam imao ovaj problem, otpornik R13 stoji da je 10 ohm ,medjutim na njemu samom se vidi da je po bojama 20 ohm. a takodje i u jednom manualu sa ovakvom plocom bez displeja za podesavanje temperature stoji da je otpornik R13 27 ohm/0,5w . Molim za misljenje, da li je mozda jos nesto uzrokovalo pregorevanje ovog otpornika ili je prosto dosao do kraja svog zivota. Skinuo sam isti i zamenicu sa novim u ponedeljak posto je danas sve zatvoreno kada sam ovo skinuo.Zamenicu i kondenzator C5 radi svake sigurnosti . U prilogu su slike ploce i schema koju sam ranije dobio na ovom forumu. Unapred zahvalan na svakoj pomoci i ideji za resenje ovog problema.
Pozdrav svima. Evo posle 11 godina opet slican problem na ovom kombinovanom frizideru indesit ce238v . Proslog puta su led diode davale signale da nesto nije u redu i kompresor nije hteo da startuje. Sada se desilo da na elektronskoj tabli nema nikakvih znakova,deluje potpuno mrtva,nema ni led dioda ni njihovo treptanje ni displeji za temperaturu ne svetle ili sl. niti kompresor ni
- KASA1
- Site Admin

- Postovi: 3776
- Pridružen: 14 Feb 2011, 10:28
- Location: Zagreb
- Specialty: tv-multimedia
Re: Indesit ce238v problem sa elektronikom
R13 je vjerojatno 27Ω/2W. Ovako kao na tvojoj slici izgleda otpornik koji prasne uslijed kratkog spoja nekih od elemenata koji su iza njega, pa bi svakako prije zamjene provjerio te elemente. Prvenstveno sumnjam u diodu D3 te MOSFET tranzistor D2NC60. Provjeri ponovo elko 3.3µF/450V.
"Čovječe, pazi da ne ideš malen ispod zvijezda!"
Re: Indesit ce238v problem sa elektronikom
Hvala Kasa na savetu ,provericu sve to sa nekim elektronicarem, javljam sta ce biti.
Re: Indesit ce238v problem sa elektronikom * REŠENO *
Danas sam zamenio R13 27ohm, i diodu D3 iako je pokazivala na instrumentu da je u redu ali radi svake sigurnosti,takodje sam zamenio i C5 3,3mf/450v koji je prosli put bio naduven. problem je sto u Nisu u svim radnjama koje sam obisao nemaju ovaj mosfet D2NC60 , u jednoj sam nasao neku zamenu za njega sa oznakom TSM2N60 ali nisam ga ugradio dok se ne posavetujem sa nekim elektronicarem da mi uporedi parametre originala i ovog. Takodje cu potraziti i van Nisa ovaj originalni D2NC60 .Zbog ovoga jos ne smem da postavim plocu u frizider jer neznam ako je on los mozda opet nesto crkne.
- KASA1
- Site Admin

- Postovi: 3776
- Pridružen: 14 Feb 2011, 10:28
- Location: Zagreb
- Specialty: tv-multimedia
Re: Indesit ce238v problem sa elektronikom
Moja je preporuka išla u smjeru da se navedeni elementi provjere a ne nužno i zamjene, no, ako će ploča završiti kod elektroničara onda ne bi trebalo biti problema oko toga treba li što i kako zamijeniti.
"Čovječe, pazi da ne ideš malen ispod zvijezda!"
- alexa_pg
- Site Admin

- Postovi: 6046
- Pridružen: 22 Avg 2006, 08:10
- Location: Podgorica
- Specialty: tv-multimedia
Re: Indesit ce238v problem sa elektronikom
Knjige kažu da su karakteristike tranzistora STD2NC60 sledeće:
N-CHANNEL 600V - 3.3Ω - 2A
Za tranzistor TSM2N60:
N-CHANNEL 600V - 4.4Ω - 2A
Iz ovoga se može reći da su skoro isti.
Kao što je rečeno, ne treba mijenjati komponente napamet. Postoji instrumenat kojim možeš sve da provjeriš i ono šta je neispravno to se mijenja. Kako nisi elektrotehničar, ne znam šta da ti kažem. Postoji više načina da se provjeri ispravnost neke ploše prilikom uključivanja na 220V.
Predlažem da ti to pogleda neko ko se malo više razumije u ovu problematiku.
N-CHANNEL 600V - 3.3Ω - 2A
Za tranzistor TSM2N60:
N-CHANNEL 600V - 4.4Ω - 2A
Iz ovoga se može reći da su skoro isti.
Kao što je rečeno, ne treba mijenjati komponente napamet. Postoji instrumenat kojim možeš sve da provjeriš i ono šta je neispravno to se mijenja. Kako nisi elektrotehničar, ne znam šta da ti kažem. Postoji više načina da se provjeri ispravnost neke ploše prilikom uključivanja na 220V.
Predlažem da ti to pogleda neko ko se malo više razumije u ovu problematiku.
"I ja volim ljude ali ih sve manje podnosim"
Re: Indesit ce238v problem sa elektronikom
Zamenio sam ove navedene delove osim mosfet tranzistora ,u razgovoru sa elektronicarem rekao mi je kako da ga proverim unimerom i posto nigde ne daje kratak spoj tj. da zujalica na unimeru pisti,rekao mi je da bi trebalo da je dobar i da tako probam plocu pa ako nesto nije u redu onda ce otpornik opet pregoreti a ako je sada sve u redu mozda ce raditi. Uradicu tako, postavicu plocu i videcu sta ce se desiti.Problem mi je da sada idem kod rodjaka elektronicara zato sto je nedavno imao kovid pa zato pokusavamo da problem resimo telefonom. Videcu sta ce biti pa se javljam u svakom slucaju kako god da bude.
Re: Indesit ce238v problem sa elektronikom
Posto sam pre nekoliko dana bio kod rodjaka elektronicara ,proverio je ovaj mosfet tranzistor na ploci i da po njemu deluje dobro pa da postavim plocu i probam.Postavio sam plocu,ukljucio i sve je proradilo. Cekao sam nekoliko dana da ispratim da li sve funkcionise kako treba pa da javim sta se desilo. nadam se da ce i dalje raditi pa stoga je valjda bar za sada problem resen.hvala svima na pomoci i savetima.
-
- Slične teme
- Odgovori
- Pregledano
- Zadnji post
-
- 20 Odgovori
- 4841 Pregledano
-
Zadnji post napisao alexb
16 Jun 2011, 13:58
-
- 23 Odgovori
- 4059 Pregledano
-
Zadnji post napisao GTI
22 Dec 2013, 20:08
-
- 10 Odgovori
- 2622 Pregledano
-
Zadnji post napisao spok
15 Okt 2011, 19:38
-
-
INDESIT CA238 , kombinovani hladnjak-zamrzivac ne iskljucuj
napisao ddimitrijevi » 10 Okt 2008, 22:00 » u FRIŽIDERI I ZAMRZIVAČI - 2 Odgovori
- 1631 Pregledano
-
Zadnji post napisao kisko
23 Nov 2008, 23:47
-
-
- 3 Odgovori
- 1879 Pregledano
-
Zadnji post napisao buzdumra
19 Mar 2009, 12:52
-
-
INDESIT B33FNF kombinovani frižider
napisao Sale Mitrovic » 11 svi 2009, 11:48 » u FRIŽIDERI I ZAMRZIVAČI - 25 Odgovori
- 13024 Pregledano
-
Zadnji post napisao Talichni
25 Jan 2017, 17:33
-
-
-
Indesit CA238 frižider/zamrzivač(RIJEŠENO)
napisao euroelektronik » 06 Nov 2009, 20:57 » u FRIŽIDERI I ZAMRZIVAČI - 3 Odgovori
- 2096 Pregledano
-
Zadnji post napisao euroelektronik
18 Nov 2009, 17:00
-
-
-
Frižider Zamrzivač Indesit B34FNFS (SP)(RESENO)
napisao Talichni » 31 svi 2010, 23:38 » u FRIŽIDERI I ZAMRZIVAČI - 10 Odgovori
- 5975 Pregledano
-
Zadnji post napisao Talichni
11 Jul 2017, 00:12
-

