VIVAX LCD TV3270H120 problem kondenzator(reseno)
Pravila foruma
Naslov teme treba da bude u formatu: PROIZVOĐAČ, MODEL, KRATAK OPIS KVARA
Nakon rešenog kvara zatvoriti temu >> >UPUTSTVO< u suprotnom ništa ne činiti.
RAZNA UPUTSTVA
Naslov teme treba da bude u formatu: PROIZVOĐAČ, MODEL, KRATAK OPIS KVARA
Nakon rešenog kvara zatvoriti temu >> >UPUTSTVO< u suprotnom ništa ne činiti.
RAZNA UPUTSTVA
VIVAX LCD TV3270H120 problem kondenzator(reseno)
LCD TV
PROIZVOĐAČ:VIVAX
MODEL: LCDTV3270H120
MODEL DODATNO:
CHASSIS: (oznaka šasije)
MAINBOARD: TMSD30968A11383 T.MSD309.68A 11383
PANEL: LC320WUD(SC)(A2)
T-CON BOARD:6870C0312B
INVERTER:6632L0636A
SMPS (mreža):MEGMET MLT666T
TUNER:
****************************************
SIMPTOMI: (ukratko)Stalno se naduvava kondenzator.
OPIS KVARA i PREDUZETE RADNJE:TV dosao sa problemom ne startuje.Nasao sam u mrezi ne ispravan kondenzator EC16 470uF 25V,zamenio sam ga i tv je normalno startova ,napon na kondenzatoru je bio 23.6V.Nakon 10 dana se vratio sa istim problemom,ponovo zamenim kondenzator i tv proradi napon na njemu je i dalje isti ali sam primetio da se dosta greje sto i uzrokuje naduvavanje,e sad me interesuje da li je neko imao slican problem.
PROIZVOĐAČ:VIVAX
MODEL: LCDTV3270H120
MODEL DODATNO:
CHASSIS: (oznaka šasije)
MAINBOARD: TMSD30968A11383 T.MSD309.68A 11383
PANEL: LC320WUD(SC)(A2)
T-CON BOARD:6870C0312B
INVERTER:6632L0636A
SMPS (mreža):MEGMET MLT666T
TUNER:
****************************************
SIMPTOMI: (ukratko)Stalno se naduvava kondenzator.
OPIS KVARA i PREDUZETE RADNJE:TV dosao sa problemom ne startuje.Nasao sam u mrezi ne ispravan kondenzator EC16 470uF 25V,zamenio sam ga i tv je normalno startova ,napon na kondenzatoru je bio 23.6V.Nakon 10 dana se vratio sa istim problemom,ponovo zamenim kondenzator i tv proradi napon na njemu je i dalje isti ali sam primetio da se dosta greje sto i uzrokuje naduvavanje,e sad me interesuje da li je neko imao slican problem.
Zadnja izmena: Japanac, dana 12 Okt 2016, 15:11, ukupno menjano 4 puta.
- Stolle
- Preminuo
- Postovi: 19099
- Pridružen: 12 Avg 2006, 23:35
- Location: Srbija
- Specialty: tv-multimedia
- Lokacija: Dimitrovgrad
Re: VIVAX LCD TV3270H120 problem kondenzator u napajanj
Kakav si stavio, firma, radna temperatuta, za koji napon?
Oznaku šasije treba upisati kako stoji tamo na ploči plus ovako kao što si napisao.
Oznaku šasije treba upisati kako stoji tamo na ploči plus ovako kao što si napisao.
"29 poslednjih dana u mesecu je najteže"
Re: VIVAX LCD TV3270H120 problem kondenzator u napajanj
FNA 105c napon 63V.nema druge oznake na ploci sem ove.
- Stolle
- Preminuo
- Postovi: 19099
- Pridružen: 12 Avg 2006, 23:35
- Location: Srbija
- Specialty: tv-multimedia
- Lokacija: Dimitrovgrad
Re: VIVAX LCD TV3270H120 problem kondenzator u napajanj
Probaj od neke druge, poznatije, bolje firme, možda ti nisu ovi dobri. Proveri kakav im je ESR.
Ne druge oznake, nego ove, samo originalno napisane tamo, dopisao sam u 1. postu.
Ne druge oznake, nego ove, samo originalno napisane tamo, dopisao sam u 1. postu.
"29 poslednjih dana u mesecu je najteže"
Re: VIVAX LCD TV3270H120 problem kondenzator u napajanj
Ok probacu,a na to si mislio sto se tice oznake.ja reko u pravilniku stoji bez razmaka tacke i crtica pa sam zato napisao ovako.
- milan
- Preminuo
- Postovi: 4426
- Pridružen: 19 Avg 2006, 22:38
- Location: Novi Sad
- Specialty: tv-multimedia
Re: VIVAX LCD TV3270H120 problem kondenzator u napajanj
Napisao si da se to sve greje, koliki je PFC napon ?
Probaj da stavis drudu zavojnicu L16 ,tu ide velika struja, ako je ona blizu moze da greje dodatno elko.
Probaj da stavis drudu zavojnicu L16 ,tu ide velika struja, ako je ona blizu moze da greje dodatno elko.
- Prilog
-
- mlt666t.jpg (19.82 KiB) Pregledano 4533 puta.
Re: VIVAX LCD TV3270H120 problem kondenzator u napajanj
Stavio sam drugi kondenzator Rubycon 1000uF 25V ali i on se greje.Kada otkacim konektor invertera onda se ne greje.Nasao sam drugi slican TV koji ima istu mrezu,i na njoj se isti kondenzator greje kada je stavim na ovaj TV sto ima opisani problem.
- Stolle
- Preminuo
- Postovi: 19099
- Pridružen: 12 Avg 2006, 23:35
- Location: Srbija
- Specialty: tv-multimedia
- Lokacija: Dimitrovgrad
Re: VIVAX LCD TV3270H120 problem kondenzator u napajanj
Znači, nešto povratno od invertera. Čini mi se da je bila tema sa sličnim problemom. Stavi jedan blok kondenzator (0,47µF-1µF) paralelno da vidimo kako će da bude.
"29 poslednjih dana u mesecu je najteže"
- spagagz
- gx
- Postovi: 1526
- Pridružen: 29 Dec 2008, 21:47
- Location: Gorazde BiH
- Contact person: Nedeljko
- Specialty: tv-multimedia
Re: VIVAX LCD TV3270H120 problem kondenzator u napajanj
Zamjeni i elkose u primaru.
Re: VIVAX LCD TV3270H120 problem kondenzator u napajanj
Stavio sam blok 0.47µF 63V trenutno je temperatura kondenzatora 60°C i raste.
- Stolle
- Preminuo
- Postovi: 19099
- Pridružen: 12 Avg 2006, 23:35
- Location: Srbija
- Specialty: tv-multimedia
- Lokacija: Dimitrovgrad
Re: VIVAX LCD TV3270H120 problem kondenzator u napajanj
Da li se je barem malo smanjila ili nije uopšte?
"29 poslednjih dana u mesecu je najteže"
- alexa_pg
- Site Admin
- Postovi: 6029
- Pridružen: 22 Avg 2006, 08:10
- Location: Podgorica
- Specialty: tv-multimedia
Re: VIVAX LCD TV3270H120 problem kondenzator u napajanj
Na inverteru u +24V ima takodje kondenzator. Zamijeni i njega. Obavezno!
"I ja volim ljude ali ih sve manje podnosim"
- ivan_trle
- gxu
- Postovi: 885
- Pridružen: 18 Dec 2010, 16:44
- Location: Srbija
- Contact person: Ivan
- Lokacija: Veliko Gradište
Re: VIVAX LCD TV3270H120 problem kondenzator u napajanj
Jesi li probao da zameniš EC13, EC14 i EC15?
Nešto razmišljam, možda su oni loši pa EC16 sam pegla napon...
Hmmm, ali koja je verovatnoća da se isto ponaša i drugo napajanje?!
Jesi li probao da staviš neko opterećenje za 24V i 2-3A pa da vidiš greje li se tad, čisto da vidiš da li invertor pravi problem? Na primer, auto
od 12V (npr 5/21W ili 40/45W) sa dva vlakna ali tako što na + i - vežeš početke jednog i dugog vlakna (a zajednička "masa" ostane da visi).
Koliko vidim, na šemi piše da struja ide do 4,8A!
Nešto razmišljam, možda su oni loši pa EC16 sam pegla napon...
Hmmm, ali koja je verovatnoća da se isto ponaša i drugo napajanje?!
Jesi li probao da staviš neko opterećenje za 24V i 2-3A pa da vidiš greje li se tad, čisto da vidiš da li invertor pravi problem? Na primer, auto

Koliko vidim, na šemi piše da struja ide do 4,8A!
Re: VIVAX LCD TV3270H120 problem kondenzator u napajanj
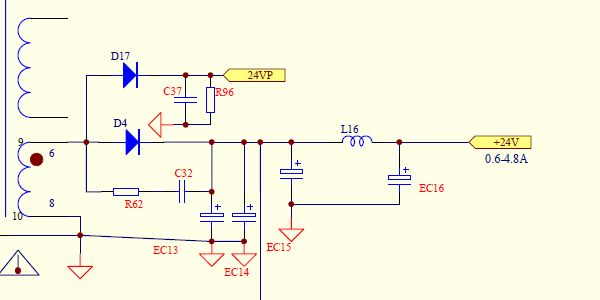
Po šemi od milan,radni napon EC13,14,15,16 je 35V !
Jesu li se žice od napajanja do invertera ukrutile ? Koliko ja znam veoma su važni elkoi na inverteru , bliži drajverima, a tu ih uglavnom stavljaju extra.
Jesu li se žice od napajanja do invertera ukrutile ? Koliko ja znam veoma su važni elkoi na inverteru , bliži drajverima, a tu ih uglavnom stavljaju extra.
Re: VIVAX LCD TV3270H120 problem kondenzator u napajanj
Zamenio sam sve elektrolite osim mreznog,nije pomoglo,zatim sam zamenio na inverteru dva 680µF 35V stavio sam 1000µF 35V i za sada temperatura ne prelazi 48-50°C .Radi evo citav dan sa tom temperaturom,mada u blizini ima i veliki hladnjak koji verovatno greje i okolinu pa i taj kondenzator iako je fizicki odvojen i malo je dalje od njega.
-
- Slične teme
- Odgovori
- Pregledano
- Zadnji post
-
-
LCD VIVAX IMAGO TV3205 problem ton
napisao BUBUL » 02 Dec 2010, 21:06 » u Servisiranje LCD Televizora - 3 Odgovori
- 2123 Pregledano
-
Zadnji post napisao Majstor Duja
26 Mar 2014, 19:58
-
-
-
Vivax lcd 3202 problem sa mrezom
napisao tehnocupa » 14 Jan 2013, 11:47 » u Servisiranje LCD Televizora - 28 Odgovori
- 7535 Pregledano
-
Zadnji post napisao vaan
10 Mar 2014, 22:29
-
-
-
Vivax LCD TV-4260-Greje se elektrolit(RESENO)
napisao ljube » 18 Avg 2021, 22:18 » u Servisiranje LCD Televizora - 5 Odgovori
- 3254 Pregledano
-
Zadnji post napisao ljube
24 Avg 2021, 07:26
-
-
- 5 Odgovori
- 2211 Pregledano
-
Zadnji post napisao milan
26 Apr 2010, 15:58
-
-
VIVAX IMAGO LCD TV3266H NE MOŽE SE UPALITI-RIJEŠENO
napisao Albert » 07 Okt 2015, 18:30 » u Servisiranje LCD Televizora - 2 Odgovori
- 10783 Pregledano
-
Zadnji post napisao Albert
08 Okt 2015, 10:46
-
-
-
VIVAX LCD TV3211 Slika u negativu
napisao sema10 » 10 Mar 2016, 12:32 » u Servisiranje LCD Televizora - 5 Odgovori
- 3082 Pregledano
-
Zadnji post napisao maconja
23 Sep 2016, 10:30
-
-
-
Vivax Imago LCD TV3700 Loša slika - Solarizacija
napisao eprom » 23 Jun 2016, 15:17 » u Servisiranje LCD Televizora - 6 Odgovori
- 2809 Pregledano
-
Zadnji post napisao maconja
22 Sep 2016, 11:49
-
-
-
Vivax Imago lcd tv 2230 pozadinsko osvjetljenje
napisao crozoki » 28 Jan 2017, 16:02 » u Servisiranje LCD Televizora - 3 Odgovori
- 2532 Pregledano
-
Zadnji post napisao zozontv1
23 Mar 2017, 05:47
-