GRUNDIG, 40VLE4324BF, TV ne pokazuje znake zivota.
Pravila foruma
Naslov teme treba da bude u formatu: PROIZVOĐAČ, MODEL, KRATAK OPIS KVARA
Nakon rešenog kvara zatvoriti temu >> >UPUTSTVO< u suprotnom ništa ne činiti.
RAZNA UPUTSTVA
Naslov teme treba da bude u formatu: PROIZVOĐAČ, MODEL, KRATAK OPIS KVARA
Nakon rešenog kvara zatvoriti temu >> >UPUTSTVO< u suprotnom ništa ne činiti.
RAZNA UPUTSTVA
-
stole12345
- _

- Postovi: 5
- Pridružen: 17 Jul 2019, 14:02
- Location: Bosna i Hercegovina
- Specialty: tv
GRUNDIG, 40VLE4324BF, TV ne pokazuje znake zivota.
LCD TV
FIRMA: GRUNDIG
MODEL: 40VLE4324BF
MODEL DODATNO: -
CHASSIS: TT
MAINBOARD: VTT190R-3
PANEL: LTA400HM23A03
T-CON BOARD: -
INVERTER: NE ZNAM
SMPS: FSP115-3F02
***************************************
DETALJAN OPIS KVARA i PREDUZETE RADNJE:
Nema 5V-oltnog napona iz mreze, kao i ostalih napona. Pregorela Zener-ica (ZD501). Potrebna sema mreznog stepena.
PRILOG:
FIRMA: GRUNDIG
MODEL: 40VLE4324BF
MODEL DODATNO: -
CHASSIS: TT
MAINBOARD: VTT190R-3
PANEL: LTA400HM23A03
T-CON BOARD: -
INVERTER: NE ZNAM
SMPS: FSP115-3F02
***************************************
DETALJAN OPIS KVARA i PREDUZETE RADNJE:
Nema 5V-oltnog napona iz mreze, kao i ostalih napona. Pregorela Zener-ica (ZD501). Potrebna sema mreznog stepena.
PRILOG:
Zadnja izmena: stole12345, dana 19 Jan 2020, 16:28, ukupno menjano 2 puta.
- Stolle
- Preminuo
- Postovi: 19098
- Pridružen: 12 Avg 2006, 23:35
- Location: Srbija
- Specialty: tv-multimedia
- Lokacija: Dimitrovgrad
Re: GRUNDING, 40VLE4324BF, TV ne pokazuje znake zivota.
Pa kako ne znaš koji je SMPS? Modul je kod tebe pa gledaj oznake, sve piše na modulu.
I nije GRUNDING već GRUNDIG.
I nije GRUNDING već GRUNDIG.
"29 poslednjih dana u mesecu je najteže"
Re: GRUNDIG, 40VLE4324BF, TV ne pokazuje znake zivota.
Šema ima na elektrotanya, bez vrednosti elemenata.
Aplikaciona šema sa STRA6069 nema tu zener diodu.
Aplikaciona šema sa STRA6069 nema tu zener diodu.
- Prilog
-
- stra6069_apl.jpg (19.3 KiB) Pregledano 4377 puta.
-
- STRA6069.jpg (12.62 KiB) Pregledano 4377 puta.
- Stolle
- Preminuo
- Postovi: 19098
- Pridružen: 12 Avg 2006, 23:35
- Location: Srbija
- Specialty: tv-multimedia
- Lokacija: Dimitrovgrad
Re: GRUNDIG, 40VLE4324BF, TV ne pokazuje znake zivota.
Tako može. Šeme ima, ali nema vrednosti komponenti. Vrlo verovatno da bi radio i bez nje. U datasheetu se pominje napon 1,55V, pa sad... 
FSP115-3F02
FSP115-3F02
"29 poslednjih dana u mesecu je najteže"
- Stolle
- Preminuo
- Postovi: 19098
- Pridružen: 12 Avg 2006, 23:35
- Location: Srbija
- Specialty: tv-multimedia
- Lokacija: Dimitrovgrad
Re: GRUNDIG, 40VLE4324BF, TV ne pokazuje znake zivota.
Na drugoj FSPxxxx mreži piše da su ZD501 i ZD502 iste. Ovo nije 100% sigurno, pa treba proveriti. I to je 16B zener. Znači, 16V.
Kako je kod tebe, šta je sa tom tvojom, ništa se ne vidi ili fali?
A i ovo je LED TV, ne LCD (CCFL). Prebacićemo temu u LED TV.
Kako je kod tebe, šta je sa tom tvojom, ništa se ne vidi ili fali?
A i ovo je LED TV, ne LCD (CCFL). Prebacićemo temu u LED TV.
"29 poslednjih dana u mesecu je najteže"
-
integralpk
- gx

- Postovi: 200
- Pridružen: 03 Feb 2011, 19:28
- Location: Srbija, Prokuplje
- Contact person: Dragan
- Specialty: tv
Re: GRUNDIG, 40VLE4324BF, TV ne pokazuje znake zivota.
Upravo radim tu mrežu, ZD501 je 16V. Ako treba još neka oznaka pitaj, jer ovaj TV moram da izdam u naredna 2-3 sata.
-
stole12345
- _

- Postovi: 5
- Pridružen: 17 Jul 2019, 14:02
- Location: Bosna i Hercegovina
- Specialty: tv
Re: GRUNDIG, 40VLE4324BF, TV ne pokazuje znake zivota.
Kolega u pravu ste,ove dvije zenerice su po 16 V,medjutim poslije zamjene sa ispravnom zenericomm ,mreža nije aktivna.Planiram da narućim ic STRA6069 pošto nemogu da otkrijem drugi kvar osim ove zenerice.Hvala vam za pomoć.
- KASA1
- Site Admin

- Postovi: 3746
- Pridružen: 14 Feb 2011, 10:28
- Location: Zagreb
- Specialty: tv-multimedia
Re: GRUNDIG, 40VLE4324BF, TV ne pokazuje znake zivota.
Kao što @Stolle reče, trebalo bi funkcionirat i bez te zenerice, no, lako je moguće da je i PWM kontroler STRA6069 neispravan. Provjeri Vcc i ostale elemente oko kontrolera. (sekundarne si linije napajanja prema masi, pretpostavljam, provjerio).
"Čovječe, pazi da ne ideš malen ispod zvijezda!"
- Stolle
- Preminuo
- Postovi: 19098
- Pridružen: 12 Avg 2006, 23:35
- Location: Srbija
- Specialty: tv-multimedia
- Lokacija: Dimitrovgrad
Re: GRUNDIG, 40VLE4324BF, TV ne pokazuje znake zivota.
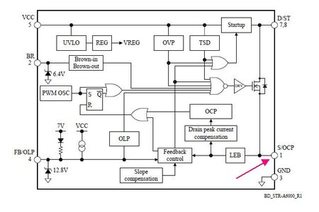
Gledajući blok šemu, ako je ona crkla, teško da je STRA6069H preživeo.
"29 poslednjih dana u mesecu je najteže"
-
integralpk
- gx

- Postovi: 200
- Pridružen: 03 Feb 2011, 19:28
- Location: Srbija, Prokuplje
- Contact person: Dragan
- Specialty: tv
Re: GRUNDIG, 40VLE4324BF, TV ne pokazuje znake zivota.
Sigurno ti je i STRA6069H stradalo, Vcc na 5. nožici 14,2V, PFC je 392V. Stole, ovaj TV što je kod mene je LCD model 32XLC3100BF, chassis TF.
- Stolle
- Preminuo
- Postovi: 19098
- Pridružen: 12 Avg 2006, 23:35
- Location: Srbija
- Specialty: tv-multimedia
- Lokacija: Dimitrovgrad
Re: GRUNDIG, 40VLE4324BF, TV ne pokazuje znake zivota.
OK. Evo vratio sam je nazad.
"29 poslednjih dana u mesecu je najteže"
-
stole12345
- _

- Postovi: 5
- Pridružen: 17 Jul 2019, 14:02
- Location: Bosna i Hercegovina
- Specialty: tv
Re: GRUNDIG, 40VLE4324BF, TV ne pokazuje znake zivota.
Napon na pinu 5 kod mene je1,4V na STR-a6069H a prema šemi bi trebalo da iznosi 14,2 V,a nevidim sa šeme odakle dolazi taj napon.Napon je isi kad odvojim pin5 od komponenti.Sad sam u dilemi da li je stradalo ic kolo.
- spagagz
- gx

- Postovi: 1526
- Pridružen: 29 Dec 2008, 21:47
- Location: Gorazde BiH
- Contact person: Nedeljko
- Specialty: tv-multimedia
Re: GRUNDIG, 40VLE4324BF, TV ne pokazuje znake zivota.
Sa Q504 ti dolazi Vcc,njega okida opto PC502.
-
integralpk
- gx

- Postovi: 200
- Pridružen: 03 Feb 2011, 19:28
- Location: Srbija, Prokuplje
- Contact person: Dragan
- Specialty: tv
Re: GRUNDIG, 40VLE4324BF, TV ne pokazuje znake zivota.
A jel si menjao kolo ili meriš napon sa starim?
-
stole12345
- _

- Postovi: 5
- Pridružen: 17 Jul 2019, 14:02
- Location: Bosna i Hercegovina
- Specialty: tv
Re: GRUNDIG, 40VLE4324BF, TV ne pokazuje znake zivota.
Nisam mijenjao kolo,naručio sam ga ,malo me zbunjuje ova dioda ZD 506 u šemi je zenerica ,a ponaša se kao1N4148 kad mijenjam napon na njoj .
-
stole12345
- _

- Postovi: 5
- Pridružen: 17 Jul 2019, 14:02
- Location: Bosna i Hercegovina
- Specialty: tv
Re: GRUNDIG, 40VLE4324BF, TV ne pokazuje znake zivota. * REŠENO *
Zamjenom STRA6069H i zenericama ZD501 16V,ZD506 36V TV je aktivan tj.radi.Hvala svima koji su pomogli na rješavanju problema.
- alexa_pg
- Site Admin

- Postovi: 6029
- Pridružen: 22 Avg 2006, 08:10
- Location: Podgorica
- Specialty: tv-multimedia
Re: GRUNDIG, 40VLE4324BF, TV ne pokazuje znake zivota.
Nakon uspjesno rijesenog kvara potrebno je zatvoriti temu.
Uputstvo se nalazi ovdje viewtopic.php?p=285137#p285137
Uputstvo se nalazi ovdje viewtopic.php?p=285137#p285137
"I ja volim ljude ali ih sve manje podnosim"
-
- Slične teme
- Odgovori
- Pregledano
- Zadnji post
-
-
SAMSUNG LE40C650 ne pokazuje radni sati u SM (REŠENO)
napisao Borce Vasilev » 16 Jan 2011, 12:14 » u Servisiranje LCD Televizora - 2 Odgovori
- 1374 Pregledano
-
Zadnji post napisao Borce Vasilev
16 Jan 2011, 13:51
-
-
- 28 Odgovori
- 12338 Pregledano
-
Zadnji post napisao Spawn
19 Sep 2021, 23:48
-
-
Grundig 32LXW828600DL (Rješeno)
napisao Branko_Bird » 16 Jun 2010, 15:53 » u Servisiranje LCD Televizora - 3 Odgovori
- 1933 Pregledano
-
Zadnji post napisao Branko_Bird
20 Jun 2010, 00:05
-
-
-
LCD GRUNDIG AMIRA 30LW769401TOP-nema slike-ton ima (ODUSTAO)
napisao zelja1 » 22 Feb 2011, 12:04 » u Servisiranje LCD Televizora - 6 Odgovori
- 2457 Pregledano
-
Zadnji post napisao zelja1
16 Mar 2011, 08:58
-
-
-
GRUNDIG LCD Chassis ST Blokira
napisao kangaroo011 » 09 Jan 2012, 13:13 » u Servisiranje LCD Televizora - 10 Odgovori
- 2842 Pregledano
-
Zadnji post napisao kangaroo011
20 Jan 2012, 13:31
-
-
-
LCD TV Grundig VISION2 22-2920 gasi se slika posle 2s-RESENO
napisao majstorr » 09 Okt 2012, 00:08 » u Servisiranje LCD Televizora - 4 Odgovori
- 3081 Pregledano
-
Zadnji post napisao paganini
26 Okt 2015, 16:36
-
-
-
GRUNDIG VISION 4 32-4801 dump REŠENO
napisao Milentije » 22 svi 2013, 13:26 » u Servisiranje LCD Televizora - 7 Odgovori
- 3604 Pregledano
-
Zadnji post napisao Milentije
31 Jan 2017, 09:41
-
-
-
LCD TV GRUNDIG VISION 6 32-6821 SEMA
napisao dulematic » 02 Jun 2013, 11:00 » u Servisiranje LCD Televizora - 8 Odgovori
- 2602 Pregledano
-
Zadnji post napisao KASA1
08 Okt 2023, 15:23
-
