Pozdrav svima na forumu.
TV grundig 32 LXW 82-8600DL ili šasija BEKO Z1J190R-6 ili šasija mreže Z1J194-8
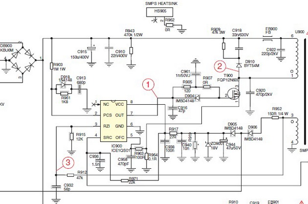
Mreža je naprosto explodirala i posljedica je izgorjeli elementi sa kojih ne nemogu očitati vrednosti,
ako neko zna vrjednosti molim pomoć.
IC 900 =
T900 =
D904 =
R907 =
R905 =
Dobro bi došlo nečije iskustvo, što misli o kvaru, zašto je došlo do kvara, da li je razlog IC900, elko C944 68 MF, optokopleri, elektroliti u sekundaru mreže ili nešto drugo.
Grundig 32LXW828600DL (Rješeno)
Pravila foruma
Naslov teme treba da bude u formatu: PROIZVOĐAČ, MODEL, KRATAK OPIS KVARA
Nakon rešenog kvara zatvoriti temu >> >UPUTSTVO< u suprotnom ništa ne činiti.
RAZNA UPUTSTVA
Naslov teme treba da bude u formatu: PROIZVOĐAČ, MODEL, KRATAK OPIS KVARA
Nakon rešenog kvara zatvoriti temu >> >UPUTSTVO< u suprotnom ništa ne činiti.
RAZNA UPUTSTVA
-
- _
- Postovi: 58
- Pridružen: 29 Jun 2008, 20:03
- Location: Bilje
- Specialty: computers
Grundig 32LXW828600DL (Rješeno)
Zadnja izmena: Branko_Bird, dana 20 Jun 2010, 00:10, ukupno menjano 1 put.
- milan
- Preminuo
- Postovi: 4426
- Pridružen: 19 Avg 2006, 22:38
- Location: Novi Sad
- Specialty: tv-multimedia
Re: Grundig 32 LXW 82-8600DL
sema i Repair kit KT82 Z1J194-11, za pomoc.
- Prilog
-
Repair kit KT82 Z1J194-11.pdf
- (167.66 KiB) Preuzeto 830 puta.
-
- _
- Postovi: 58
- Pridružen: 29 Jun 2008, 20:03
- Location: Bilje
- Specialty: computers
Re: Grundig 32 LXW 82-8600DL
Zahvaljujem, to je prava pomoć.
-
- _
- Postovi: 58
- Pridružen: 29 Jun 2008, 20:03
- Location: Bilje
- Specialty: computers
Re: Grundig 32 LXW 82-8600DL
Izmjenio sam:
Ic900=ICE1QS01
T900=FQP12N600
PH900=TCET1100
D904=IMBD4148 SMD Dioda
R907=0R SMD
C944=47MF
FS900=5A
Mrežni elko 150MF/400V
TV sam dva dana neprekidno testirao, zasad radi.
Moram priznati da se mreža dosta grije, a to je vjerojatno ok.
Pozdrav.
Ic900=ICE1QS01
T900=FQP12N600
PH900=TCET1100
D904=IMBD4148 SMD Dioda
R907=0R SMD
C944=47MF
FS900=5A
Mrežni elko 150MF/400V
TV sam dva dana neprekidno testirao, zasad radi.
Moram priznati da se mreža dosta grije, a to je vjerojatno ok.
Pozdrav.
-
- Slične teme
- Odgovori
- Pregledano
- Zadnji post
-
-
TV lcd grunding 32lxw828600dl treperi ekranINFO
napisao vetrenjaca » 03 Dec 2009, 21:46 » u Servisiranje LCD Televizora - 3 Odgovori
- 1905 Pregledano
-
Zadnji post napisao vetrenjaca
11 Dec 2009, 00:38
-
-
-
LG 32LB75 (NEISPRAVANA MREZA) (RJEŠENO)
napisao Branko_Bird » 13 Dec 2012, 12:37 » u Servisiranje LCD Televizora - 3 Odgovori
- 1327 Pregledano
-
Zadnji post napisao Branko_Bird
16 Dec 2012, 12:11
-
-
-
LCD GRUNDIG AMIRA 30LW769401TOP-nema slike-ton ima (ODUSTAO)
napisao zelja1 » 22 Feb 2011, 12:04 » u Servisiranje LCD Televizora - 6 Odgovori
- 2409 Pregledano
-
Zadnji post napisao zelja1
16 Mar 2011, 08:58
-
-
-
GRUNDIG LCD Chassis ST Blokira
napisao kangaroo011 » 09 Jan 2012, 13:13 » u Servisiranje LCD Televizora - 10 Odgovori
- 2793 Pregledano
-
Zadnji post napisao kangaroo011
20 Jan 2012, 13:31
-
-
-
LCD TV Grundig VISION2 22-2920 gasi se slika posle 2s-RESENO
napisao majstorr » 09 Okt 2012, 00:08 » u Servisiranje LCD Televizora - 4 Odgovori
- 3054 Pregledano
-
Zadnji post napisao paganini
26 Okt 2015, 16:36
-
-
-
GRUNDIG VISION 4 32-4801 dump REŠENO
napisao Milentije » 22 svi 2013, 13:26 » u Servisiranje LCD Televizora - 7 Odgovori
- 3544 Pregledano
-
Zadnji post napisao Milentije
31 Jan 2017, 09:41
-
-
-
LCD TV GRUNDIG VISION 6 32-6821 SEMA
napisao dulematic » 02 Jun 2013, 11:00 » u Servisiranje LCD Televizora - 8 Odgovori
- 2556 Pregledano
-
Zadnji post napisao KASA1
08 Okt 2023, 15:23
-
-
-
Kućište - Oklop + Stopa LCD Grundig Vision7 32-7950T
napisao fanzo » 24 Dec 2013, 14:11 » u SRB PRODAJA - LCD - LED televizori monitori - 0 Odgovori
- 624 Pregledano
-
Zadnji post napisao fanzo
24 Dec 2013, 14:11
-