DEXEL DX02-SMART 32 Mrtav,udar groma.
Pravila foruma
Naslov teme treba da bude u formatu: PROIZVOĐAČ, MODEL, KRATAK OPIS KVARA
Nakon rešenog kvara zatvoriti temu >> >UPUTSTVO< u suprotnom ništa ne činiti.
RAZNA UPUTSTVA
Naslov teme treba da bude u formatu: PROIZVOĐAČ, MODEL, KRATAK OPIS KVARA
Nakon rešenog kvara zatvoriti temu >> >UPUTSTVO< u suprotnom ništa ne činiti.
RAZNA UPUTSTVA
DEXEL DX02-SMART 32 Mrtav,udar groma.
LED TV
FIRMA: DEXEL
MODEL: DX02
MODEL DODATNO: DEXEL DX02-SMART 32
CHASSIS:
MAINBOARD: TP.MS338E.PB803
PANEL: LSC320AN10_D00
T-CON BOARD: LSC320AN10-H02
SMPS:
***************************************
SIMPTOM
Mrtav,ne daje nikakvu indikaciju.
DETALJAN OPIS KVARA i PREDUZETE RADNJE:
Posle udora groma tv prestao da radi,nasao sam u mreznom delu izgoreo otpornik RB148,QB101 70R900P,Porucio sam kompletan set za reparaciju ove ploce od 26 elemenata,sve ih uredno zamenio,zajedno sa glavnim mreznim elektrolitom,ali on i dalje ne daje znake zivota.Kada mu dovedem externo napajanje 12V na konektor CNB2 PWR UPGRADE tv normalno upali,dovedem mu i napajanje za led trake,slika je normalna,daljinac normalno funkcionise.Na glavnom mreznom kondenzatoru je prisutan napon od 310-320V.Da li neko ima ideju sta jos da proverim?
FIRMA: DEXEL
MODEL: DX02
MODEL DODATNO: DEXEL DX02-SMART 32
CHASSIS:
MAINBOARD: TP.MS338E.PB803
PANEL: LSC320AN10_D00
T-CON BOARD: LSC320AN10-H02
SMPS:
***************************************
SIMPTOM
Mrtav,ne daje nikakvu indikaciju.
DETALJAN OPIS KVARA i PREDUZETE RADNJE:
Posle udora groma tv prestao da radi,nasao sam u mreznom delu izgoreo otpornik RB148,QB101 70R900P,Porucio sam kompletan set za reparaciju ove ploce od 26 elemenata,sve ih uredno zamenio,zajedno sa glavnim mreznim elektrolitom,ali on i dalje ne daje znake zivota.Kada mu dovedem externo napajanje 12V na konektor CNB2 PWR UPGRADE tv normalno upali,dovedem mu i napajanje za led trake,slika je normalna,daljinac normalno funkcionise.Na glavnom mreznom kondenzatoru je prisutan napon od 310-320V.Da li neko ima ideju sta jos da proverim?
Zadnja izmena: Japanac, dana 14 Jun 2023, 20:01, ukupno menjano 1 put.
- nec
- Site Admin

- Postovi: 4871
- Pridružen: 17 Okt 2007, 22:15
- Location: Makedonija, Strumica
- Phone number: 0038978425778
- Specialty: tv-multimedia
- Kontakt:
Re: DEXEL DX02-SMART 32 Mrtav,udar groma.
Ne vidim nigde (na spisku) shunt regulator 431
Kad zamenimo ideje svi imamo duplo vise ideja
Re: DEXEL DX02-SMART 32 Mrtav,udar groma.
Skinuo sam BR431 sa ploce i na njemu mi pokazuje kratak spoj na ovim pinovima.
- Prilog
-
- Slika 3.jpeg (24.71 KiB) Pregledano 1875 puta.
- alexa_pg
- Site Admin

- Postovi: 6136
- Pridružen: 22 Avg 2006, 08:10
- Location: Podgorica
- Specialty: tv-multimedia
Re: DEXEL DX02-SMART 32 Mrtav,udar groma.
Kratak spoj između tih pinova je ustvari kratak spoj anoda - katoda. Zamijeni taj regulator.
Otpornik označen crvenom bojom na slici (RB105) je isti kao i RB305 510 oma. Nije mi jasno kako ga nema na spisku djelova kada se zna da on uvijek strada kada izgori FET i RB148
Otpornik označen crvenom bojom na slici (RB105) je isti kao i RB305 510 oma. Nije mi jasno kako ga nema na spisku djelova kada se zna da on uvijek strada kada izgori FET i RB148
"I ja volim ljude ali ih sve manje podnosim"
Re: DEXEL DX02-SMART 32 Mrtav,udar groma.
Da li je BR431 isto sto i TL431DBZ ili je isto kao TL432DBZ,posto nemam BR431?
- Shizo
- _

- Postovi: 85
- Pridružen: 12 Okt 2007, 09:02
- Location: Subotica
- Specialty: tv-multimedia
- Lokacija: Subotica
Re: DEXEL DX02-SMART 32 Mrtav,udar groma.
Isto kao TL431.
Re: DEXEL DX02-SMART 32 Mrtav,udar groma.
Zamenio sam BR431 i otpornik RB105,ali i dalje ista stvar,mreza ne startuje.
-
fadili
- _

- Postovi: 54
- Pridružen: 09 Jul 2008, 00:47
- Location: ---
- Warranty service: Tv DVD POJ.
- Specialty: tv
Re: DEXEL DX02-SMART 32 Mrtav,udar groma.
CA -888 resava tvoj problem vrlo brzo i jeftino.Ne isplati da gubis vreme za tu sasiju .338e sada veq prave probleme posebno kad je rec za youtube.android 4.4.
- alexa_pg
- Site Admin

- Postovi: 6136
- Pridružen: 22 Avg 2006, 08:10
- Location: Podgorica
- Specialty: tv-multimedia
Re: DEXEL DX02-SMART 32 Mrtav,udar groma.
Kad u startu nije ugrađeno CA-888, sad je možda kasno. Nakon toliko ugrađenih elemenata, nastavlja se sa standardnom popravkom.
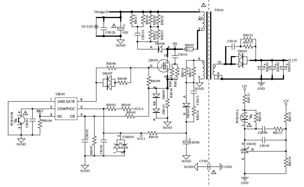
U prilogu je šema ovog stepena za napajanje. Da se vidjeti da je stepen relativno jednostavan i sa malim brojem elemenata. Po tvom kazivanju, polovinu elemenata si već zamijenio. Dalja popravka ne ide u fazonu "šta bi moglo još biti". Instrumenat u ruke i da se izmjere jednosmjerni naponi na kolu u primaru.
- Ima li napona i koliki je na 5. pinu VCC
- ako nema napona, provjeriti ispravnos otpornika preko kojih se dobija napon kao i zaner diode u tom strujnom kolu
- provjeriti da li povratna sprega preko optokaplera radi ispravno.
Primjera radi, ako je led u optokapleru iz nekih razloga upaljena tj. foto tranzistor u zasićenju, mrežni stepen neće nikada proraditi.
Kako se provjerava povratna sprega kod ovakvih stepena, već sam pisao u nekoj od tema ali nije na odmet da ponovim. Možda ti sve ovo znaš ali valjaće nekome.
Aparat se isključi iz struje. Digitalni instrumenat podešen na ispitivanje dioda priključi se na foto tranzistor i to tako da je crvena pipalica na 2. pinu IC (ovo je ujedno i kolektor tranzistora) a crna pipalica se prikači na minu (SGND, ovo je ujedno i emiter foto tranzistora). Instrumenat ne smije da ponazuje nikakvu vrijednost.
Iz eksternog, regulacionog ispravljača, dovesti napon 10V na tačku +12 i posmatrati instrumenat. I dalje ne smije da pokazuje neku vrijednost, odnosno na instrumentu piše .OL
Lagano povećavati napon iz ispravljača. Kada napon dostigne vrijednost 12.1V ili 12.2V, digitalni instrumenat bi trebao da pokaže neku vrijednost, najčešće oko 0.5V. Napon ne dizati preko 13V
Ako se sklop sa TL431 i optokaplerom ponaša ovako, povratna sprega je ispravna i kvar tražiti u primarnom dijelu.
U slušaju da instrumenat pokazuje neku vrijednost i na naponu 10V ili manjem, grešku tražiti oko TL431 i optokaplera.
U prilogu je šema ovog stepena za napajanje. Da se vidjeti da je stepen relativno jednostavan i sa malim brojem elemenata. Po tvom kazivanju, polovinu elemenata si već zamijenio. Dalja popravka ne ide u fazonu "šta bi moglo još biti". Instrumenat u ruke i da se izmjere jednosmjerni naponi na kolu u primaru.
- Ima li napona i koliki je na 5. pinu VCC
- ako nema napona, provjeriti ispravnos otpornika preko kojih se dobija napon kao i zaner diode u tom strujnom kolu
- provjeriti da li povratna sprega preko optokaplera radi ispravno.
Primjera radi, ako je led u optokapleru iz nekih razloga upaljena tj. foto tranzistor u zasićenju, mrežni stepen neće nikada proraditi.
Kako se provjerava povratna sprega kod ovakvih stepena, već sam pisao u nekoj od tema ali nije na odmet da ponovim. Možda ti sve ovo znaš ali valjaće nekome.
Aparat se isključi iz struje. Digitalni instrumenat podešen na ispitivanje dioda priključi se na foto tranzistor i to tako da je crvena pipalica na 2. pinu IC (ovo je ujedno i kolektor tranzistora) a crna pipalica se prikači na minu (SGND, ovo je ujedno i emiter foto tranzistora). Instrumenat ne smije da ponazuje nikakvu vrijednost.
Iz eksternog, regulacionog ispravljača, dovesti napon 10V na tačku +12 i posmatrati instrumenat. I dalje ne smije da pokazuje neku vrijednost, odnosno na instrumentu piše .OL
Lagano povećavati napon iz ispravljača. Kada napon dostigne vrijednost 12.1V ili 12.2V, digitalni instrumenat bi trebao da pokaže neku vrijednost, najčešće oko 0.5V. Napon ne dizati preko 13V
Ako se sklop sa TL431 i optokaplerom ponaša ovako, povratna sprega je ispravna i kvar tražiti u primarnom dijelu.
U slušaju da instrumenat pokazuje neku vrijednost i na naponu 10V ili manjem, grešku tražiti oko TL431 i optokaplera.
"I ja volim ljude ali ih sve manje podnosim"

