Ugradnja modula CA-888 i CA-901

problemi, kvarovi, sheme upload/download popravka LED televizora

Urednici: alexa_pg,KASA1

Pravila foruma
Naslov teme treba da bude u formatu: PROIZVOĐAČ, MODEL, KRATAK OPIS KVARA
Nakon rešenog kvara zatvoriti temu >> >UPUTSTVO< u suprotnom ništa ne činiti.
RAZNA UPUTSTVA
baracuda
___
___
Postovi: 259
Pridružen: 23 Okt 2010, 21:58
Location: Srbija

Ugradnja modula CA-888 i CA-901

Post napisao baracuda » 31 Avg 2024, 21:29

Zamolio bih za objasnjenje koja je razlika izmedju ova dva kola,i nacin na koji se oni integrisu u postojecu mrezu.Negde sam procitao da je CA-888 za ekrane od 17-24 incha,a da je CA-901 jaci sa dvostrukim naponima 12 ili 24i ekranima do 46 incha.Ono sto me interesuje je na slici ispod
2222.jpg
Modul
pin 1-Drain Feta-skinutog--zuta
Pin 2 -optokapler pin3-crna
Pin 3 - kondenzator + na pomocnom namotaju-ispred diode-crvena
pin 4 - optokapler pin 4-ljubicasta
pin 5 - ne koristi se
pin 6 - mrezni kondenzator + -----zelena
Primer slika ispod
Power1.jpg
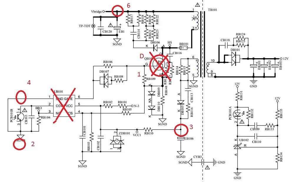
Pitanje: kako prepoznati pin 3 na ploci napajnje VCC1 kada se nema sema ,a i pored seme postoje neka namenska kola sa drugacijim pinoutom koje Kinezi prave,pa recimo nije pin 5 nego pin 2?Moze li neki zakljucak sa samog izgleda ploce?Ovo je isto problem za CA-901.Prvi put hocu da probam ovo pa da znam na sta treba da obratim posebno paznju.
Da li se seku vodovi sa ostatkom ploce(skidaju svi delovi preostali)?

Ukratko sem sto CA901 moze na 24V koja je varijanta bolja i trajnija,i zasto se na nekim slucajevima montira CA-888 na 32 incha ekran-moze li to,a Kinezi kazu drugacije?

Avatar
KASA1
Site Admin
Site Admin
Postovi: 3785
Pridružen: 14 Feb 2011, 10:28
Location: Zagreb
Specialty: tv-multimedia

Re: CA-888 I CA-901

Post napisao KASA1 » 31 Avg 2024, 23:06

baracuda je napisao:
31 Avg 2024, 21:29
Zamolio bih za objasnjenje koja je razlika izmedju ova dva kola,i nacin na koji se oni integrisu u postojecu mrezu.Negde sam procitao da je CA-888 za ekrane od 17-24 incha,a da je CA-901 jaci...
Kolko znam CA-888 je snage do 50W a CA-901 do otprilike 100W.
baracuda je napisao:
31 Avg 2024, 21:29
Pitanje: kako prepoznati pin 3 na ploci napajnje VCC1 kada se nema sema ,
Imaš i datasheet čipa na kojem je sve naznačeno,... ako neznaš koji je čip, onda se rukovodiš činjenicom da se na VCC pin-u obično prema masi nalazi zener dioda i elko koji ga filtrira a napon dolazi preko ispravljačke brze diode koja je pak spojena na "sekundarni" izvod primarnog dijela SMPS transformatora.
"Čovječe, pazi da ne ideš malen ispod zvijezda!"

baracuda
___
___
Postovi: 259
Pridružen: 23 Okt 2010, 21:58
Location: Srbija

Re: CA-888 I CA-901

Post napisao baracuda » 01 Sep 2024, 06:44

Hvala na odgovoru,jos samo jedna stvar sa slike 2.......da li je greska sto je pin 3 pozicioniran na kondenzatoru EB106 ili je pravilnije da bude pozicioniran na pinu 2 zener diode-na samoj zener diodi?Ne znam kolika je obicno vrednost otpora RB110,pa me interesuje kolika je razlika u naponima levo i desno od otpora.Pin 3 kola ima toleranciju od 12-16(18)V,da li je razlika napona na otporu levo i desno od njega tolika da unosi kriticnu vrednost napona za pin 3 od CA-888?Ako je manja nema stete po kolo,ali ako je blizu ili veca od 18V,moze da se desi otkaz kola....ovo pitam jer izvedba ploce daje nekad manje prostora za integraciju(birao bih mesto sa vise bakra na ploci)....i ako moze jos odgovor oko skidanja delova prvobitne mreze.Vidi se sa slike da je kolo u prekidu skidanjem Feta i IC-a...da li je samo to dovoljno da se ukloni?

Avatar
alexa_pg
Site Admin
Site Admin
Postovi: 6058
Pridružen: 22 Avg 2006, 08:10
Location: Podgorica
Specialty: tv-multimedia

Re: Ugradnja modula CA-888 i CA-901

Post napisao alexa_pg » 01 Sep 2024, 10:45

Pitanja su ti sasvim na mjestu.
Za pitanja u prvom postu si dobio odgovor i to je to. Kao što je kolega rekao, ne bih dijelio apatate na 17"-24" i >24" već po snazi. I mali aparat može biti veliki potrošač, >40W. Kada "mali" modul ugradiš u neki aparat potrošnje 50W može da se desi da radi super dok ne pojačaš ton (povećeš potrošnju) ili radi super sa pozadinskim smanjenim na 50%. Pojačaš pozadinsko a on se ugasi. Da ne bi razmišljao, za te aparate koji troše više od 40W obavezno veći modul.

U vezi novih pitanja...
Greška je na šemi što je pin 3 pozicioniran na kond. EB106. Treba da bude na zener diodi. Zenerka je tu baš da zaštiti kolo ako je napon veći od 18V.
Koliki je pad napona na pomenutom otporniku, trenutno se ne zna jer ne znamo koliki je napon na katodi diode kao ni tačnu vrijednost zener diode. Da znamo ova dva podatka, znao bi se i pad napona na zanerici.

Na šemi koju si priložio, u strujnom kolu Vcc postoji zenerica. Veliki broj proizvođača ne stavlja ovdje zenericu pa moraš voditi računa o tome.
Desilo mi se jednom na kineskoj šasiji da sam ugradio modul onako rutinski i po uključenju u struju stradao je modul. Puklo kolo. Razlog za to je bio povećan napon Vcc.
U strujnom kolu Vcc nije bila ugrađena zenerica. Od tada obavezno provjeravam ima li zenericu, ako ima za koliki je napon, a ako nema dodajem je (16V)

Što se tiče uklanjanja suvišnih elemenata, nema šta puno da se kaže. Sasavim dovoljno ukloniti kolo i FET tranzistor. Sve ostalo ostaje na svom mjestu.

Napomenuo bih još i ovo.
Modul CA-901 ima na sebi ugrađen optokapler i kontroliše se izlazni napon 12V ili 24V
Modul CA-888 nema svoj optokapler već koristi postojeći na ploči. Iz tog razloga obavezno provjeriti ispravnost tog OC.
"I ja volim ljude ali ih sve manje podnosim"

baracuda
___
___
Postovi: 259
Pridružen: 23 Okt 2010, 21:58
Location: Srbija

Re: Ugradnja modula CA-888 i CA-901

Post napisao baracuda » 01 Sep 2024, 11:58

Sa ovim komentarom rekli ste mi SVE!Oko zenerice sam bas i pitao jer mi se na plocama desavalo da nema zener,a kolo ne moze da se prepozna pa ni datasheet da se zna.Ono sto sam ja hteo da izbegnem vi ste doziveli.Znaci pamet u glavu i polako.4 pina na kolima se lako nalaze,ali kada ne znas ni koje je kolo,ni kako se vezuje,ili pise na semi a fizicki ga nema na ploci ume da bude problem.O dodatnoj ugradnji zenerice.nije mi palo na pamet,ali je pozeljno.A sto se tice odabira kola,mislim da su Kinezi u pravu,manji ekran,manja potrosnja,pa donekle ima smisla ali ne mora da bude pravilo,vec nalepnica na kucistu TV-a.Hvala na odgovorima,mislim da sam dobio odgovor na svako pitanje.

Avatar
alexa_pg
Site Admin
Site Admin
Postovi: 6058
Pridružen: 22 Avg 2006, 08:10
Location: Podgorica
Specialty: tv-multimedia

Re: Ugradnja modula CA-888 i CA-901

Post napisao alexa_pg » 01 Sep 2024, 13:08

Još jedna mala dopuna ovoj diskusiji.
Kada ne znam koliki je napon na diodi, onda ugrađujem ova tri elementa prikazana na šemi u prilogu. Ovo koristi Philips na velikom broju svojih aparata.
Kada aparat proradi, onda izmjeri napon na diodi i na osnovu mjerenja znaćeš šta ti je činiti. Ako je napon na diodi manji od 18V, ova tri elementa možeš ukloniti. Ako je napon veći od 18V, ostavi ih ugrađene.

Sema.jpg
Sema.jpg (14.55 KiB) Pregledano 1002 puta.
"I ja volim ljude ali ih sve manje podnosim"

baracuda
___
___
Postovi: 259
Pridružen: 23 Okt 2010, 21:58
Location: Srbija

Re: Ugradnja modula CA-888 i CA-901

Post napisao baracuda » 01 Sep 2024, 20:44

Vrlo koristan savet,dodavanjem 3 dela koje ste prikazali oborili ste napon sa katode D107 za ZD-0.7V.Jasno mi je na sta ciljate.Jos pride se dobije i zastita ulaza za napon VCC u slucaju da se desi preveliki napon sa "pomocnog" namotaja,crkava samo zener i eventualno tranzistor,ostatak je sacuvan,pa i novougradjeni modul.Stancovanje proizvoda u milionskim tirazima gde je ukupan broj elemenata bitan i poskupljuje proizvodnju,treba da se ima granica da se ostave barem elementi koji imaju smisla i neki vid zastite.Ovako,2-3 godine pa kupuj Jovo nanovo.Kvalitet ravan nuli.

Avatar
alexa_pg
Site Admin
Site Admin
Postovi: 6058
Pridružen: 22 Avg 2006, 08:10
Location: Podgorica
Specialty: tv-multimedia

Re: Ugradnja modula CA-888 i CA-901

Post napisao alexa_pg » 01 Sep 2024, 23:21

Ova tri dodata elementa čine klasičan stabilizator napona. Veličinu napona na izlazu iz stabilizatora određuje zenerica u bazi. Ako se uzme da je u bazi zenerica 15V, na emiteru tranzistora napon će biti 14.3V (0.7V manje nego na bazi)
U ovom slučaju ništa ne može da strada bez obzira koliki je napon na ulazu u stabilizator. Kad kažem "bez obzira" mislim da napon nije veći od 30V što u praksi nikad i nije preko 30V.
"I ja volim ljude ali ih sve manje podnosim"

Avatar
KASA1
Site Admin
Site Admin
Postovi: 3785
Pridružen: 14 Feb 2011, 10:28
Location: Zagreb
Specialty: tv-multimedia

Re: Ugradnja modula CA-888 i CA-901

Post napisao KASA1 » 02 Sep 2024, 09:26

Odličan savjet i sigurnosni potez. Modul CA-901 koristio sam samo u par navrata i imao obrnuti problem (premali VCC, ispod 9V),... mreža nije oscilirala pa je bilo potrebno odraditi otpornu prilagodbu na VCC liniji.
"Čovječe, pazi da ne ideš malen ispod zvijezda!"

Odgovori

Natrag na “Servisiranje LED televizora”