Post
napisao benzoli » 04 Jun 2010, 03:46
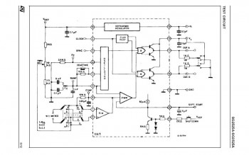
Princip u ovakvom slucaju je slededeci. Zameniti svaki elektrolit u primaru, svaki tranzistor i ic. Dok su ovi delovi izvadjeni, premeriti diode i otpornike, vise puta. Ako postoji i najmanja sumnja, odmah menjati.Prekontrolisati stampane vodove. Prilikom prvog ukljucenje, staviti otpornik od 15 - 20 R, 10 Watt u +12V granu, kao zastitu. Ako se jako greje posle ukljucenja, nesto nije dobro. Meriti plus - minus napon na pretvaracu.Zatim O Volti, na zvucnickom izlazu. Umesto zvucnika koristiti otpornike 3.3R 5W. Ako su naponi OK, spojiti probne zvucnike, dovesti audio signal i slusati dali ima izoblicenja u zvuku. Stalno kontrolisati, dali se tranzistori i emiterski otpornici greju. Potrosnja struje na +12V je oko 1.5A.