Citanje motorole MC68HC05B16-Blaupunkt-ODUSTAO
Urednik: Barbarella56
Pravila foruma
Na ovom delu foruma ZABRANJENO JE:
-Postavljanje kalkulatora iz serijskog broja,
-Izracunavanje kodova iz serijskog broja,
-Objavljivanje dampova bez koda.
Sva ostala pitanja iz oblasti servisiranja ARK-a,CD-a su dozvoljena.
Praktikujemo da na kraju opišemo kako smo rešili problem. Zatim zatvorimo temu >UPUTSTVO<
Na ovom delu foruma ZABRANJENO JE:
-Postavljanje kalkulatora iz serijskog broja,
-Izracunavanje kodova iz serijskog broja,
-Objavljivanje dampova bez koda.
Sva ostala pitanja iz oblasti servisiranja ARK-a,CD-a su dozvoljena.
Praktikujemo da na kraju opišemo kako smo rešili problem. Zatim zatvorimo temu >UPUTSTVO<
Citanje motorole MC68HC05B16-Blaupunkt-ODUSTAO
VRSTA UREĐAJA: ARK
PROIZVOĐAČ:BLAUPUNKT
MODEL:2003
SIMPTOMI:
kod,nadjen iz kalkulatora(200*******),ne znam broj napamet,AS+KNOB paljenje i ukucavanje-proban i na stolu i u autu,kada se ukuca kod+AS nece da ukljuci.Izgleda da je neko zabrljao sa mnogo pokusaja pre mene.Ukratko, ne radim ovo cesto i moracu sa Crackerom da ocitam ako uspem kod iz motorole.
Treba mi pomoc oko pinova gde se koji vezuje na motorolu i koji se pin sece.Sta cu kad sam zaboravio-radio ovako nesto pre 3 godine,inace od modernije opreme nemam nista,ovo je besplatna usluga prijatelju.Znaci podsetnik za proceduru i koji pinovi gde idu.Nasao sam na forumu negde i ocitan dump,ali ne bi bilo lose ako neko ima da postavi,po mogucstvu ovde,jer ne znam da li se citanjem sa ovim gubi postojeci kod.Hvala unapred za pomoc....imam napravljeno ovo
PROIZVOĐAČ:BLAUPUNKT
MODEL:2003
SIMPTOMI:
kod,nadjen iz kalkulatora(200*******),ne znam broj napamet,AS+KNOB paljenje i ukucavanje-proban i na stolu i u autu,kada se ukuca kod+AS nece da ukljuci.Izgleda da je neko zabrljao sa mnogo pokusaja pre mene.Ukratko, ne radim ovo cesto i moracu sa Crackerom da ocitam ako uspem kod iz motorole.
Treba mi pomoc oko pinova gde se koji vezuje na motorolu i koji se pin sece.Sta cu kad sam zaboravio-radio ovako nesto pre 3 godine,inace od modernije opreme nemam nista,ovo je besplatna usluga prijatelju.Znaci podsetnik za proceduru i koji pinovi gde idu.Nasao sam na forumu negde i ocitan dump,ali ne bi bilo lose ako neko ima da postavi,po mogucstvu ovde,jer ne znam da li se citanjem sa ovim gubi postojeci kod.Hvala unapred za pomoc....imam napravljeno ovo
Zadnja izmena: baracuda, dana 21 svi 2020, 20:04, ukupno menjano 1 put.
- skyline-GTR
- gx

- Postovi: 1369
- Pridružen: 26 Avg 2006, 22:26
- Location: Bosna i Hercegovina
- Contact person: Ibrahim
- Lokacija: Bosanska Krupa
Re: Citanje motorole MC68HC05B16-Blaupunkt
Evo ti uputstvo 
- Prilog
-
spajanje mcu na motocracker.txt- (1.58 KiB) Preuzeto 168 puta.
Danas je tesko biti budala,jebiga prevelika konkurencija
Re: Citanje motorole MC68HC05B16-Blaupunkt
Hvala puno za uputstvo,sutra cu valjda da nadjem vremena da probam.Po Car Base bazi ovaj MCU je locked kako pise,znaci morace i novi dump-ili se nece obrisati pri citanju.Sa uputstva koje ste poslali pin 41 i pin 9 zajedno idu na masu,pin 10 sa slike gore nije povezan uopste a treba na 5V.Moze li ovaj dump iz teme da se koristi
Jos ako imate sliku MCU sa pinovima,i koji kristal ide za citanje bilo bi mi od koristi,jer jos nisam otvarao kasetofon,ali da budem realan i ovo je vise nego dovoljno....Da li se kasetofon kaci na 12V prilikom citanja ili samo napajanje od interfejsa?
Jos ako imate sliku MCU sa pinovima,i koji kristal ide za citanje bilo bi mi od koristi,jer jos nisam otvarao kasetofon,ali da budem realan i ovo je vise nego dovoljno....Da li se kasetofon kaci na 12V prilikom citanja ili samo napajanje od interfejsa?
- skyline-GTR
- gx

- Postovi: 1369
- Pridružen: 26 Avg 2006, 22:26
- Location: Bosna i Hercegovina
- Contact person: Ibrahim
- Lokacija: Bosanska Krupa
Re: Citanje motorole MC68HC05B16-Blaupunkt
Baracuda to sam izvuko iz naftalina, zadnju motorolu tog tipa sam ocitao prije nekih 10 godina ako ne i vise, nema sta da drndas po kristalu sw motorola cracker 6.2 u njemu podesi mcu, kristal i tjeraj boot. Ukoliko je zakljucan neces nista obrisati samo neces ocitati. I na kraju sta ti stoji tacno na display kad stisnes as i upalis radio? Jel stoji safe ili ? Znaci komplet sve sto pokaze na displeju?
Danas je tesko biti budala,jebiga prevelika konkurencija
Re: Citanje motorole MC68HC05B16-Blaupunkt
Dobio sam radio bez displeja.Po prici kolege u autu stoji SAFE,daje kucanje koda posle nekog vremena ali ne ukljucuje radio posle stiskanja AS.I ja sam zadnje radio cini mi se beta4 radio ali pre 5-6 godina.Na stolu na nevidjeno kada se startuje upis koda sa AS+dugme cuje se beep,i na slepo smo kucali i potvrdili ali nista(bilo je prvi stisak "1" je 0 pa po osecaju kucanje koda).Ukratko ne ukljucuje radio,a kod sam siguran u S/N kalkulatoru da je taj jer sam probao kodove sa foruma da bih bio siguran da radim dobro.
- skyline-GTR
- gx

- Postovi: 1369
- Pridružen: 26 Avg 2006, 22:26
- Location: Bosna i Hercegovina
- Contact person: Ibrahim
- Lokacija: Bosanska Krupa
Re: Citanje motorole MC68HC05B16-Blaupunkt
"Po prici kolege..." znaci nisi u toku ... ok. Sad cu ti ispricati iz sjecanja, ti opelovi uredjaji upalis pise "safe" ugasis stisnes AS i upalis ukoliko nije unosen pogresan code pokazat ce ti na displeju "09 - - - -" taj 09 kaze da imas jos 9 pokusaja svaki pogresan ce smanjiti broj i sve do 06 neces duze od 15 minuta cekati. U koliko imas ispravan code kad uneses i zadrzis tipku AS i dobijes zvucni signal a pri tom na displayu ostane "safe" ili broj koji je unio znaci da il je mjenjan radio ili se neko igrao i nije sinhronizovan sa displejom. Tipkama 2+4, 3+5 ili 4+6 (nesjecam se tacno godinama to vec nisam radio) prebacivas sa digit8 na digit10 i obratno(znaci ugasen radio zadrzis dvije tipke i palis ga). Zvuk i nemozes dobit jer nakon ispravnog code on ce da automatski pusti autoscan i memorise stanice tad nemas ton osim da mu uglavis kasetu. Tako da za pocetak pregledaj ovo sto sam ti napisao pa onda kreni da napadas na motorolu
Danas je tesko biti budala,jebiga prevelika konkurencija
Re: Citanje motorole MC68HC05B16-Blaupunkt
Moj postupak paljenja na stolu-prikljucen,upaljen pa ugasen.AS+dugme upaljen,cuje se beep u ukucan je kod,na kraju potvrdjen sa AS i nista.kolega je kupio auto sa tim problemom,i vozen je kod majstora koji je ranije ukucavao kod za ovaj tip radija kada se odspoji akumulator,i nije mu novost ali radio nece da ukljuci.Stvarno ne znam vise,mozda nesto od ovoga i nije bas tako ali to je meni receno.Kod jeste kucan vise puta,a radio je po kucanju bio prikljucen na antenu i da je bio autoscan.Sta raditi ako je to sto vi kazete tacno?Na car300 koliko se secam sam skidao kod i uspevao da upalim radio bez displeja,takodje vrlo davno.Ako je drugi radio kako ide sinhronizacija sa displejom?I moze li zamena dumpa sa code-off da resi problem na stolu ili kod ne moze da se skine?
Re: Citanje motorole MC68HC05B16-Blaupunkt
Nisi dao ni BP broj,ni GM broj,da vidimo dal si dobro racunao,kako da ti pomognemo kad nedas osnovne podatke.Kod BP ima nekoliko algoritama,neznam koji si koristio.Mozda se izracuna kod,bez da citas motorolu.Jedino,ako je neko menjao sadrzaj dampa,onda mora da se cita motorola.
Re: Citanje motorole MC68HC05B16-Blaupunkt
Gm020317640621
7649200321 kod0237
Mislim da nisam pogresio
7649200321 kod0237
Mislim da nisam pogresio
Re: Citanje motorole MC68HC05B16-Blaupunkt
Neznam koje si podatke uzeo,ali ja za tu seriju dobijem kod 6237,to je algoritam za seriju 321.Sad cu pokusati da vidim kako si ti dobio taj kod.
Zadnja izmena: vlajkosdb, dana 20 svi 2020, 08:58, ukupno menjano 2 puta.
Re: Citanje motorole MC68HC05B16-Blaupunkt
Sad vidim da si ti racunao sa kalkulatorom,gde kod pocinje sa nulom ili jedinicom,i dobio si pograsan kod,ovaj probaj trebao bi da radi.
Re: Citanje motorole MC68HC05B16-Blaupunkt
Proban na stolu i taj kod bez displeja.I isto.Nakacio sam interfejs po uputstvu i tu takodje imam problen,nece da bootuje.Probacu jos malo a ako ne onda servis.
- dzafer
- gx

- Postovi: 2520
- Pridružen: 21 Sep 2006, 13:13
- Location: BIH SARAJEVO-ILIDŽA
- Specialty: tv-multimedia
Re: Citanje motorole MC68HC05B16-Blaupunkt
Tesko ces to na stolu rijesiti bez displeja da vidis sta tacno pise na displeju
Kod tog aparata imas vrijeme cekanja od 9 minuta do 5:30 sto zavisi koliko si puta ukucavo taj tvoj netacni cod. Vrati radio u auto i vidi dokle si dosao
ako ponisti pogresan unos coda upisi ovaj sto je Vlajko napisao i vidjet ces dali ce ga primiti
Ili ga je neki profesionalac prije tebe dekodirao pa upisao drugi cod
sve je moguce.
Kod tog aparata imas vrijeme cekanja od 9 minuta do 5:30 sto zavisi koliko si puta ukucavo taj tvoj netacni cod. Vrati radio u auto i vidi dokle si dosao
ako ponisti pogresan unos coda upisi ovaj sto je Vlajko napisao i vidjet ces dali ce ga primiti
Ili ga je neki profesionalac prije tebe dekodirao pa upisao drugi cod
sve je moguce.
džale
Bez alata nema zanata, a bez znanja ni najbolji alat neće pomoći.
Bez alata nema zanata, a bez znanja ni najbolji alat neće pomoći.
Re: Citanje motorole MC68HC05B16-Blaupunkt
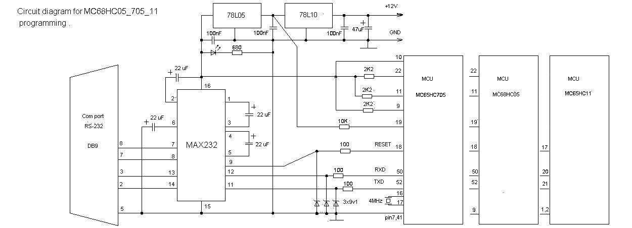
Sve sto ste napisali ste u pravu.Bez displeja je vrlo tesko,pogotovo sto ja nisam video sta se desava u autu nego je to iz price 2-3 ruke.Da imam displej pa da ga na stolu gledam i drzim na napajanju.Ono sto me buni je po prici samo SAFE ,a kolega kaze da je majstor ili neko pre njega vec probao kod.Tako da ne znam ni koji SAFE po redu,ni koliko se ceka.A cip sam ja prvi skidao i lemio zice,tako da ne verujem da je menjano bilo sta pre mene.Moja je greska sto sam u brzini promasio kalkulator i napravio sebi problem.Trenutno me vise interesuje samo kacenje sa ovim interfejsom da namerno promenim kod i kucam odmah,ali radio je samo do sutra tu i to je to,jer kolega zeli da resi problem brzo,a ja ovo radim usputno kada vreme dozvoli.Probao sam,nisam se snasao i teraj dalje...Povezano je kao sa slike
i na zalost nece da bootuje.Ostalo mi je da probam pin 22 da podignem,mada i ovaj programator je koriscen pre 5 godina i samo tada.Ako dozvoli ide novi kod svejedno,a ako ne vracam kolegi radio ,pa neka proba da saceka kod u autu ako mu dozvoli.A,ako ne onda -servis i neko sa boljom opremom i vecom praksom od mene.
pin41-masa,pin 9 masa,pin 52 rxd,pin 50 txd,pin18-reset, pin19-irq,pin 11 5v,pin 22 5v-ali na ploci nisam stigao da ga podignem,pin 10- 5v
pin41-masa,pin 9 masa,pin 52 rxd,pin 50 txd,pin18-reset, pin19-irq,pin 11 5v,pin 22 5v-ali na ploci nisam stigao da ga podignem,pin 10- 5v
- skyline-GTR
- gx

- Postovi: 1369
- Pridružen: 26 Avg 2006, 22:26
- Location: Bosna i Hercegovina
- Contact person: Ibrahim
- Lokacija: Bosanska Krupa
Re: Citanje motorole MC68HC05B16-Blaupunkt
Baracuda, ta slika je za carprog i on nema veze sa crackerom kojeg ti imas. U carprog hardveru su vec otpornici podeseni itd. Jesi mjerio napajanja na rx tx i reset pinu? Odgovor vec znam nisi isto sto pretpostavljam da mozda i neznas kolika napajanja trebaju biti. Dao sam ti txt fajl u njemu sve pise(i preko 20 samo tih motorola sam iscitao i kodove na svakoj izmjenio). "Ostalo ti da probas pin 22 da podignes" znaci nisi se drzao uputstva ali intenzivno trazis pomoc. Mislim da ovde vec se vidi o samoj "neozbiljnosti" pristupanja poslu i tu ti je problem u interfejsu, ali interfejsu koji spaja stolicu sa tastaturom
Danas je tesko biti budala,jebiga prevelika konkurencija
Re: Citanje motorole MC68HC05B16-Blaupunkt
Da ste malo bolje pogledali VASE uputstvo videli bi ste da su pinovi ISTI.Na slici i na Vasem uputstvu.Napajanja na RX-5V,TX-5v .Pin 22 sam imao problema da odvojim od ploce,sa strane procesora,i NISAM STIGAO DANAS da okrenem plocu danas da presecem pin sa druge strane.Pin 41 na masu,vezan zajedno sa pinom 9 i na sasiju radija.RXD I TXD su preko otpora od 100 oma vezani na procesor i nemaju uticaja sto je napon malo manji za pad napona na 100oma.Pin 10 sa stabilizatora 5V,RESET pin preko otpornika 100 oma-nema uticaja-direktno sa max232,pin 19 vec ima 10k otpornik na semi ali mi je napon malo manji-10V ide sa stacilizatora 7810.Inace sam elektronicar za radio opremu vec 7 godina radija radim PONEKAD.Ali izgleda da Vi i ja imamo razlicite poglede na ove stvari.Ja na ovo gledam kao elektronicar a VI kao INTERFEJS MAJSTOR jer,da Vas citiram
,vi ste samo videli SLIKU OD CAR PROGA koju sam uzeo zato sto je imala nacrtane pinove,a NISTE NI POGLEDALI STA STE MI DALI KAO POMOC!Kao komentar ste mogli da mi kazete da je 10V mali napon,nedovoljan.Meni su sa interfejsa na slici izvedene zice za lemljenje direktno na motorolu pa pin 19 i 11 VEC imaju otpore ,pinovi 10 i 22 imaju 5V sa stabilizatora,jedino je napon 10V umesto 12V.ALi ovo cu pogledati sutra.Ako nisam aktivan na forumu,i ne pisem,ne znaci da NE ZNAM,vec nisam radio ovo 5 GODINA!Zamolio bih Vas da ne pisete uvredljive komentare napamet,jer se ne poznajemo i ne daje Vam za pravo da donosite zakljucke unapred.Za sebe smatram da sam ozbiljan i odgovoran covek,a vi ovde pisete samo ono sto ste vec radili i osecate se sigurno sa te pozicije.Nisam auto elektronicar i nemam nameru da budem.A trosim vreme trazeci pomoc i uz to dobijam komentare da je sve elementarno od ljudi KOJI SAMO TO RADE,a pri tom ne mogu da se uzdrze da ne uvrede nekoga!Mislim da ovde vec se vidi o samoj "neozbiljnosti" pristupanja poslu i tu ti je problem u interfejsu, ali interfejsu koji spaja stolicu sa tastaturom
- KASA1
- Site Admin

- Postovi: 3856
- Pridružen: 14 Feb 2011, 10:28
- Location: Zagreb
- Specialty: tv-multimedia
Re: Citanje motorole MC68HC05B16-Blaupunkt
Sudionike rasprave molim da se suzdrže od etiketiranja i drže teme!
"Čovječe, pazi da ne ideš malen ispod zvijezda!"
Re: Citanje motorole MC68HC05B16-Blaupunkt
6237 ti je sigurno kod (po serijskom) . Ne znam sad..posto imas problem sa citanjem, a nemas displej, a garant je i zakljucan...mozda najlakse da stavis preko noci da bude na napajanju neka se otkljuca? I onda kucaj na slepo kao ono sto si radio..racunaj +1 za svaku cifru. Ako bude srece...i pogodis na otkljucan kod, ponovi jos jednom i ostace bez koda.
Ili se snadji za displej ili ga uguraj na neciji auto da bi video sta je to sa tim.
E ne mogu ti pomognem za motocracker..ja to sa UPA radim, pinout je isti..ako ti sta znaci na UPA moram da podignem uvis P4 (TCAP1)...eto..
cuby
Ili se snadji za displej ili ga uguraj na neciji auto da bi video sta je to sa tim.
E ne mogu ti pomognem za motocracker..ja to sa UPA radim, pinout je isti..ako ti sta znaci na UPA moram da podignem uvis P4 (TCAP1)...eto..
cuby
samo laž treba državnu podršku, istina stoji sama od sebe uspravno! 
Re: Citanje motorole MC68HC05B16-Blaupunkt
meni je gotovo uvek hc05 radio iz prve kad zakacim ,.
i kacio sam ga po slici u prvom postu ..onih par pinova ili recima po ibrinom upustvu. to ti svejedno.
gotovo uvek sam odlemljivao pinove ..tanak vrh podvatis pin i podignes .
i kacio sam ga po slici u prvom postu ..onih par pinova ili recima po ibrinom upustvu. to ti svejedno.
gotovo uvek sam odlemljivao pinove ..tanak vrh podvatis pin i podignes .
proradijo mi net zahvaljujuci fanzi
-
- Slične teme
- Odgovori
- Pregledano
- Zadnji post
-
-
Blaupunkt San RemoRD168
napisao mcrnko » 07 svi 2008, 18:01 » u AUTO RADIO - CD - DVD- NAVIGACIJE i slično - 1 Odgovori
- 993 Pregledano
-
Zadnji post napisao nikola
07 svi 2008, 18:48
-
-
-
Problem sa auto-radiom Blaupunkt CAR300
napisao zivanzivkovic » 19 Jul 2008, 21:07 » u AUTO RADIO - CD - DVD- NAVIGACIJE i slično - 28 Odgovori
- 5564 Pregledano
-
Zadnji post napisao stojkePN
13 Sep 2008, 19:27
-
-
-
Blaupunkt RNS3 gasi se(rešeno)
napisao kisko » 19 Sep 2008, 23:26 » u AUTO RADIO - CD - DVD- NAVIGACIJE i slično - 9 Odgovori
- 2618 Pregledano
-
Zadnji post napisao kisko
21 Sep 2008, 23:39
-
-
-
Blaupunkt Nurnberg shema [RESENO]
napisao bgzoka » 02 Okt 2008, 15:26 » u AUTO RADIO - CD - DVD- NAVIGACIJE i slično - 8 Odgovori
- 2235 Pregledano
-
Zadnji post napisao bgzoka
06 Okt 2008, 22:37
-
-
-
CD Blaupunkt Bronx mp75(RESENOOO)
napisao vlatkocopa » 21 Nov 2008, 20:42 » u AUTO RADIO - CD - DVD- NAVIGACIJE i slično - 7 Odgovori
- 1456 Pregledano
-
Zadnji post napisao vlatkocopa
24 Nov 2008, 20:30
-
-
-
Blaupunkt San Remo RD-168 [RESENO]
napisao bgzoka » 24 Sep 2009, 13:54 » u AUTO RADIO - CD - DVD- NAVIGACIJE i slično - 9 Odgovori
- 2338 Pregledano
-
Zadnji post napisao bgzoka
17 Jan 2010, 17:47
-
-
-
Blaupunkt LUXEMBOURG-C30,neispravan tuner
napisao servis-peric » 13 Nov 2009, 18:42 » u AUTO RADIO - CD - DVD- NAVIGACIJE i slično - 3 Odgovori
- 1545 Pregledano
-
Zadnji post napisao milan
19 Nov 2009, 21:32
-
-
-
Blaupunkt munchen CD43
napisao sveta » 26 Nov 2009, 17:30 » u AUTO RADIO - CD - DVD- NAVIGACIJE i slično - 20 Odgovori
- 3633 Pregledano
-
Zadnji post napisao milan
09 Dec 2009, 17:16
-


