Auto dijagnostika- shema
Urednik: Barbarella56
Pravila foruma
Praktikujemo da na kraju opišemo kako smo rešili problem. Zatim zatvorimo temu >UPUTSTVO<
Praktikujemo da na kraju opišemo kako smo rešili problem. Zatim zatvorimo temu >UPUTSTVO<
- tihi
- _

- Postovi: 43
- Pridružen: 02 Avg 2009, 21:33
- Location: Zrenjanin
- Specialty: tv-multimedia
- Lokacija: Zrenjanin
Auto dijagnostika- shema
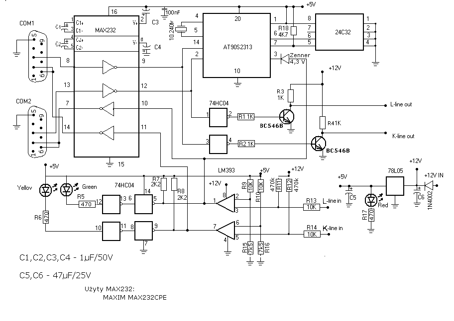
Pozdrav svim kolegama.Posto sam odlucio da malo probam da se bavim dijagnostikom za pocetak sam resio da napravim VISU a posle verovatno i VAG ako se ukaze potreba.Molio bih kolege ako imaju neku proverenu semu da mi posalju. Nasao sam ovu na netu i po njoj planiram da radim (fali mi jos 90S2313 i kvarc) zanima me da li je ta sema ispravna?
Re: Auto dijagnostika- shema
Atmel i nije problem da se nadje a imas li sta da upises u njega 
Sto vise ucim sve vise vidim koliko neznam :plaz:
- ljupco
- gx

- Postovi: 848
- Pridružen: 19 Apr 2009, 20:21
- Location: Ohrid-Macedonia
- Warranty service: LG, SAMSUNG, PANASONIC, GRUNDIG, BEKO,TELEFUNKEN, FUEGO,NEO, QUADRO...
Re: Auto dijagnostika- shema
Sema je ispravna.
Re: Auto dijagnostika- shema
moze i bez atmela on ti nije potreban ako imas dobru crackovnu visu :)
pozz
pozz
PC EXPERT
- skyline-GTR
- gx

- Postovi: 1369
- Pridružen: 26 Avg 2006, 22:26
- Location: Bosna i Hercegovina
- Contact person: Ibrahim
- Lokacija: Bosanska Krupa
Re: Auto dijagnostika- shema
Nemogu da vjerujem, oces da se patis od pocetka izgradnje plocice do same dijagnostike??pa to je starije od rimskog prava, napravi sebi k line interface i koristi njega
pozz...
pozz...
Danas je tesko biti budala,jebiga prevelika konkurencija
- tihi
- _

- Postovi: 43
- Pridružen: 02 Avg 2009, 21:33
- Location: Zrenjanin
- Specialty: tv-multimedia
- Lokacija: Zrenjanin
Re: Auto dijagnostika- shema
Koja vozila on moze da radi, jel mozes da mi pustis shemu?
- skyline-GTR
- gx

- Postovi: 1369
- Pridružen: 26 Avg 2006, 22:26
- Location: Bosna i Hercegovina
- Contact person: Ibrahim
- Lokacija: Bosanska Krupa
Re: Auto dijagnostika- shema
star je i on ali je bolji od vise, vag opel mb bmw ... najobicnija shema sa max232 pogledaj malo na google nemozes promasit
pozz...
pozz...
Danas je tesko biti budala,jebiga prevelika konkurencija
- tihi
- _

- Postovi: 43
- Pridružen: 02 Avg 2009, 21:33
- Location: Zrenjanin
- Specialty: tv-multimedia
- Lokacija: Zrenjanin
Re: Auto dijagnostika- shema
Aha izguglao sam nesto, hvala ti za pomoc, Kod VISE mi je problem sto trebaju dva com porta a trenutno nemam takav racunar.
- ljupco
- gx

- Postovi: 848
- Pridružen: 19 Apr 2009, 20:21
- Location: Ohrid-Macedonia
- Warranty service: LG, SAMSUNG, PANASONIC, GRUNDIG, BEKO,TELEFUNKEN, FUEGO,NEO, QUADRO...
Re: Auto dijagnostika- shema
To je i jedina mana VISE ali radi ko singerica. Ako imas stariji racunar PENTIUM 1 ili 2 sa 2 COM porta onda mozes slobodno da ga napravis.
- kisko
- Preminuo
- Postovi: 2054
- Pridružen: 12 Jun 2007, 01:51
- Location: Kovilj-na kraj sveta
- Specialty: tv-multimedia
- Lokacija: Kovilj-Novi sad
Re: Auto dijagnostika- shema
...ili ubacis karticu sa serijal portom http://www.grappologroup.com/oprema-za- ... 0000/,imas ih raznih...mozes cak i USB-Serijal port adapter......
uvek ima nesto interesantno
- ljupco
- gx

- Postovi: 848
- Pridružen: 19 Apr 2009, 20:21
- Location: Ohrid-Macedonia
- Warranty service: LG, SAMSUNG, PANASONIC, GRUNDIG, BEKO,TELEFUNKEN, FUEGO,NEO, QUADRO...
Re: Auto dijagnostika- shema
Mislim da nece moci sa kabel USB to COM posto sam probao. A kartica mogla bi da zavrsi poso.
- rubin_miki
- Preminuo
- Postovi: 3382
- Pridružen: 13 Avg 2006, 00:22
- Location: Prilep Makedonija
- Specialty: tv-multimedia
- Kontakt:
Re: Auto dijagnostika- shema
USB to COM mnogo je malo modela adaptera koji rade kako treba jer skoro i nijedna nema DOS drajvere..i bas zato su na ceni kod autoelektricara..a VISA radi jedino u DOS..tako da ne bacate pare uzalud..
ce da izadjem na televizor,a????
http://www.macedonium.org/makedonija.swf
http://www.macedonium.org/makedonija.swf
Re: Auto dijagnostika- shema
drajveri nisu u opste problem i ako se ne dobijaju na cd ima na sajtu proizvodjaca,problem je setovanje drajvera u dosu,al ko se malo razume i to se resi ,ali sta ce dos kad pod 98 radi visa bez problema u ms-dos promtu ,radi auta do 2002-03 godine za novija kola nije....tako ako ti je auto novije prozivodnje batali :)
PC EXPERT
- tihi
- _

- Postovi: 43
- Pridružen: 02 Avg 2009, 21:33
- Location: Zrenjanin
- Specialty: tv-multimedia
- Lokacija: Zrenjanin
Re: Auto dijagnostika- shema
Iskopao sam nekog pentiuma keca, Nasao sam cak i karticu sa portom tako da mislim da racunar nece biti problem.Nema veze sto VISA ne radi novija vozila za pocetak mi je dovoljno da probam i ova starija.Pocecu da radim plocicu ovih dana. Zanima me ta varijanta bez AT90S2313 koliko je ona pouzdana da se ne cimam oko narucivanja ako moze bez njega?
Re: Auto dijagnostika- shema
reko sam ti AT90S2313 ti sluzi samo kao seriall za visu ,pronadji po netu visu koja je otkljucana i cao ;0) fercera bez problema sa njom radi i wag
pozz
pozz
PC EXPERT
- rubin_miki
- Preminuo
- Postovi: 3382
- Pridružen: 13 Avg 2006, 00:22
- Location: Prilep Makedonija
- Specialty: tv-multimedia
- Kontakt:
Re: Auto dijagnostika- shema
imam ja AT90S2313 kome treba...mozemo nekako da organizujemo..
ce da izadjem na televizor,a????
http://www.macedonium.org/makedonija.swf
http://www.macedonium.org/makedonija.swf
Re: Auto dijagnostika- shema
Ne treba ti ni AT90S2313 ni 24c32 samo krekovana Visa ,a sa tim interfejsom ti radi tech2 za opela i starije verzije OP-COM-a i VAG-COM-a i to na jednom serijskom portu
- tihi
- _

- Postovi: 43
- Pridružen: 02 Avg 2009, 21:33
- Location: Zrenjanin
- Specialty: tv-multimedia
- Lokacija: Zrenjanin
Re: Auto dijagnostika- shema
Kako na jednom portu?Koja je to krekovana visa, gde moze da se nadje, sklopio sam uredjaj ali ne mogu da ga probam.
Re: Auto dijagnostika- shema
pitanja o krekovanju nemoze ovde !! i o tim programima
dosadna pravila procitajte bgtdhytjuy ujrytik8yt,o97tm jugmukyfvdf ....
dosadna pravila procitajte bgtdhytjuy ujrytik8yt,o97tm jugmukyfvdf ....
proradijo mi net zahvaljujuci fanzi
Re: Auto dijagnostika- shema
Probaj ovaj jednostavan k-line. Ja sam ga napravio , čak nemam laptop već sa 6 m kabla iz moje radnje do parkinga, priključak rs232, auto Punto1.3mjt(2005), program FiatEcuScan2.3.1, i sve radi savršeno.
Neki složeniji se ne isplati praviti, pa sam naručio ovo: http://cgi.ebay.com/ebaymotors/USB-Auto ... 2306a43055
Za amaterske potrebe dijagnostike, više nego dovoljno. Evo detalj šta očitavam na kolima sa pravljenim:
Za amaterske potrebe dijagnostike, više nego dovoljno. Evo detalj šta očitavam na kolima sa pravljenim:
-
- Slične teme
- Odgovori
- Pregledano
- Zadnji post
-
- 4 Odgovori
- 2061 Pregledano
-
Zadnji post napisao rubin_miki
22 Avg 2008, 09:43
-
- 1 Odgovori
- 1039 Pregledano
-
Zadnji post napisao JRRade
17 Nov 2009, 01:35
-
- 2 Odgovori
- 2226 Pregledano
-
Zadnji post napisao ninoslav023
25 Feb 2013, 00:13
-
- 8 Odgovori
- 2526 Pregledano
-
Zadnji post napisao fanzo
13 Nov 2009, 21:05

