Renault Scenic 2 kljuc kartica
Urednik: Barbarella56
Pravila foruma
Praktikujemo da na kraju opišemo kako smo rešili problem. Zatim zatvorimo temu >UPUTSTVO<
Praktikujemo da na kraju opišemo kako smo rešili problem. Zatim zatvorimo temu >UPUTSTVO<
-
zeljkovasev
- _

- Postovi: 18
- Pridružen: 09 Jul 2016, 16:41
- Location: Nis
- Specialty: tv-multimedia
Renault Scenic 2 kljuc kartica
AUTO ELEKTRONIKA
VRSTA VOZILA: putnički auto
PROIZVOĐAČ: Renault
MODEL: Scenic 2
GODIŠTE: 2005
****************************
PREDMET SERVISIRANJA: kljuc kartica
****************************
Zdravo ljudi,
jedna kljuc kartica je ok ali na drugoj ne radi otkljucavanje/zakljucavanje.
Rasturio je danas, prelemio kontakte ali isto... auto prepoznaje karticu, pali, ali nece da otkljuca/zakljuca.
Stavio bateriju u eksterno kuciste zalemio zice direktno ali opet nece.
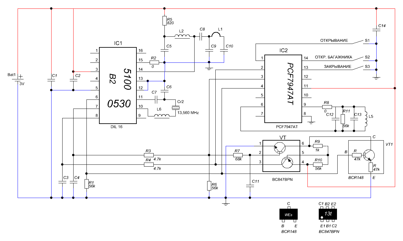
Napon na pinovima 1 i 14 je 2,9V a na pinu 13 oko 1.5V (Sl.1 - IC PCF7947AT).
Kada se pritisnu tasteri naponi padaju na 0V. Zar ne bi trebalo da bude obrnuto?
Ima li neko od kolega neki predlog?
VRSTA VOZILA: putnički auto
PROIZVOĐAČ: Renault
MODEL: Scenic 2
GODIŠTE: 2005
****************************
PREDMET SERVISIRANJA: kljuc kartica
****************************
Zdravo ljudi,
jedna kljuc kartica je ok ali na drugoj ne radi otkljucavanje/zakljucavanje.
Rasturio je danas, prelemio kontakte ali isto... auto prepoznaje karticu, pali, ali nece da otkljuca/zakljuca.
Stavio bateriju u eksterno kuciste zalemio zice direktno ali opet nece.
Napon na pinovima 1 i 14 je 2,9V a na pinu 13 oko 1.5V (Sl.1 - IC PCF7947AT).
Kada se pritisnu tasteri naponi padaju na 0V. Zar ne bi trebalo da bude obrnuto?
Ima li neko od kolega neki predlog?
- Stolle
- Preminuo
- Postovi: 19098
- Pridružen: 12 Avg 2006, 23:35
- Location: Srbija
- Specialty: tv-multimedia
- Lokacija: Dimitrovgrad
Re: Renault Scenic 2 kljuc kartica
Pa ne bi. Spajaš pinove na masu.
"29 poslednjih dana u mesecu je najteže"
-
zeljkovasev
- _

- Postovi: 18
- Pridružen: 09 Jul 2016, 16:41
- Location: Nis
- Specialty: tv-multimedia
Re: Renault Scenic 2 kljuc kartica
Zamenio danas tranz. BCR 148 i prelemio BC 847... Imam napon 2.7V na sva tri pina 1,13 i 14 ali otkljuc/zakljucavanje ne radi.
Kada se pritisne dugme napon padne na 0V kada se pusti taster napon polako raste... najpre na 1.5V pa 1.8V pa 2.2V... i evo vec 5 min. stoji na 2.2V Jedino na pinu 13 gde je oko 1,7V.
Kada se pritisne dugme napon padne na 0V kada se pusti taster napon polako raste... najpre na 1.5V pa 1.8V pa 2.2V... i evo vec 5 min. stoji na 2.2V Jedino na pinu 13 gde je oko 1,7V.
- alexa_pg
- Site Admin

- Postovi: 6119
- Pridružen: 22 Avg 2006, 08:10
- Location: Podgorica
- Specialty: tv-multimedia
Re: Renault Scenic 2 kljuc kartica
Probao bih prvo da operem dobro stampanu plocu.
Sta se desava sa naponima na pinovima 2, 3, 4 kada pritiskas tastere S1, S2, S3. Bilo bi dobro da ovo mozes provjeriti osciloskopom.
Sta se desava sa naponima na pinovima 2, 3, 4 kada pritiskas tastere S1, S2, S3. Bilo bi dobro da ovo mozes provjeriti osciloskopom.
"I ja volim ljude ali ih sve manje podnosim"
- milan_lep
- gx

- Postovi: 355
- Pridružen: 13 Avg 2006, 00:46
- Location: Leposavic, Kosovo
- Specialty: tv-multimedia
Re: Renault Scenic 2 kljuc kartica
Jel ti dobra baterija?
-
zeljkovasev
- _

- Postovi: 18
- Pridružen: 09 Jul 2016, 16:41
- Location: Nis
- Specialty: tv-multimedia
Re: Renault Scenic 2 kljuc kartica
Naponi na pinovima 2, 3 i 4 su 0v... kada pritiskam tastere S1,S2 i S3 odu na trenutak na 0.4V pa se vrate na 0.
Baterija nova Panasonic.
Baterija nova Panasonic.
- alexa_pg
- Site Admin

- Postovi: 6119
- Pridružen: 22 Avg 2006, 08:10
- Location: Podgorica
- Specialty: tv-multimedia
Re: Renault Scenic 2 kljuc kartica
Kada se pritiskaju tasteri, na pinovima 2,3, i 4 se pojavljuje povorka impulsa (kod) koji tesko mozes provjeriti samo mjerenjem napona. Moras upotrebiti osciloskop.
"I ja volim ljude ali ih sve manje podnosim"
Re: Renault Scenic 2 kljuc kartica
Moz ti da pritiskas kolko oces ako daljinac nije prijavljen ...
proradijo mi net zahvaljujuci fanzi
- KASA1
- Site Admin

- Postovi: 3856
- Pridružen: 14 Feb 2011, 10:28
- Location: Zagreb
- Specialty: tv-multimedia
Re: Renault Scenic 2 kljuc kartica
Ak s njim auto pali valjda je prijavljen.
"Čovječe, pazi da ne ideš malen ispod zvijezda!"
Re: Renault Scenic 2 kljuc kartica
nece to kod laguna i megana da se odjavi..pa da radis sinhronizaciju..neispravna je kartica...trebalo bi da imas tester i odmah bi znao jer se vidi da ne osciluje 434mhz..a to sto se prijavljuje u auto znaci da je immo sekcija ispravna...jos da sredis CB. Izgleda da tu cip osciluje..pregledaj dobro RC sekciju koja definise nosecu frekvenciju..cesto tu jedan mali smd kalem ode u prekid. Ponekad i odseku poneku komponentu pri otvaranju ako proleti skalpel. CB deo kartice je dole u dnu IC pored kvarca...taj deo. Valjalo bi i da imas jednu polovnu pa da uporedis..lakse bi ti bilo.
cuby
cuby
samo laž treba državnu podršku, istina stoji sama od sebe uspravno! 
Re: Renault Scenic 2 kljuc kartica
Kasa immo i cb. dve razlicite svtari -...al ako Cuby kaze tako onda je to 101% tako dosta puta me zajebo da popravim nesto sto je bilo za otpad 
proradijo mi net zahvaljujuci fanzi
-
zeljkovasev
- _

- Postovi: 18
- Pridružen: 09 Jul 2016, 16:41
- Location: Nis
- Specialty: tv-multimedia
Re: Renault Scenic 2 kljuc kartica
Hvala Cuby.
Prelemio sam ponovo taj deo plocice... oprao plocu... ali isto.
Verovatno je neki smd nesipravan... kalem ili kondenzator... ali ne pisu na semi vrednosti.
Moracu da nadjem neku staru plocicu pa da je prepakujem.
Hvala svima jos jednom.
Prelemio sam ponovo taj deo plocice... oprao plocu... ali isto.
Verovatno je neki smd nesipravan... kalem ili kondenzator... ali ne pisu na semi vrednosti.
Moracu da nadjem neku staru plocicu pa da je prepakujem.
Hvala svima jos jednom.
Re: Renault Scenic 2 kljuc kartica
pa eto..da barem imas tester fr-je, sve bi bilo mnogo lakse. Vrlo moguce da je kartica krivljena, mozda pukao neki vod i sl..obicno nemam sa njima problema, samo preletujem i lepo spakujem u novo kuciste. Ima sad i jeftinih kineskih blanko kartica, ako imas carprog, lako se ukodira.
cuby
cuby
samo laž treba državnu podršku, istina stoji sama od sebe uspravno! 
-
zeljkovasev
- _

- Postovi: 18
- Pridružen: 09 Jul 2016, 16:41
- Location: Nis
- Specialty: tv-multimedia
Re: Renault Scenic 2 kljuc kartica
''Vrlo moguce da je kartica krivljena, mozda pukao neki vod i sl..."
Svaka cast Cuby... jeste pokrivljena.
Koristio sam je par godina dok nije krenula da zeza i kada sam je otvorio skoro da je sredjujem vidim da plocica pokrivljena.
Svaka cast Cuby... jeste pokrivljena.
Koristio sam je par godina dok nije krenula da zeza i kada sam je otvorio skoro da je sredjujem vidim da plocica pokrivljena.
-
zeljkovasev
- _

- Postovi: 18
- Pridružen: 09 Jul 2016, 16:41
- Location: Nis
- Specialty: tv-multimedia
Re: Renault Scenic 2 kljuc kartica
Za kraj... da li je ipak moguce da treba odraditi sinhronizaciju?
Citao sam nesto da se kod megana/senika nakon servisiranja radi sinhronizacija preko dugmeta za centralno zakljucavanje... ima li ovo logike?
U pitanju je megan 2 / 2003 god.
"Pozdrav ljudi. Stigle su mi kartice i nosio sam kljuc kod majstora za elektroniku (ne auto elektricar). Sredio mi je kljuc koji je skroz mrtav i sad i sa njim mogu da upalim auto ali otkljucavanje i zakljucavanje i dalje ne radi. Sigurno postoji jos neki drugi problem."
''Usao u auto, zadrzao dugme za zakljucavanje/otkljucavanje i na kljucu pritiskao dugmad za paljenje ili gasenje nekoliko puta... Tako se sinhronizovao sa daljinskim i sad radi skroz normlano. Eto ako nekom treba... :)''
Ne razumem ovo - pritiskao dugmad za paljenje/gasenje na kljucu...
Citao sam nesto da se kod megana/senika nakon servisiranja radi sinhronizacija preko dugmeta za centralno zakljucavanje... ima li ovo logike?
U pitanju je megan 2 / 2003 god.
"Pozdrav ljudi. Stigle su mi kartice i nosio sam kljuc kod majstora za elektroniku (ne auto elektricar). Sredio mi je kljuc koji je skroz mrtav i sad i sa njim mogu da upalim auto ali otkljucavanje i zakljucavanje i dalje ne radi. Sigurno postoji jos neki drugi problem."
''Usao u auto, zadrzao dugme za zakljucavanje/otkljucavanje i na kljucu pritiskao dugmad za paljenje ili gasenje nekoliko puta... Tako se sinhronizovao sa daljinskim i sad radi skroz normlano. Eto ako nekom treba... :)''
Ne razumem ovo - pritiskao dugmad za paljenje/gasenje na kljucu...
Re: Renault Scenic 2 kljuc kartica
kljuc da i jeste ta procedura, ali kartica ne..nikada do sada nisam imao tako nešto..uvek proradi odmah..ova prica se odnosi na kljuc sa jednim tasterom, a jos starij sa IR su isli preko nekog Trantir kalkulatora pa se racuna kod i kuca..kartice ne.
A ti jos nisi nasao tester frekvencije?
da vidis je li to osciluje?
cuby
A ti jos nisi nasao tester frekvencije?
cuby
samo laž treba državnu podršku, istina stoji sama od sebe uspravno! 
-
zeljkovasev
- _

- Postovi: 18
- Pridružen: 09 Jul 2016, 16:41
- Location: Nis
- Specialty: tv-multimedia
Re: Renault Scenic 2 kljuc kartica
Nisam :)
Ali sam porucio blanko karticu od brace kineza...
https://www.aliexpress.com/item/3300308 ... st=ae803_5
Carprog ne mogu da nadjem pa sam porucio ovo cudo takodje od brace... valjda ce da sljaka... nikad se ne zna kada ce sledeci put da zatreba a i kosta duplo manje od programiranja kartice.
https://www.aliexpress.com/item/1773223 ... st=ae803_5
Ali sam porucio blanko karticu od brace kineza...
https://www.aliexpress.com/item/3300308 ... st=ae803_5
Carprog ne mogu da nadjem pa sam porucio ovo cudo takodje od brace... valjda ce da sljaka... nikad se ne zna kada ce sledeci put da zatreba a i kosta duplo manje od programiranja kartice.
https://www.aliexpress.com/item/1773223 ... st=ae803_5
Re: Renault Scenic 2 kljuc kartica
oooo..pa tebe je baš iznervirala ta kartica
Baš su jeftine, ja nabavljam turske original su..i skoro 3x su skuplje. FNR će da radi, ja ga nemam, radim sa carprogom, to je procedura od minute, ali ima ga moj drugar jedan i kaže da lepo radi i taj FNR. Mislim da nisi pogrešio. Tester MORAŠ da nabaviš ako ćeš još šta raditi oko kartica i ključeva.
srećno,
cuby
srećno,
cuby
samo laž treba državnu podršku, istina stoji sama od sebe uspravno! 
-
- Slične teme
- Odgovori
- Pregledano
- Zadnji post
-
-
Renault grande Scenic MKII 1,5dCI ne radi ventilator kabine
napisao miodrag popovic » 29 Jun 2024, 20:26 » u Autoelektronika - 11 Odgovori
- 3817 Pregledano
-
Zadnji post napisao miodrag popovic
08 Jul 2024, 16:28
-
-
- 1 Odgovori
- 1003 Pregledano
-
Zadnji post napisao dzafer
31 Avg 2010, 11:48
-
- 7 Odgovori
- 3201 Pregledano
-
Zadnji post napisao salepnp
05 Avg 2020, 21:46
-
- 15 Odgovori
- 12325 Pregledano
-
Zadnji post napisao majstorr
02 Nov 2019, 18:08
-
-
Reno Laguna (kartica za otklj.i zakljuc vrata)
napisao ceda » 01 Dec 2010, 10:23 » u Autoelektronika - 12 Odgovori
- 4856 Pregledano
-
Zadnji post napisao kalaba
07 Sep 2019, 09:45
-
-
- 0 Odgovori
- 2072 Pregledano
-
Zadnji post napisao Proko
29 Nov 2014, 02:41
-
- 17 Odgovori
- 3901 Pregledano
-
Zadnji post napisao cubica
09 Apr 2009, 21:17
-
-
Renault Megan 2002, 1.4 16v prvo startovanje tesko
napisao jaro » 12 Nov 2017, 08:59 » u Autoelektronika - 12 Odgovori
- 6802 Pregledano
-
Zadnji post napisao buzdumra
31 Jan 2018, 17:56
-
