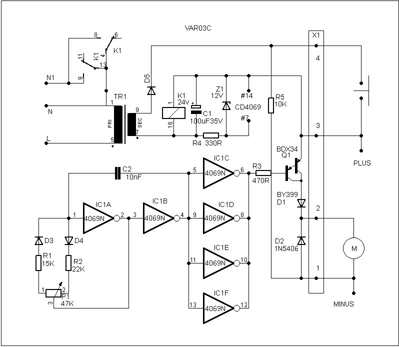
Varstroj je uradio seriju niskobudzetnih CO2 aparata za siru upotrebu (hobi majstore) i u svojoj konstrukciji elektronski modul za pogon zice modifikovao u nekoliko verzija. Pre neki dan mi je dosla jedna od njihovih verzija sa oznakom VAR03C. Radi se o malom elektronskom modulu, koji je u stvari klasican PWM generator koji formira impulse uz pomoc 2 NE kapije kola CD4069 dok ostalih 4 kapija koristi kao bafer za pobudu PNP darlington tranzistora.
Izuzetno je malo delova, polutalasno ispravljanje za napajanje kola 4069, zener dioda umesto klasicnog stabilizatora, rele umesto triaka i optodiaka. Ovi aparati su uglavnom namenjeni za kucnu upotrebu.
Potrudicu se da postavim jos nekoliko sema iz obe oblasti.
Sve je to slikano, sema skinuta i evo slika.
CO2 Aparati VAR03C sa CD4069
Urednik: alexa_pg
-
- Udaljen sa foruma zbog nedoličnog ponašanja
- Postovi: 13
- Pridružen: 24 Mar 2011, 00:14
- Location: Srbija
- Contact person: Dejan
CO2 Aparati VAR03C sa CD4069
Zadnja izmena: tehlab, dana 02 svi 2011, 11:02, ukupno menjano 1 put.
- Majstor Duja
- Neaktivan
- Postovi: 3136
- Pridružen: 23 Avg 2006, 17:29
- Location: Novi Sad - centar
- Warranty service: http://www.elektrocentar.com
- Contact person: Goran Duic
- Specialty: tv-multimedia
Re: CO2 Aparati VAR03C sa CD4069
Kad stavljas slike, stavi ih tako da ih ostali odmah vide a ne da ih pakujes u *.rar-ove, slika je dovoljno da bude 800x600 i ispod 50Kb a ne pola megabajta i vise kao sto si postavio. Sve ti to pise vec u milion pravilnika po forumu i treba da ih procitas i radis isto ono sto i svi ostali rade ili kako to rade. Drugo, kad si vec pitao, CO2 aparat je alat pa prema tome treba da ide u taj deo foruma, ne bitno da li ga koriste hobi majstor ili profesionalac...
Prepravicu prilog i prebaciti temu...

Prepravicu prilog i prebaciti temu...
Rule #1 "Always stand for what you believe, even if it means standing alone."
-
- Slične teme
- Odgovori
- Pregledano
- Zadnji post
-
- 22 Odgovori
- 6470 Pregledano
-
Zadnji post napisao rotor
03 Okt 2008, 10:31
-
- 16 Odgovori
- 5533 Pregledano
-
Zadnji post napisao Joca
26 Avg 2009, 02:54
-
- 2 Odgovori
- 2208 Pregledano
-
Zadnji post napisao deletraj
13 Okt 2010, 17:22
-
- 4 Odgovori
- 2686 Pregledano
-
Zadnji post napisao grki
13 Avg 2010, 18:19
-
- 5 Odgovori
- 2044 Pregledano
-
Zadnji post napisao savosi
01 Jul 2011, 08:15
-
- 5 Odgovori
- 1784 Pregledano
-
Zadnji post napisao Majstor Duja
21 Jun 2012, 09:10
-
- 0 Odgovori
- 1146 Pregledano
-
Zadnji post napisao milan
21 svi 2014, 20:07