Tester kvarcnih oscilatora
Urednik: alexa_pg
Tester kvarcnih oscilatora
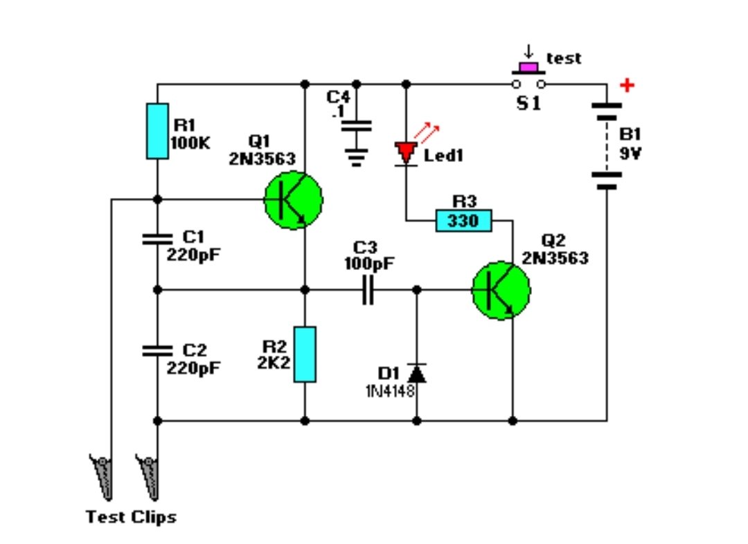
Pozdrav kolege, u nedostatku osciloskopa odlucio sam se da napravim tester kvarcnih oscilatora sa šeme u prilogu. Koristio sam dva 2N3904, Savršeno radi u opsegu MHz ali problem je što meni treba opseg od 10 do 35kHz. Testiram oscilatore u ručnim satovima koji su 32 768 Hz.
Da li neko moze da mi pomogne da izmenim postojecu šemu ili ako ima bolju šemu da napravim...
U svakom slučaju možda ce nekom koristiti ovo ako planira da napravi, veoma je zgodno malih dimenzija. Svako dobro.
Dušan.
Da li neko moze da mi pomogne da izmenim postojecu šemu ili ako ima bolju šemu da napravim...
U svakom slučaju možda ce nekom koristiti ovo ako planira da napravi, veoma je zgodno malih dimenzija. Svako dobro.
Dušan.
- Prilog
-
Simple_Crystal_Tester.pdf
- (84.15 KiB) Preuzeto 147 puta.
Zadnja izmena: djuma, dana 12 Avg 2020, 15:23, ukupno menjano 1 put.
- Stolle
- Preminuo
- Postovi: 19098
- Pridružen: 12 Avg 2006, 23:35
- Location: Srbija
- Specialty: tv-multimedia
- Lokacija: Dimitrovgrad
Re: Tester kvarcnih oscilatora
Mislim da sam baš takav pravio odavno. Ili sličan sa dva tranzistora. Nije dobar. Probaj vrednosti iznad 20MHz i one niskih frekfencija da li radi. Kod mene ne.
Ako radi, da tražim ovaj moj i prepravljam.
Ako radi, da tražim ovaj moj i prepravljam.

"29 poslednjih dana u mesecu je najteže"
Re: Tester kvarcnih oscilatora
Ne radi nazalost. Treba da se prepravi za kHz. Nadam se da neko ima iskustva od članova za ovu prepravku da me posavetuju...
Zadnja izmena: alexa_pg, dana 12 Avg 2020, 15:50, ukupno menjano 1 put.
Razlog: Obrisan citat
Razlog: Obrisan citat
Re: Tester kvarcnih oscilatora
20pcs Crystal 32.768 KHz. kosta 1,5e ,. sve drugo gubi smisao ...
sem ako nije ljubav prema elektronici ,.,. i opet sa tim nista ne testiras kad nemas da proveris tacnu frekvenciju .
sem ako nije ljubav prema elektronici ,.,. i opet sa tim nista ne testiras kad nemas da proveris tacnu frekvenciju .
proradijo mi net zahvaljujuci fanzi
- miodrag popovic
- gx
- Postovi: 3300
- Pridružen: 08 Nov 2006, 21:08
- Location: Srbija
- Phone number: 00381638773821
- Specialty: tv
- Lokacija: Pančevo Braće Jovanović 56
Re: Tester kvarcnih oscilatora
Svaki daljinski od klime,svaki sat ima taj kristal.Kupi jedno od navedenog,staviš kristal i pratiš vreme,ako je tačno i kristal je ispravan.
Ko izgubi dobitak, taj dobija gubitak
Re: Tester kvarcnih oscilatora
Dobra ideja. Problem mi predstavlja sto bih morao svaki kristal da skidam... Stari digitalni satovi koje popravljam su od '75 pa do '90 godina. Pokušavam da sve popravljam i da sto vise delova bude orginalno. Zbog toga ne bih kupovao nove i menjao ih ako mogu orginalni da ispitam dok je na ploči.
Ja koliko sam upućen kristal ne moze da menja frekvenciju u toku vremena, ili radi ili ne radi. Slazem se da je naljbolje ispratiti frek na osciloskopu ali ga nemam. A imam preko 50 satova (kolekcionar sam) koje treba da testiram pa ne bih da nekog smaram...
Da li je problem ovu šemu prepraviti da radi za kHz?
Ja koliko sam upućen kristal ne moze da menja frekvenciju u toku vremena, ili radi ili ne radi. Slazem se da je naljbolje ispratiti frek na osciloskopu ali ga nemam. A imam preko 50 satova (kolekcionar sam) koje treba da testiram pa ne bih da nekog smaram...

Da li je problem ovu šemu prepraviti da radi za kHz?
Zadnja izmena: alexa_pg, dana 12 Avg 2020, 20:51, ukupno menjano 1 put.
Razlog: Obrisan citat
Razlog: Obrisan citat
- Stolle
- Preminuo
- Postovi: 19098
- Pridružen: 12 Avg 2006, 23:35
- Location: Srbija
- Specialty: tv-multimedia
- Lokacija: Dimitrovgrad
Re: Tester kvarcnih oscilatora
Evo jednog.
Kod: Označi sve
https://www.ebay.com/itm/Digital-LED-1Hz-50MHz-Crystal-Oscillator-Frequency-Counter-Meter-Tester-DIY-Kits/154035688684?_trkparms=ispr%3D1&hash=item23dd3e14ec:g:n68AAOSwoLpfK3sK&amdata=enc%3AAQAFAAACcBaobrjLl8XobRIiIML1V4Imu%252Fn%252BzU5L90Z278x5ickkxGz2ccqatkEnoeekHqhLkZE0DuMAuSiYefEV%252BDFgQzcDiKRKjssGi2PxXXBC8OfW7pzIJAFDnR5F%252BtNfV8ct024D4rJquQ67W4Ifz2O2%252F3xL%252FRKdoHMG5JtELdBr8Ob4B%252FEtR5wN4EIZLtlYyGmgvmJ75kwXV%252BGeoSAGX9FYotPKXR6rpnxtAJM7WRk%252F%252FtDwLcIodDyoIz2VlqchZZzv%252FNth5%252FerKg1wJNhPhut4io898zWtJXJqYjfr1fY%252F0uDsYExIg1Ov0CQz%252Fx3suyUudFCsEU%252BBq%252BQEMlvB97VmGBZoZlNsQR0R3oFYUsgYoXV2EZ58gUx0AFI%252FxkOTRnxpVoWOu12l%252FV0lU0Mt11PQLmIZdOTsVUZWpJj6SPHL3UBfrJDmVOADMddF6sxQWcNWzFFMv69A8GbbFKzKreAfv9yE8GUV6y2QDDwdNiiYAmGcGdoSwiPVbaz6PLk9I01hZTfN4GJRW%252Bvnbv7dbpvs%252BaMVaUtU7iDpdBGFY7wKLoKl7EFj0pmnEF1%252Bxf2qFkVPd9eVE9QpqUIHMMxz5GK4LRAmjUPb8PTMTBWr7F30kxc3gvtW6Bt8io6syxfrnu1ZLDj5pwLlpwJRYvlSHS5X2KOhtYtbOBWTavfSvCU0ARMupEhtI7c%252FHuqsi%252FJLor6tL6L7xWnSPCT8jKKTnxxeW7BYAWSR%252FezXuuaoMNd0NnkqTF0iv1ON8JAJvkGbOp3jq1K0A1OHJf8JCDhU2tW6OuJA%252FBDuvP32ONvSio%252BBfqhc%252FDaGwgWaF4lOYeYF7OqbJQ%253D%253D%7Ccksum%3A154035688684dca03e1df33e440bb439d8bcdac20927%7Campid%3APL_CLK%7Cclp%3A2334524
Kod: Označi sve
https://www.ebay.com/itm/NEW-1MHz-1-1GHz-1Hz-50MHz-Crystal-Oscillator-Tester-Frequency-Counter-Meter/264439538050?hash=item3d91d32182:g:Y1MAAOSwI4BdX0fi
"29 poslednjih dana u mesecu je najteže"
- KASA1
- Site Admin
- Postovi: 3746
- Pridružen: 14 Feb 2011, 10:28
- Location: Zagreb
- Specialty: tv-multimedia
Re: Tester kvarcnih oscilatora
Možda i nije ali bi trebalo eksperimentirati.
Kako takozvani watch kristali koji rade na 32,768 kHz imaju znatno veći unutarnji serijski otpor (i do 500 puta) nego klasični kristali za 1-50Mhz , potrebna je prilagodba djelitelja u oscilatornom krugu, kako otporna (koriste se megohmski otpori) tako i kapacitivna, inače ne oscilira.,... trebalo bi se malo poigrati s time.
Drugo, u dijelu ispravljanja-filtracije oscilatornog signala (iza C3) trebalo bi umjesto 1N4148 koristiti Schottky diode zbog puno manjeg pada napona.
Imam negdje na računalu link sa šemom sličnog testera pa ću postaviti ovdje kada budem u prilici.
"Čovječe, pazi da ne ideš malen ispod zvijezda!"
Re: Tester kvarcnih oscilatora
Imam volju da se igram i da testiram...
Hvala na odgovoru, očekujem šemu i vidim da se dobro razumete. Volim da sam napravim a ne da kupim gotovu stvar, ovako se najbolje uči elektronika kroz male projekte..
Hvala na odgovoru, očekujem šemu i vidim da se dobro razumete. Volim da sam napravim a ne da kupim gotovu stvar, ovako se najbolje uči elektronika kroz male projekte..
Zadnja izmena: alexa_pg, dana 14 Avg 2020, 11:23, ukupno menjano 1 put.
Razlog: obrisan citat
Razlog: obrisan citat
- KASA1
- Site Admin
- Postovi: 3746
- Pridružen: 14 Feb 2011, 10:28
- Location: Zagreb
- Specialty: tv-multimedia
Re: Tester kvarcnih oscilatora
Pri odgovoru na post neposredno iznad, citat nije potreban, pa bi molio da se to više ne čini.
Evo, ovdje imaš objedinjenu šemu testera s priključcima za obje vrste kristala i mjernom točkom za frekvenciju:
Link na support stranicu (s objašnjenjem i PCB layout-om):

Evo, ovdje imaš objedinjenu šemu testera s priključcima za obje vrste kristala i mjernom točkom za frekvenciju:
Link na support stranicu (s objašnjenjem i PCB layout-om):
Kod: Označi sve
https://www.on1bes.be/toko_tester_en.html
"Čovječe, pazi da ne ideš malen ispod zvijezda!"
- alexa_pg
- Site Admin
- Postovi: 6029
- Pridružen: 22 Avg 2006, 08:10
- Location: Podgorica
- Specialty: tv-multimedia
Re: Tester kvarcnih oscilatora
@djuma
Nema potrebe da citiras post koji se nalazi neposredno iznad tvog posta.
Jednostavno samo odgovori ako imas potrebu, bez citiranja.
Nema potrebe da citiras post koji se nalazi neposredno iznad tvog posta.
Jednostavno samo odgovori ako imas potrebu, bez citiranja.
"I ja volim ljude ali ih sve manje podnosim"
Re: Tester kvarcnih oscilatora
U redu. Hvala svima na savetima. Krecem u nabavku i izradu... Javljam rezultate naravno.

Re: Tester kvarcnih oscilatora
@KASA1 Napravio sam na protobordu i imam problem. Deo za 1-40MHz radi super, a deo koji meni treba 32kHz ne radi led kad ubacim kristal. Probao sam 4 komada, cak sam i skinuo sa ispravnog sata da probam.
Postoje izmene u odnosu na orginalnu šemu jer nisam mogao da kupim sve, nemaju na stanju.
180p 》 220pF
BF245B 》J112
BC550B 》BC550C
BC548B 》BC547B
Da li su ove zamene ok?
Da li mozda protoboard unosi neke parazitne kapacitivnosti ili nesto slično pa da utice na rad?
Postoje izmene u odnosu na orginalnu šemu jer nisam mogao da kupim sve, nemaju na stanju.
180p 》 220pF
BF245B 》J112
BC550B 》BC550C
BC548B 》BC547B
Da li su ove zamene ok?
Da li mozda protoboard unosi neke parazitne kapacitivnosti ili nesto slično pa da utice na rad?
Zadnja izmena: djuma, dana 18 Avg 2020, 23:06, ukupno menjano 1 put.
- KASA1
- Site Admin
- Postovi: 3746
- Pridružen: 14 Feb 2011, 10:28
- Location: Zagreb
- Specialty: tv-multimedia
Re: Tester kvarcnih oscilatora
Tester nisam pravio tako da nemam saznanja o izboru pravih elemenata ali bi pri izboru tranzistora birao niskošumne (low noise) sa što većim hfe (small signal current gain). Pokušaj to ispoštovati, dakle, BC550 ili BC549 ili neka druga zamjena istih svojstava na obje pozicije (BC 547 i BC548 nisu baš low noise, imaju duplo veći noise figure). Kond. 220pF i protoboard ne bi trebali predstavljati problem.
Obrati pažnju, na linku koji sam gore postavio, spominje se da kristali na 32 kHz startaju sa zadrškom, nakon 3-6 pa i više sekundi u izvedbi ovog sklopa s originalno navedenim elementima. Ako se pak koriste drugi tranzistori, moguće da neće ni startati ili će prostartati tek nakon 20-ak i više sekundi,... ostavi tester malo dulje uključen da vidiš hoće li doći do aktivacije.
Obrati pažnju, na linku koji sam gore postavio, spominje se da kristali na 32 kHz startaju sa zadrškom, nakon 3-6 pa i više sekundi u izvedbi ovog sklopa s originalno navedenim elementima. Ako se pak koriste drugi tranzistori, moguće da neće ni startati ili će prostartati tek nakon 20-ak i više sekundi,... ostavi tester malo dulje uključen da vidiš hoće li doći do aktivacije.
"Čovječe, pazi da ne ideš malen ispod zvijezda!"
Re: Tester kvarcnih oscilatora
Da ispratio sam da on sačeka 6s, ja sam čekao 1min.
Hvala na savetima, pokušaću da nabavim druge tranzistore pa da probam sa njima.
Hvala na savetima, pokušaću da nabavim druge tranzistore pa da probam sa njima.
-
- Slične teme
- Odgovori
- Pregledano
- Zadnji post
-
- 27 Odgovori
- 5358 Pregledano
-
Zadnji post napisao fanzo
09 Okt 2024, 14:21
-
- 2 Odgovori
- 1961 Pregledano
-
Zadnji post napisao Stolle
10 Nov 2007, 13:27
-
- 5 Odgovori
- 2267 Pregledano
-
Zadnji post napisao Srečko
07 Feb 2008, 11:50
-
- 8 Odgovori
- 1922 Pregledano
-
Zadnji post napisao filka
05 svi 2008, 12:46
-
- 11 Odgovori
- 5718 Pregledano
-
Zadnji post napisao alexa_pg
23 Apr 2022, 18:11
-
- 10 Odgovori
- 5778 Pregledano
-
Zadnji post napisao surla
23 Feb 2011, 19:24
-
- 33 Odgovori
- 11322 Pregledano
-
Zadnji post napisao KASA1
18 Sep 2019, 09:08
-
- 17 Odgovori
- 4616 Pregledano
-
Zadnji post napisao Joca
26 Feb 2010, 00:16