Behringer PMP1280S
Pravila foruma
Naslov teme treba da bude u formatu: PROIZVOĐAČ, MODEL, KRATAK OPIS KVARA
Nakon rešenog kvara zatvoriti temu >> >UPUTSTVO< u suprotnom ništa ne činiti.
RAZNA UPUTSTVA
Naslov teme treba da bude u formatu: PROIZVOĐAČ, MODEL, KRATAK OPIS KVARA
Nakon rešenog kvara zatvoriti temu >> >UPUTSTVO< u suprotnom ništa ne činiti.
RAZNA UPUTSTVA
-
yt1nvs
- _

- Postovi: 16
- Pridružen: 04 Jan 2010, 22:03
- Location: nova varos
- Contact person: sasa
- Specialty: tv-multimedia
Behringer PMP1280S
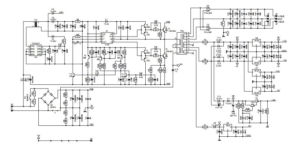
Da li neko ima shemu od ovog modela.Poenta je da je neispravno SMPS napajanje neispravni M50D060S tranzistori (2kom) i IC IR2153.Da li neko zna zamene ovih tranzistora i gde bi ih imalo u srbiji.
-
yt1nvs
- _

- Postovi: 16
- Pridružen: 04 Jan 2010, 22:03
- Location: nova varos
- Contact person: sasa
- Specialty: tv-multimedia
Re: Behringer PMP1280S
Hvala,nije bas najbolja rezolucija ali pomoci ce.Postoji problem u jednom izlaznom stepenu ako bude trebalo trazi cu.
-
Joca
- ___

- Postovi: 410
- Pridružen: 09 Okt 2006, 14:39
- Location: Bezdan
- Contact person: Jovica
- Specialty: tv
- Lokacija: Bezdan
- Kontakt:
Re: Behringer PMP1280S
Evo cele seme da se nemucis puno srece u opravci i 73 kolega.
- Prilog
-
BEHRINGER PMP1280S.PDF- (9.9 MiB) Preuzeto 753 puta.
-
Joca
- ___

- Postovi: 410
- Pridružen: 09 Okt 2006, 14:39
- Location: Bezdan
- Contact person: Jovica
- Specialty: tv
- Lokacija: Bezdan
- Kontakt:
Re: Behringer PMP1280S
Sto se tice tranzistora za zamenu bi trebali ovi da odrade posao po meni su bolji od originala
FGH50N6S2D IRGP50B60PD1PBF nabavka u Farnell u imas vise o ovom problemu ovde
http://www.diyaudio.com/forums/everythi ... sheet.html
FGH50N6S2D IRGP50B60PD1PBF nabavka u Farnell u imas vise o ovom problemu ovde
http://www.diyaudio.com/forums/everythi ... sheet.html
- Prilog
-
FGH50N6S2D.pdf- (195.23 KiB) Preuzeto 188 puta.
-
IRGP50B60PD1PBF.pdf- (417.83 KiB) Preuzeto 170 puta.
-
yt1nvs
- _

- Postovi: 16
- Pridružen: 04 Jan 2010, 22:03
- Location: nova varos
- Contact person: sasa
- Specialty: tv-multimedia
Re: Behringer PMP1280S
Da sto se tice zamena za tranzistore to je to,naruceni pre 5-6 dana lik iz mog kraja ce ih poneti ovamo.Bitna mi je ova shema pa da vidimo kako dalje 73!!!
-
- Slične teme
- Odgovori
- Pregledano
- Zadnji post
-
-
Behringer Eurolive model B212A sema ili oznake SMD tranzis.
napisao djuras » 07 Avg 2009, 12:14 » u Servisiranje AUDIO Tehnike - 5 Odgovori
- 1592 Pregledano
-
Zadnji post napisao gaganic
15 Okt 2010, 12:30
-
-
-
Potrebna shema Behringer MX9000
napisao marinbnm » 15 Sep 2010, 21:01 » u Servisiranje AUDIO Tehnike - 7 Odgovori
- 1511 Pregledano
-
Zadnji post napisao toce
01 Okt 2010, 00:17
-
-
-
Potrebna mi shema za Behringer xenyx 1202FX reseno
napisao gaganic » 15 Okt 2010, 12:37 » u Servisiranje AUDIO Tehnike - 2 Odgovori
- 1538 Pregledano
-
Zadnji post napisao gaganic
18 Okt 2010, 06:12
-
-
- 7 Odgovori
- 1815 Pregledano
-
Zadnji post napisao gaganic
20 Okt 2010, 08:27
-
-
Potrebna shema Behringer CX3400
napisao marinbnm » 06 Feb 2011, 00:05 » u Servisiranje AUDIO Tehnike - 2 Odgovori
- 1162 Pregledano
-
Zadnji post napisao marinbnm
06 Feb 2011, 23:54
-
-
- 2 Odgovori
- 1350 Pregledano
-
Zadnji post napisao Dokos
13 Mar 2023, 13:57
