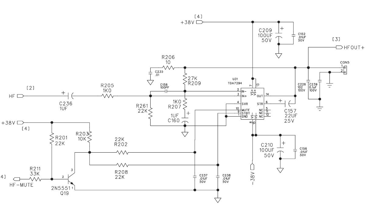
Radi se o aktivnoj zvucnoj kutiji Mackie SRM450 V2. Problem su primetili tako sto je kutija bila dosta "mutava" i posle par svirki se utisala horna toliko da se jedva cuje. Probao sam hornu i radi bez problema, premerio napone na izlaznom IC TDA7294 za hornu i naponi su dobri. Prelemio sumljive kontakte, probao da pojacam trimerom R62 ali nema nikakvih promena u jacini horne dok se trimerom R267 menja jacina bas zvucnika. Probao sam i direktno na izlazni IC da dovedem signal radi onda samo horna ali bas tiho bez promena. probao sam i sa skidanjem Q19 za mutiranje ali takodje nema promena.
Da li je neko imao ovakvu zvucnu kutiju na popravci? Sema je u prilogu.
Mackie SRM450 V2 Aktivna kutija horna radi tiho
Pravila foruma
Naslov teme treba da bude u formatu: PROIZVOĐAČ, MODEL, KRATAK OPIS KVARA
Nakon rešenog kvara zatvoriti temu >> >UPUTSTVO< u suprotnom ništa ne činiti.
RAZNA UPUTSTVA
Naslov teme treba da bude u formatu: PROIZVOĐAČ, MODEL, KRATAK OPIS KVARA
Nakon rešenog kvara zatvoriti temu >> >UPUTSTVO< u suprotnom ništa ne činiti.
RAZNA UPUTSTVA
Mackie SRM450 V2 Aktivna kutija horna radi tiho
Sto vise ucim sve vise vidim koliko neznam :plaz:
-
- Slične teme
- Odgovori
- Pregledano
- Zadnji post
-
-
AKTIVNA KUTIJA RCF ART315A- SEMA POJACALA RESENO
napisao katicbranko » 18 Avg 2011, 00:19 » u Servisiranje AUDIO Tehnike - 1 Odgovori
- 1091 Pregledano
-
Zadnji post napisao katicbranko
31 Avg 2011, 01:08
-
-
- 12 Odgovori
- 3425 Pregledano
-
Zadnji post napisao simon971
01 Apr 2014, 02:22
-
-
max n50 linija desni izlaz ne radi dobro riješeno
napisao dane » 22 Feb 2008, 19:47 » u Servisiranje AUDIO Tehnike - 3 Odgovori
- 1110 Pregledano
-
Zadnji post napisao skull
27 Feb 2008, 17:27
-
-
-
Kombo uredjaj WEG KM-A26 ne radi radio (RESENO)
napisao kele » 03 Dec 2009, 22:16 » u Servisiranje AUDIO Tehnike - 1 Odgovori
- 873 Pregledano
-
Zadnji post napisao kele
04 Dec 2009, 11:41
-
-
-
technics sagx170 stereo receiver display radi ali nema izlaz
napisao dane » 16 Mar 2010, 17:06 » u Servisiranje AUDIO Tehnike - 5 Odgovori
- 1471 Pregledano
-
Zadnji post napisao Stolle
17 Mar 2010, 10:48
-
-
- 3 Odgovori
- 2798 Pregledano
-
Zadnji post napisao banertd
18 Avg 2016, 16:55
-
- 11 Odgovori
- 5746 Pregledano
-
Zadnji post napisao spagagz
22 Jan 2017, 13:49
-
- 2 Odgovori
- 2651 Pregledano
-
Zadnji post napisao milan
01 Jan 2018, 13:15

