trion tv
fx21c54
sasija: sh2294v
mcu: st92195c3b1
eeprom: 24c08
audio: tda7057a
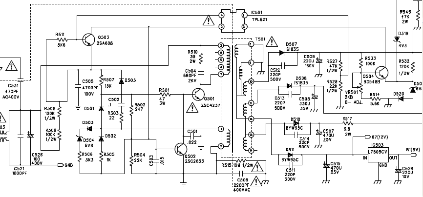
nema napona na sekundaru smpsa, na primaru mjereno na elektrolitskom kondenzatoru 400v/100uf, oko 320v., na smps tranzistoru c5287 napon iste vrijednosti ali bez oscilacija mjereno izmedju baze i emitera.
Moze li shema ?
tv trion model fx21c54, shema? (reseno)
Pravila foruma
Naslov teme treba da bude u formatu: PROIZVOĐAČ, MODEL, KRATAK OPIS KVARA
Nakon rešenog kvara zatvoriti temu >> >UPUTSTVO< u suprotnom ništa ne činiti.
HOME -- SERVISERI -- DALJINSKI -- RAZNA UPUTSTVA
Naslov teme treba da bude u formatu: PROIZVOĐAČ, MODEL, KRATAK OPIS KVARA
Nakon rešenog kvara zatvoriti temu >> >UPUTSTVO< u suprotnom ništa ne činiti.
HOME -- SERVISERI -- DALJINSKI -- RAZNA UPUTSTVA
tv trion model fx21c54, shema? (reseno)
Zadnja izmena: Majstor Duja, dana 13 Apr 2010, 09:53, ukupno menjano 1 put.
Razlog: uskladjivanje sa pravilnikom
Razlog: uskladjivanje sa pravilnikom
Re: tv trion model fx21c54, ne daje znakove zivota
xipsilon je napisao:hvala!
Kako si resio problem sta je bilo

TOCE
Re: tv trion model fx21c54, shema? (reseno)
pozdrav,
rijesio sam problem oko ovog tv-a, mada mi je trebalo malo duze da nadjem kvar.
U stvari bio je jedan od dva 100 komska otpornika na shemi oznaceni R 508 iR 509, ( odmah iza elektrolitsko g kondenzatora 400v/100uF.
jedan od njih je pokazivao vrijednost vise od 20megaoma.
ubacio drugi otpornik i tv proradio.
rijesio sam problem oko ovog tv-a, mada mi je trebalo malo duze da nadjem kvar.
U stvari bio je jedan od dva 100 komska otpornika na shemi oznaceni R 508 iR 509, ( odmah iza elektrolitsko g kondenzatora 400v/100uF.
jedan od njih je pokazivao vrijednost vise od 20megaoma.
ubacio drugi otpornik i tv proradio.
-
- Slične teme
- Odgovori
- Pregledano
- Zadnji post
-
-
TV TRION FX21S62B - NEĆE DA SE UPALI (Rješeno)
napisao JURI » 18 Jun 2012, 18:49 » u Servisiranje CRT Televizora - 13 Odgovori
- 2619 Pregledano
-
Zadnji post napisao alexa_pg
26 Okt 2015, 14:19
-
-
-
TV CONDOR MODEL CTV5103 Potrebna shema(RESENO)
napisao electronix » 05 svi 2010, 12:47 » u Servisiranje CRT Televizora - 22 Odgovori
- 5146 Pregledano
-
Zadnji post napisao electronix
16 svi 2010, 18:45
-
-
-
TV CROWN CTV1422 - Shema mreze (RESENO)
napisao lale » 01 Nov 2007, 15:22 » u Servisiranje CRT Televizora - 6 Odgovori
- 1503 Pregledano
-
Zadnji post napisao lale
02 Nov 2007, 12:57
-
-
-
TV SHARP DV5403S Chassis DECO4 - Potrebna shema (RESENO)
napisao bucko » 05 Nov 2007, 20:20 » u Servisiranje CRT Televizora - 3 Odgovori
- 995 Pregledano
-
Zadnji post napisao bucko
05 Nov 2007, 21:22
-
-
-
TV NATIONAL TC2001MR - Potrebna shema (RESENO)
napisao agatel » 29 Nov 2007, 09:58 » u Servisiranje CRT Televizora - 9 Odgovori
- 1404 Pregledano
-
Zadnji post napisao agatel
05 Dec 2007, 08:51
-
-
-
TV SOLIDAIRE CAT1000DX - Potrebna shema (RESENO)
napisao sharp666 » 06 Dec 2007, 00:48 » u Servisiranje CRT Televizora - 14 Odgovori
- 2064 Pregledano
-
Zadnji post napisao sharp666
09 Dec 2007, 17:40
-
-
-
TV SAMSUNG CX6835 Chassis P70 - Potrebna shema (RESENO)
napisao slavko.e » 12 Dec 2007, 16:12 » u Servisiranje CRT Televizora - 2 Odgovori
- 1008 Pregledano
-
Zadnji post napisao k3048
12 Dec 2007, 17:49
-
-
-
TV NEO TV2155TX - Potrebna shema mreze (RESENO)
napisao kibsa » 14 Jan 2008, 19:07 » u Servisiranje CRT Televizora - 8 Odgovori
- 1606 Pregledano
-
Zadnji post napisao kibsa
21 Jan 2008, 20:32
-