NEO TV-2166TX Pulsira mreza *INFO*

problemi , kvarovi , sheme upload/download popravka CRT televizora
HOME -- SERVISERI -- EXPERT-TEAM -- DALJINSKI

Urednici: alexa_pg,KASA1

Pravila foruma
Naslov teme treba da bude u formatu: PROIZVOĐAČ, MODEL, KRATAK OPIS KVARA
Nakon rešenog kvara zatvoriti temu >> >UPUTSTVO< u suprotnom ništa ne činiti.

HOME -- SERVISERI -- DALJINSKI -- RAZNA UPUTSTVA
Avatar
stojkePN
___
___
Postovi: 1594
Pridružen: 11 Feb 2007, 04:55
Location: Srbija-Paraćin

NEO TV-2166TX Pulsira mreza *INFO*

Post napisao stojkePN » 07 Jun 2010, 00:16

FIRMA: NEO
MODEL: TV-2166TX
CHASSIS(oznaka šasije):
PCB(oznake na štampanoj ploči): 35004717 090*2166AXT01/00
MCU(procesor): SDA555XFI
EEPROM: 24C08
VERTIKALA: TDA8174A
AUDIO:
VIDEO: STV2248C
SMPS (mreža): TDA4605-3 + 7N60B
FBT (vn trafo): Nema nalepnice
EKRAN: A51AEZ90X99
TUNER: TDV-3S7 03102849
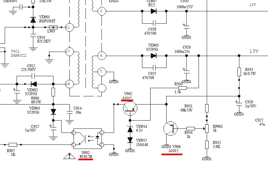
KVAR: Pulsira mreza

OPIS KVARA: Musterija kaze da je TV stao posle grmljavine i da su u komsiluku izgoreli jos neki uredjaji. U primaru mreze iskontolisani svi otpori i diode. Zamenjen mrezni tranzistor i elektroliti u primaru ali mreza nije proradila. Odradjeni sumljivi lemovi. Kacenjem sijalica na B+ samo je treperila.

RESENJE KVARA: Problem je bio u sekundaru mreze. Izgoreo je optokapler PC817 (N902) i tranzistori takodje u sekundaru pored optokaplera A1015 (V902), A1015 (V906). Preventivno zamenjen elektrolit u sekundaru pored optokaplera 1uF 50V (C920) i elektroliti u primaru mreze 1uF 63v(C915), 2.2uF 63V (C919), 47uF 63V (C913) jer su na ESR instrumentu pokazivali losiju vrednost.

Koliko sam mogao da vidim na net-u u ovaj TV idu 2 razlicite verzije sasija. Ako nekom zatreba sema u paketu su obe verzije :arrow:
NEO TV-2166TX.rar
(1.09 MiB) Preuzeto 477 puta.

:pivopije:
Prilog
Picture 001-1024.jpg
Picture 002-1024.jpg
Picture 003-1024.jpg
sekundar.JPG
Sto vise ucim sve vise vidim koliko neznam :plaz:

Odgovori
  • Slične teme
    Odgovori
    Pregledano
    Zadnji post

Natrag na “Servisiranje CRT Televizora”