FIRMA:NEO
MODEL:TV2166TX
CHASSIS(oznaka šasije):
PCB(oznake na štampanoj ploči):35009043
MCU(procesor):VCT3831A
EEPROM:24c16
VERTIKALA:STV9302A
AUDIO:TDA2615
VIDEO:
SMPS (mreža):STRW6753
FBT (vn trafo):
TUNER:5L063
KVAR:Vraca se u stby
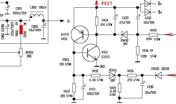
OPIS KVARA:Tv je stradao od groma.Puklo je STRW u mrezi.Zamjenio sam ga i dobio sam stby i napone na sekundara mreze.Ali kad upalim tv krene na kratko napon u his-u i tv se opet vrati u stby.Zamjenio sam optokapler,tl431,vertikala,dump ali opet isto.I sa otkacenim kolektoru sa D2102 u his-u i sa probnom sijalicom opet isto.Napon B+ dok tv nije u stby je 110V i sa tranzistorom i sa sijalicom.Probao sam i sa izvadenim epromom ,krene visoki i stoji nesto duze (oko 10 sec) nego sa epromom, ali raster se ne pojavljuje na ekranu i tv se opet ugasi.Sumnjam na procesor , ali zeleo sam i vase misljenje ili sta bi drugo da provjerim, jer procesor nisam mogao da nadem , a i da bih ga nasao neznam dali bi se isplatilo musteriji.Pozdrav! Evo i seme
TV NEO 2166TX-vraca se u stby (odustao)
Pravila foruma
Naslov teme treba da bude u formatu: PROIZVOĐAČ, MODEL, KRATAK OPIS KVARA
Nakon rešenog kvara zatvoriti temu >> >UPUTSTVO< u suprotnom ništa ne činiti.
HOME -- SERVISERI -- DALJINSKI -- RAZNA UPUTSTVA
Naslov teme treba da bude u formatu: PROIZVOĐAČ, MODEL, KRATAK OPIS KVARA
Nakon rešenog kvara zatvoriti temu >> >UPUTSTVO< u suprotnom ništa ne činiti.
HOME -- SERVISERI -- DALJINSKI -- RAZNA UPUTSTVA
- ljube
- _

- Postovi: 132
- Pridružen: 05 Dec 2008, 20:59
- Location: Macedonia
- Contact person: Ljupco
- Specialty: tv-multimedia
TV NEO 2166TX-vraca se u stby (odustao)
- Prilog
-
NEO TV-2166TX.pdf- (482.08 KiB) Preuzeto 234 puta.
Zadnja izmena: ljube, dana 22 Jul 2011, 20:25, ukupno menjano 1 put.
Re: TV NEO 2166TX-vraca se u stby
Do sada sam imao kad se vraca u stby samo elko za filtraciju napajanja hisa. S obzirom da je od groma tesko da je to al moze da se proba.
- ljube
- _

- Postovi: 132
- Pridružen: 05 Dec 2008, 20:59
- Location: Macedonia
- Contact person: Ljupco
- Specialty: tv-multimedia
Re: TV NEO 2166TX-vraca se u stby
Sve sam to probao ali opet isto.Posto nemam dalecinski tv ukljucujem preko tastature i zaprimetio sam da se tv ukljuci sa bilo koji taster, a ne samo preko p+ ili p-.Dal je moguce da dump nije soodvetan?Probao sam sa 2 ali opet isto.Dal mozda neko ima provjereni dump, pa sa njega da probam?
Re: TV NEO 2166TX-vraca se u stby
koj procesor e tocno mozebi imam javi se
-
virtual
- _

- Postovi: 87
- Pridružen: 29 Jan 2011, 11:05
- Location: Makedonija
- Warranty service: vivax
- Contact person: Joce
- Phone number: 0038932612406
- Lokacija: Stip
Re: TV NEO 2166TX-vraca se u stby
Probaj, snimen od samog TV
- Prilog
-
neo 2166tx original od TV.rar- (837 bajtova) Preuzeto 189 puta.
- ljube
- _

- Postovi: 132
- Pridružen: 05 Dec 2008, 20:59
- Location: Macedonia
- Contact person: Ljupco
- Specialty: tv-multimedia
Re: TV NEO 2166TX-vraca se u stby
Probao sam i sa taj dump ali opet isto.Ipak ostaje da ne valja i procesor, pa odustacu od popravke ovoga tv-a.Hvala svima za ideje.
-
- Slične teme
- Odgovori
- Pregledano
- Zadnji post
-
-
TV NEO 2166TX - Ne zaustavlja se (ODUSTAO)
napisao borce » 06 Sep 2008, 14:17 » u Servisiranje CRT Televizora - 25 Odgovori
- 3815 Pregledano
-
Zadnji post napisao staka
13 Sep 2008, 21:42
-
-
-
NEO 2166tX - POTREBNA SEMA (RESENO)
napisao kirka » 08 Avg 2009, 20:04 » u Servisiranje CRT Televizora - 7 Odgovori
- 2182 Pregledano
-
Zadnji post napisao kirka
16 Avg 2009, 21:42
-
-
-
NEO TV-2166TX Pulsira mreza *INFO*
napisao stojkePN » 07 Jun 2010, 00:16 » u Servisiranje CRT Televizora - 0 Odgovori
- 1558 Pregledano
-
Zadnji post napisao stojkePN
07 Jun 2010, 00:16
-
-
- 4 Odgovori
- 1024 Pregledano
-
Zadnji post napisao Majstor Duja
02 Feb 2012, 15:48
-
-
NEO TV-2166TX Mrtva mreza (RESENO)
napisao Goran_V » 14 Feb 2016, 05:29 » u Servisiranje CRT Televizora - 12 Odgovori
- 3909 Pregledano
-
Zadnji post napisao Goran_V
16 Feb 2016, 22:30
-
-
-
TV EI Chassis B40 - Vraca se u Stand By (RESENO)
napisao bolle86 » 13 Apr 2008, 20:50 » u Servisiranje CRT Televizora - 14 Odgovori
- 3564 Pregledano
-
Zadnji post napisao bolle86
15 Apr 2008, 18:00
-
-
-
NEO TV-2159TX blinka STBY RESENO
napisao Djoko Hristovski » 23 Jun 2010, 19:31 » u Servisiranje CRT Televizora - 7 Odgovori
- 1403 Pregledano
-
Zadnji post napisao Djoko Hristovski
25 Jun 2010, 15:25
-
-
-
Silva Schneider PT92 - startuje pa se vratu u stby-ODUSTAO
napisao majstorr » 19 Avg 2013, 00:36 » u Servisiranje CRT Televizora - 11 Odgovori
- 1961 Pregledano
-
Zadnji post napisao Ribery
21 Avg 2013, 17:05
-


