BEKO-NR29SLIM S10 IZGARA MI VERTIKALA-REŠENO
Pravila foruma
Naslov teme treba da bude u formatu: PROIZVOĐAČ, MODEL, KRATAK OPIS KVARA
Nakon rešenog kvara zatvoriti temu >> >UPUTSTVO< u suprotnom ništa ne činiti.
HOME -- SERVISERI -- DALJINSKI -- RAZNA UPUTSTVA
Naslov teme treba da bude u formatu: PROIZVOĐAČ, MODEL, KRATAK OPIS KVARA
Nakon rešenog kvara zatvoriti temu >> >UPUTSTVO< u suprotnom ništa ne činiti.
HOME -- SERVISERI -- DALJINSKI -- RAZNA UPUTSTVA
-
senad terzić
- _

- Postovi: 23
- Pridružen: 06 Sep 2011, 11:42
- Location: bosna i hercegovina
- Warranty service: samsung
- Contact person: senad
- Specialty: tv
BEKO-NR29SLIM S10 IZGARA MI VERTIKALA-REŠENO
FIRMA:Beko
MODEL:NR29SLIM S10
CHASSIS(oznaka šasije):SX8.190-05
PCB(oznake na štampanoj ploči):
MCU(procesor):
EEPROM:
VERTIKALA:STV9379FA
AUDIO:
VIDEO:
SMPS (mreža):
FBT (vn trafo):
TUNER:
KVAR:IZGARA VERTIKALA
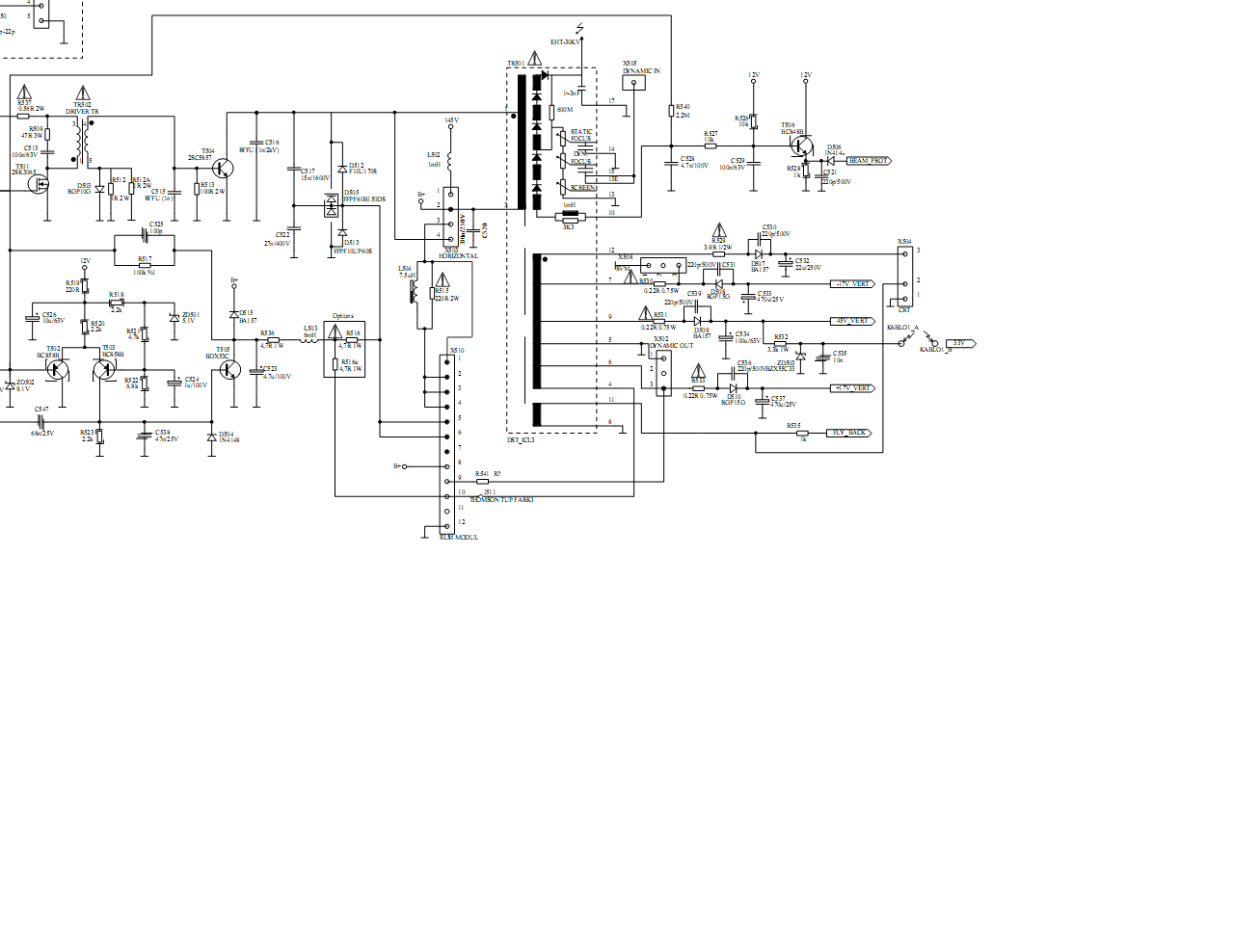
OPIS KVARA:Drage kolege..na ovom televizoru imam problem koji kako izgleda nemogu da riješim..izgara mi vertikala,naponi na STV9379FA koje imam su 20v,-20v idolazi mi još jedan napon koji ja mislim da je uzrok mog "ubijanja" vertikale on ser skida sa vn trafoa i njegova vrednost je 70v .između vertikale i njega ima samo jedan zaštitni otpor i dioda.oznaka otpora je na šasij R531...on je ugljenisan neznam koja je vrednost ,stavljao sam 1om i kad upalim tv vertikala pukne .bez njega vertikala radi ali je slika sužena,kada stavim otpor veće vrednosti slika bude ok al se vertikala ugreje za par minuta i opet izgori.otklonska zavojnica je uredu...promijenio sam sve komponente oko STV9379FA..tako da neznam više šta bi moglo da bude razlog izgaranja vertikale ...ako ko ima shemu jako bi mi pomogla ..interesuje me vrednost otpora R531..HVALA UNAPRED
MODEL:NR29SLIM S10
CHASSIS(oznaka šasije):SX8.190-05
PCB(oznake na štampanoj ploči):
MCU(procesor):
EEPROM:
VERTIKALA:STV9379FA
AUDIO:
VIDEO:
SMPS (mreža):
FBT (vn trafo):
TUNER:
KVAR:IZGARA VERTIKALA
OPIS KVARA:Drage kolege..na ovom televizoru imam problem koji kako izgleda nemogu da riješim..izgara mi vertikala,naponi na STV9379FA koje imam su 20v,-20v idolazi mi još jedan napon koji ja mislim da je uzrok mog "ubijanja" vertikale on ser skida sa vn trafoa i njegova vrednost je 70v .između vertikale i njega ima samo jedan zaštitni otpor i dioda.oznaka otpora je na šasij R531...on je ugljenisan neznam koja je vrednost ,stavljao sam 1om i kad upalim tv vertikala pukne .bez njega vertikala radi ali je slika sužena,kada stavim otpor veće vrednosti slika bude ok al se vertikala ugreje za par minuta i opet izgori.otklonska zavojnica je uredu...promijenio sam sve komponente oko STV9379FA..tako da neznam više šta bi moglo da bude razlog izgaranja vertikale ...ako ko ima shemu jako bi mi pomogla ..interesuje me vrednost otpora R531..HVALA UNAPRED
Zadnja izmena: senad terzić, dana 18 Nov 2011, 08:17, ukupno menjano 1 put.
Re: BEKO-NR29SLIM S10 IZGARA MI VERTIKALA
naponi na STV9379FA koje imam su 20v,-20v
BEKO 22.1 ; S09
- Prilog
-
BEKO Slim S09 chassis.pdf- (609.89 KiB) Preuzeto 419 puta.
da pijemo zajedno 
- alexa_pg
- Site Admin

- Postovi: 6036
- Pridružen: 22 Avg 2006, 08:10
- Location: Podgorica
- Specialty: tv-multimedia
Re: BEKO-NR29SLIM S10 IZGARA MI VERTIKALA
Kako su ti svi naponi povecani u sekundaru VN trafoa pretpostavka je da je povecan i +145V iz mr. stepena. Provjeri taj napon i ako je zaista veci od naznacenog, prekontrolisaces elemente u kolu stabilizacije napona (PH601, IC602, otpornike... )
"I ja volim ljude ali ih sve manje podnosim"
-
senad terzić
- _

- Postovi: 23
- Pridružen: 06 Sep 2011, 11:42
- Location: bosna i hercegovina
- Warranty service: samsung
- Contact person: senad
- Specialty: tv
Re: BEKO-NR29SLIM S10 IZGARA MI VERTIKALA
hvala na shemi :)
- KASA1
- Site Admin

- Postovi: 3750
- Pridružen: 14 Feb 2011, 10:28
- Location: Zagreb
- Specialty: tv-multimedia
Re: BEKO-NR29SLIM S10 IZGARA MI VERTIKALA
Ako su svi naponi mreže uvečani prvo se njome pozabavi. Svakako provjeri mrežni čip IC601 TDA16846 te optocoupler PH601 SFH617 (često odlaze na ekvivalentnoj GRUNDIG šasiji 22.1).
"Čovječe, pazi da ne ideš malen ispod zvijezda!"
-
senad terzić
- _

- Postovi: 23
- Pridružen: 06 Sep 2011, 11:42
- Location: bosna i hercegovina
- Warranty service: samsung
- Contact person: senad
- Specialty: tv
Re: BEKO-NR29SLIM S10 IZGARA MI VERTIKALA
-
senad terzić
- _

- Postovi: 23
- Pridružen: 06 Sep 2011, 11:42
- Location: bosna i hercegovina
- Warranty service: samsung
- Contact person: senad
- Specialty: tv
Re: BEKO-NR29SLIM S10 IZGARA MI VERTIKALA
hvala lijepa..probaću pa se javim :ccccc:
- KASA1
- Site Admin

- Postovi: 3750
- Pridružen: 14 Feb 2011, 10:28
- Location: Zagreb
- Specialty: tv-multimedia
Re: BEKO-NR29SLIM S10 IZGARA MI VERTIKALA
Kakva je pobuda horizontale, jel se grije horizontalni izlazni tranz.? Ako je to u redu sumnjam u VN trafo.
"Čovječe, pazi da ne ideš malen ispod zvijezda!"
- alexa_pg
- Site Admin

- Postovi: 6036
- Pridružen: 22 Avg 2006, 08:10
- Location: Podgorica
- Specialty: tv-multimedia
Re: BEKO-NR29SLIM S10 IZGARA MI VERTIKALA
Ako su naponi iz mreznog stepena ispravni a uvecani samo u sekundaru VN trafoa treba provjeriti C517 da nije smanjio vrijednost. Upravo kao sto je @emem napisao.
"I ja volim ljude ali ih sve manje podnosim"
-
senad terzić
- _

- Postovi: 23
- Pridružen: 06 Sep 2011, 11:42
- Location: bosna i hercegovina
- Warranty service: samsung
- Contact person: senad
- Specialty: tv
Re: BEKO-NR29SLIM S10 IZGARA MI VERTIKALA
hvala na sugestijama,danas ću da probam sve što ste mi sugerisali pa ću da vas informiram sutra..hvala frendovi još jedanput
-
senad terzić
- _

- Postovi: 23
- Pridružen: 06 Sep 2011, 11:42
- Location: bosna i hercegovina
- Warranty service: samsung
- Contact person: senad
- Specialty: tv
Re: BEKO-NR29SLIM S10 IZGARA MI VERTIKALA
Izmjenom C516,C517 ..dobio sam napone na sekundaru trafoa kao po shemi...sad me samo interesuje dali mogu da umjesto STV9379AF ugradim TDA 8177F ..emem hvala na pomoći 
- Vojvoda
- ___

- Postovi: 2285
- Pridružen: 17 Dec 2006, 22:14
- Location: Srbija
- Contact person: Mirko
- Specialty: tv-multimedia
- Lokacija: Beograd, Karaburma
Re: BEKO-NR29SLIM S10 IZGARA MI VERTIKALA
Pogledaj datasheet-ove na netu i samo će ti se kasti. 
Budženje je majka zanata.
Ko dobro budži, bolje pare uzima.
http://www.youtube.com/watch?v=WBao61sI ... ture=share
Ko dobro budži, bolje pare uzima.
http://www.youtube.com/watch?v=WBao61sI ... ture=share
-
- Slične teme
- Odgovori
- Pregledano
- Zadnji post
-
-
GoldStar PC31A sasija - uporno izgara mreza (RIJESENO)
napisao Nicky » 19 Mar 2013, 00:05 » u Servisiranje CRT Televizora - 6 Odgovori
- 1331 Pregledano
-
Zadnji post napisao Nicky
19 Mar 2013, 20:33
-
-
-
TV BEKO Chassis 103 (10.3) - Vertikala (RESENO)
napisao mancic » 08 Jan 2008, 17:46 » u Servisiranje CRT Televizora - 21 Odgovori
- 4218 Pregledano
-
Zadnji post napisao nesaelektronik
14 Jan 2008, 13:17
-
-
-
TV BEKO NR14B9T46 Chassis 126 (12.6) - Vertikala (RESENO)
napisao enis.tz » 04 Jan 2009, 14:00 » u Servisiranje CRT Televizora - 21 Odgovori
- 4225 Pregledano
-
Zadnji post napisao Stolle
19 Jan 2009, 22:02
-
-
-
Re: Beko U99.190-07 14.2 GORI VERTIKALA (RESENO)
napisao tvservis1 » 21 Okt 2015, 20:58 » u Servisiranje CRT Televizora - 7 Odgovori
- 2333 Pregledano
-
Zadnji post napisao alexa_pg
22 Okt 2015, 21:03
-
-
-
TV ROLSEN C21SR68NT Plat - Vertikala i EW (RESENO)
napisao Boban » 04 Okt 2008, 19:44 » u Servisiranje CRT Televizora - 7 Odgovori
- 2268 Pregledano
-
Zadnji post napisao Boban
05 Okt 2008, 20:39
-
-
-
TV PHILIPS 28MN1376/42B Chassis GR22 AA - Vertikala (RESENO)
napisao makedonec » 05 Feb 2009, 16:12 » u Servisiranje CRT Televizora - 5 Odgovori
- 1313 Pregledano
-
Zadnji post napisao krllebg
08 Feb 2009, 03:14
-
-
-
TV MONISONIC 9213 - Vertikala REŠENO
napisao zweky » 18 Apr 2009, 15:34 » u Servisiranje CRT Televizora - 6 Odgovori
- 1034 Pregledano
-
Zadnji post napisao cacko85
21 Apr 2009, 01:54
-
-
-
TV Interbuy 20BZC chassis PW1644 vertikala (RESENO)
napisao kele » 23 Dec 2009, 12:27 » u Servisiranje CRT Televizora - 21 Odgovori
- 3406 Pregledano
-
Zadnji post napisao Stolle
27 Dec 2009, 22:35
-
