tv vivax tv2161 nece da starta-odustao
Pravila foruma
Naslov teme treba da bude u formatu: PROIZVOĐAČ, MODEL, KRATAK OPIS KVARA
Nakon rešenog kvara zatvoriti temu >> >UPUTSTVO< u suprotnom ništa ne činiti.
HOME -- SERVISERI -- DALJINSKI -- RAZNA UPUTSTVA
Naslov teme treba da bude u formatu: PROIZVOĐAČ, MODEL, KRATAK OPIS KVARA
Nakon rešenog kvara zatvoriti temu >> >UPUTSTVO< u suprotnom ništa ne činiti.
HOME -- SERVISERI -- DALJINSKI -- RAZNA UPUTSTVA
- milan
- Preminuo
- Postovi: 4426
- Pridružen: 19 Avg 2006, 22:38
- Location: Novi Sad
- Specialty: tv-multimedia
Re: tv vivax tv2161 nece da starta
Jos jednom oko L201 i L202
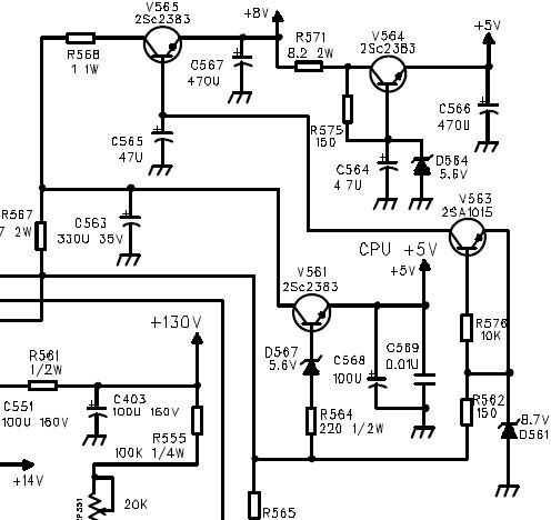
Da li je jedan kraj na 8V i kod jedne i druge zavojnice? Evo i deo seme.
AKO je tako, poslusaj kolege sto su ti savetovali da promenis, da bi 8V bilo stabilno.
Ako ti je 8V stabilno a napon ti pada na pinu 3 od procesora, izvadi zavojnicu L201 i stavi neki otpornik od 22 do 33 Ω
da bi dobio priblizno na pinu 3 potreban napon od 8 volti.
Napisi koliki ti je napon na pinu 3 od procesora, kada je 8v ukljuceno.
Za neke procesore moze se staviti i kratkospojnik umesto L201 ali se mora osigurati stabilan napon od 8v.
Da li je jedan kraj na 8V i kod jedne i druge zavojnice? Evo i deo seme.
AKO je tako, poslusaj kolege sto su ti savetovali da promenis, da bi 8V bilo stabilno.
Ako ti je 8V stabilno a napon ti pada na pinu 3 od procesora, izvadi zavojnicu L201 i stavi neki otpornik od 22 do 33 Ω
da bi dobio priblizno na pinu 3 potreban napon od 8 volti.
Napisi koliki ti je napon na pinu 3 od procesora, kada je 8v ukljuceno.
Za neke procesore moze se staviti i kratkospojnik umesto L201 ali se mora osigurati stabilan napon od 8v.
Re: tv vivax tv2161 nece da starta
ovdje u mjestu L201 vec ima kratkospojnik fabricki a sta se tice tr sve sam zamenio al nista ,ponavljam pri startu na pin 3 imam 10.2v onda sam se ukluci i iskliuci jos dva puta onda napon je 6.7v znaci led blinka 3 puta i onda u stby.milan je napisao:Jos jednom oko L201 i L202
Da li je jedan kraj na 8V i kod jedne i druge zavojnice? Evo i deo seme.
AKO je tako, poslusaj kolege sto su ti savetovali da promenis, da bi 8V bilo stabilno.
Ako ti je 8V stabilno a napon ti pada na pinu 3 od procesora, izvadi zavojnicu L201 i stavi neki otpornik od 22 do 33 Ω
da bi dobio priblizno na pinu 3 potreban napon od 8 volti.
Napisi koliki ti je napon na pinu 3 od procesora, kada je 8v ukljuceno.
Za neke procesore moze se staviti i kratkospojnik umesto L201 ali se mora osigurati stabilan napon od 8v.
- nec
- Site Admin

- Postovi: 4871
- Pridružen: 17 Okt 2007, 22:15
- Location: Makedonija, Strumica
- Phone number: 0038978425778
- Specialty: tv-multimedia
- Kontakt:
Re: tv vivax tv2161 nece da starta
Stabilisi te napone (8 i 5V) i ukoliko imas istu situaciju (triput pokusaj starta, pa vracanje u St.by) najverojatno je procesor
Kad zamenimo ideje svi imamo duplo vise ideja
- Stolle
- Preminuo
- Postovi: 19098
- Pridružen: 12 Avg 2006, 23:35
- Location: Srbija
- Specialty: tv-multimedia
- Lokacija: Dimitrovgrad
Re: tv vivax tv2161 nece da starta
Ne bi smeo da ima 10,2V umesto 8V. Malo pomalo, ode šema. 
"29 poslednjih dana u mesecu je najteže"
- Istvan
- Preminuo
- Postovi: 911
- Pridružen: 22 Avg 2006, 08:40
- Location: Srbija
- Contact person: Istvan
- Specialty: tv-multimedia
- Lokacija: Zrenjanin
Re: tv vivax tv2161 nece da starta
Bas tako sto rece Nec, ako pokusava nekoliko puta da starta (visoki napon) i vraca se u stby sigurno je procesor u kvaru, imao sam nekoliko puta. Ti procesori cesto propadaju.
Ponekad mrzim televizore
- Stolle
- Preminuo
- Postovi: 19098
- Pridružen: 12 Avg 2006, 23:35
- Location: Srbija
- Specialty: tv-multimedia
- Lokacija: Dimitrovgrad
Re: tv vivax tv2161 nece da starta
Ne mora da bude svaki put. Taj i slične njemu neke novije šasije za skoro svaku grešku pokusavaju tri, ili nekoliko puta da startaju. A procesor jeste čest kvar, ali ne sme nikako 8V da bude 10.2V!
Vidi se i na šemi kako se pravi napon 8V, a to uopšte nije teško proveriti.
Vidi se i na šemi kako se pravi napon 8V, a to uopšte nije teško proveriti.
"29 poslednjih dana u mesecu je najteže"
- nec
- Site Admin

- Postovi: 4871
- Pridružen: 17 Okt 2007, 22:15
- Location: Makedonija, Strumica
- Phone number: 0038978425778
- Specialty: tv-multimedia
- Kontakt:
Re: tv vivax tv2161 nece da starta-odustao
Jeste Stole, ali u slicaju kad su naponi tacni po semi, onda je situacija :cut:
Kad zamenimo ideje svi imamo duplo vise ideja
- Stolle
- Preminuo
- Postovi: 19098
- Pridružen: 12 Avg 2006, 23:35
- Location: Srbija
- Specialty: tv-multimedia
- Lokacija: Dimitrovgrad
Re: tv vivax tv2161 nece da starta-odustao
Jeste, na žalost. 
"29 poslednjih dana u mesecu je najteže"
-
NEDIM
- _

- Postovi: 47
- Pridružen: 29 Avg 2011, 17:33
- Location: tesanj
- Contact person: hajrudin
- Specialty: audio
Re: tv vivax tv2161 nece da starta-odustao
Sto znaci kao moja situacija sa vivaxom procesor pozzz
- ivan_trle
- gxu

- Postovi: 885
- Pridružen: 18 Dec 2010, 16:44
- Location: Srbija
- Contact person: Ivan
- Lokacija: Veliko Gradište
Re: tv vivax tv2161 nece da starta-odustao
Meni se pre par dana na jednom FOX-u sa istim procesorom desio sličan kvar. Tri puta pokušava da startuje i vraća se u Stand-By. Već sam bio rešio da menjam procesor kad sam "naleteo" na uzrok.
Kada se stisne neki taster (na TV-u ili daljinskom) ako procesor dobije <4,5V neće da proradi i dešava se opisani problem. Ponekad, kad dobije koji milivolt preko 4,5V, radi normalno.
Uzrok je bio tranzistor preko kog se napaja procesor (V 503 ili 503) sa 5V i zener dioda 5v6. Možda pomogne...
Kada se stisne neki taster (na TV-u ili daljinskom) ako procesor dobije <4,5V neće da proradi i dešava se opisani problem. Ponekad, kad dobije koji milivolt preko 4,5V, radi normalno.
Uzrok je bio tranzistor preko kog se napaja procesor (V 503 ili 503) sa 5V i zener dioda 5v6. Možda pomogne...
-
virtual
- _

- Postovi: 87
- Pridružen: 29 Jan 2011, 11:05
- Location: Makedonija
- Warranty service: vivax
- Contact person: Joce
- Phone number: 0038932612406
- Lokacija: Stip
Re: tv vivax tv2161 nece da starta-odustao
Vidim da ovde se prica oko VIVAX model 2161, ovlasten sam za vivaksom i mogu da kazem da do sad sa tim kvarom i tom ponasanju da TV 3 puta proba da tsrta al nece, procesor ti nevalja, bar u ovim 2 godine dok radim za vivax nisam nista drugo menjao osim procesor kod ovog modela i ovog problema tek godinu dana kad mi samo vlasnik tv om kaze da tv proba upalit al nece, vec znam sta da mu radim i kod tog aparata vec instrument ne koristim i do sad nisam pogresio 100% procesor.
-
NEDIM
- _

- Postovi: 47
- Pridružen: 29 Avg 2011, 17:33
- Location: tesanj
- Contact person: hajrudin
- Specialty: audio
Re: tv vivax tv2161 nece da starta-odustao
Sto znaci skola za buduce ovakve kvarove
-
- Slične teme
- Odgovori
- Pregledano
- Zadnji post
-
- 9 Odgovori
- 2096 Pregledano
-
Zadnji post napisao Zlatkovic
02 Mar 2012, 05:31
-
- 18 Odgovori
- 5838 Pregledano
-
Zadnji post napisao banertd
17 Mar 2018, 12:00
-
-
TV VIVAX TV2101NF Chassis PH02C - Ne starta
napisao vlatkocopa » 28 Sep 2009, 20:52 » u Servisiranje CRT Televizora - 53 Odgovori
- 8701 Pregledano
-
Zadnji post napisao vlatkocopa
19 Okt 2009, 21:26
-
-
-
SMART NRSVT07SXS BEKO 14.2 ne starta odustao
napisao dane » 20 Sep 2009, 11:10 » u Servisiranje CRT Televizora - 15 Odgovori
- 2328 Pregledano
-
Zadnji post napisao dane
25 Sep 2009, 15:53
-
-
-
GRUNDIG MF5525038TOP K1 chassis NE STARTA ODUSTAO
napisao vehidc » 07 Sep 2010, 19:12 » u Servisiranje CRT Televizora - 13 Odgovori
- 2469 Pregledano
-
Zadnji post napisao vehidc
11 Sep 2010, 11:31
-
-
-
BEKO 21PF SLIM S07 NE STARTA ODUSTAO
napisao vehidc » 15 Apr 2011, 18:08 » u Servisiranje CRT Televizora - 3 Odgovori
- 1024 Pregledano
-
Zadnji post napisao servis-peric
29 Apr 2011, 16:51
-
-
-
CRT ORION TV-719SI starta pa zakoci mrezu [ODUSTAO]
napisao Nicky » 03 Avg 2012, 23:38 » u Servisiranje CRT Televizora - 26 Odgovori
- 4839 Pregledano
-
Zadnji post napisao Nicky
19 Mar 2013, 00:18
-
-
-
TV CLATRONIC CTV2896 ne starta (odustao)
napisao rem2 » 16 Nov 2013, 22:04 » u Servisiranje CRT Televizora - 7 Odgovori
- 1709 Pregledano
-
Zadnji post napisao ognjenz
19 Nov 2013, 21:44
-
