Neo 2121TX BSC78230931A plava tacka (rešeno)
Pravila foruma
Naslov teme treba da bude u formatu: PROIZVOĐAČ, MODEL, KRATAK OPIS KVARA
Nakon rešenog kvara zatvoriti temu >> >UPUTSTVO< u suprotnom ništa ne činiti.
HOME -- SERVISERI -- DALJINSKI -- RAZNA UPUTSTVA
Naslov teme treba da bude u formatu: PROIZVOĐAČ, MODEL, KRATAK OPIS KVARA
Nakon rešenog kvara zatvoriti temu >> >UPUTSTVO< u suprotnom ništa ne činiti.
HOME -- SERVISERI -- DALJINSKI -- RAZNA UPUTSTVA
Neo 2121TX BSC78230931A plava tacka (rešeno)
FIRMA:NEO
MODEL:2121TX
CHASSIS(oznaka šasije):NE ZNAM
PCB(oznake na štampanoj ploči):BSC7.8230.931-A (BSC78230931A)
MCU(procesor):TDA9351
EEPROM:24C08
VERTIKALA:D78040
AUDIO:AN7823A
VIDEO:
SMPS (mreža):5Q0765
FBT (vn trafo):BSC25-N0102 (BSC25N0102)
TUNER:
KVAR:
OPIS KVARA: Televizor ima standby napon, ali prilikom uključenja pojavi mu se samo jedna plava fleka (tačka) na ekranu , a ekran je i dalje taman, dok su svi naponi umanjeni, a B+ varira od 60-80V. Moja pretpostavka je da je FBT, ali nemam nikakvu šemu, odnosno raspored nožica za ovaj trafo. Jedino što sam uspeo da nadjem je da ga menja HR80563, ali i za njega nemam nikakav raspored. Da li neko ima raspored nožica za pomenuti trafo ili možda zna o kojoj je šasiji reč , Hvala
MODEL:2121TX
CHASSIS(oznaka šasije):NE ZNAM
PCB(oznake na štampanoj ploči):BSC7.8230.931-A (BSC78230931A)
MCU(procesor):TDA9351
EEPROM:24C08
VERTIKALA:D78040
AUDIO:AN7823A
VIDEO:
SMPS (mreža):5Q0765
FBT (vn trafo):BSC25-N0102 (BSC25N0102)
TUNER:
KVAR:
OPIS KVARA: Televizor ima standby napon, ali prilikom uključenja pojavi mu se samo jedna plava fleka (tačka) na ekranu , a ekran je i dalje taman, dok su svi naponi umanjeni, a B+ varira od 60-80V. Moja pretpostavka je da je FBT, ali nemam nikakvu šemu, odnosno raspored nožica za ovaj trafo. Jedino što sam uspeo da nadjem je da ga menja HR80563, ali i za njega nemam nikakav raspored. Da li neko ima raspored nožica za pomenuti trafo ili možda zna o kojoj je šasiji reč , Hvala
Zadnja izmena: milivojsa, dana 20 Sep 2012, 13:03, ukupno menjano 1 put.
- nec
- Site Admin
- Postovi: 4849
- Pridružen: 17 Okt 2007, 22:15
- Location: Makedonija, Strumica
- Phone number: 0038978425778
- Specialty: tv-multimedia
- Kontakt:
Re: Neo 2121tx plava tacka
vidi koja od ovih slika odgovara za tvoju shasiju viewtopic.php?p=186394#p186394
Kad zamenimo ideje svi imamo duplo vise ideja
- Majstor Duja
- Neaktivan
- Postovi: 3136
- Pridružen: 23 Avg 2006, 17:29
- Location: Novi Sad - centar
- Warranty service: http://www.elektrocentar.com
- Contact person: Goran Duic
- Specialty: tv-multimedia
Re: Neo 2121tx plava tacka
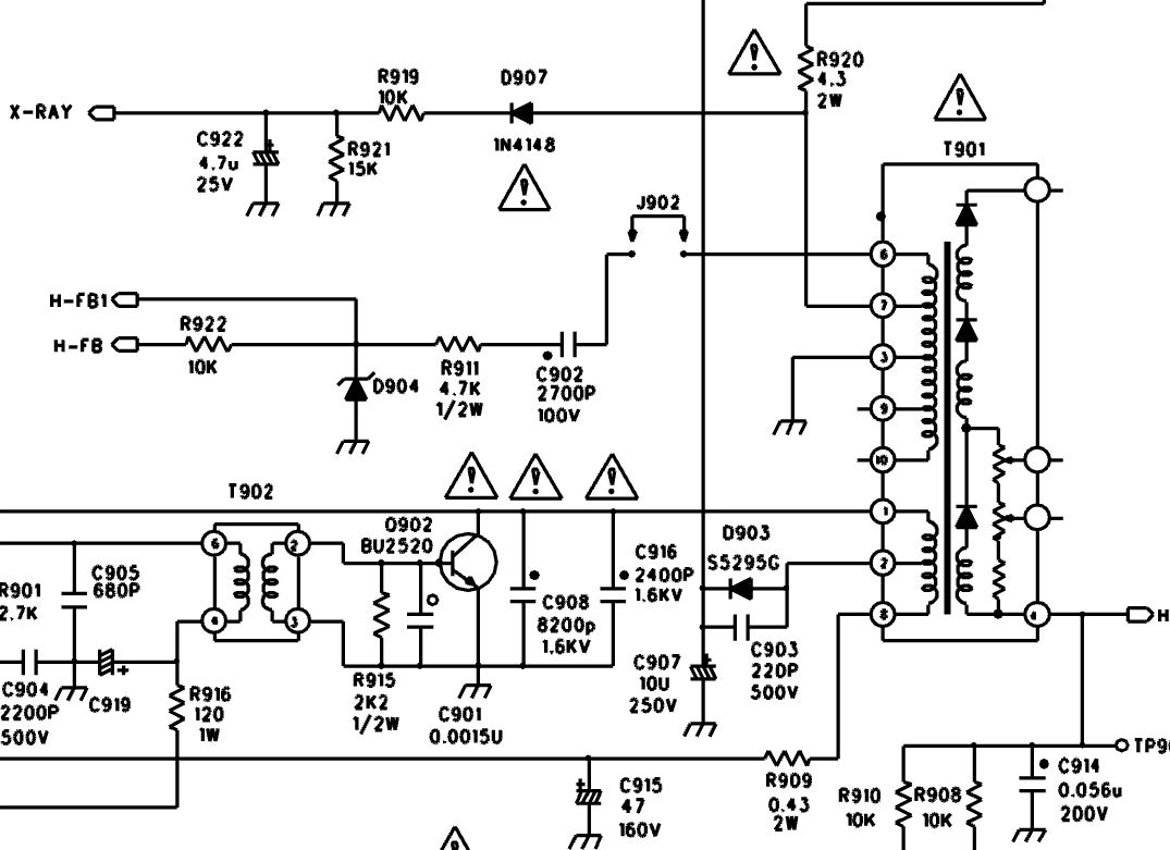
Ono sto ja mogu da vidim sa druge shasije a isti trafo bsc25n0102 jeste:
PINOVI ka tebi, pishem s leva na desno u smeru kazaljke na satu:
1. kolektor
2. +200V
3. gnd
4. abl
5. ne koristi se
6. H-fb povratna sprega
7. heater
8. b+
9. nema nozice
10. ne koristi se
isto imas ovde:
Mada si pinove mogao i sam da vidis po izvodima... 
Uzmi bilo koji drugi trafo za 90stepeni, zalemi samo B+, kolektor i ABL i stavi kapu na ekran i probaj...
PINOVI ka tebi, pishem s leva na desno u smeru kazaljke na satu:
1. kolektor
2. +200V
3. gnd
4. abl
5. ne koristi se
6. H-fb povratna sprega
7. heater
8. b+
9. nema nozice
10. ne koristi se
isto imas ovde:
Kod: Označi sve
http://www.elforum.ro/viewtopic.php?f=17&t=28781

Uzmi bilo koji drugi trafo za 90stepeni, zalemi samo B+, kolektor i ABL i stavi kapu na ekran i probaj...
Rule #1 "Always stand for what you believe, even if it means standing alone."
- tom
- gxu
- Postovi: 2297
- Pridružen: 23 Apr 2007, 20:01
- Location: Strumica
- Contact person: TOME
- Specialty: tv
- Lokacija: Makedonija
- Majstor Duja
- Neaktivan
- Postovi: 3136
- Pridružen: 23 Avg 2006, 17:29
- Location: Novi Sad - centar
- Warranty service: http://www.elektrocentar.com
- Contact person: Goran Duic
- Specialty: tv-multimedia
Re: Neo 2121tx plava tacka
Tome, ne znam odakle ti ta slika ili mozda postoje 2 vrste BSC25N0102 u sta cisto sumnjam, imam dve sasije sa tim trafoom i obe imaju iste izvode....
Evo slikao sam:
Evo slikao sam:
Rule #1 "Always stand for what you believe, even if it means standing alone."
- Stolle
- Preminuo
- Postovi: 19098
- Pridružen: 12 Avg 2006, 23:35
- Location: Srbija
- Specialty: tv-multimedia
- Lokacija: Dimitrovgrad
Re: Neo 2121tx plava tacka
@ milivojsa
Ovo imam zapisano:
BSC27.8230.931A [BSC278230931A] NEO 2121TX i to je šasija HD2 sa BSC25N0102. Sumnjiva mi je ova dvojka, da nisam možda loše otkucao oznaku, svuda sam upisao tako. Ili da ti nisi pogrešio oznaku?
Da li je to ova šasija?
Ovo imam zapisano:
BSC27.8230.931A [BSC278230931A] NEO 2121TX i to je šasija HD2 sa BSC25N0102. Sumnjiva mi je ova dvojka, da nisam možda loše otkucao oznaku, svuda sam upisao tako. Ili da ti nisi pogrešio oznaku?
Da li je to ova šasija?
"29 poslednjih dana u mesecu je najteže"
- tom
- gxu
- Postovi: 2297
- Pridružen: 23 Apr 2007, 20:01
- Location: Strumica
- Contact person: TOME
- Specialty: tv
- Lokacija: Makedonija
- Stolle
- Preminuo
- Postovi: 19098
- Pridružen: 12 Avg 2006, 23:35
- Location: Srbija
- Specialty: tv-multimedia
- Lokacija: Dimitrovgrad
Re: Neo 2121tx plava tacka
Ova BSC7.8230.931-A oznaka mi je sumnjiva. Imam istu oznaku šasije i za VIVAX TV2921PF, opet HD2, ali 29", a tu je BSC25N0707. Da to nema neke veze sa Tomovom šasijom?
"29 poslednjih dana u mesecu je najteže"
- tom
- gxu
- Postovi: 2297
- Pridružen: 23 Apr 2007, 20:01
- Location: Strumica
- Contact person: TOME
- Specialty: tv
- Lokacija: Makedonija
Re: Neo 2121tx plava tacka
Za BSC25-N0707 (BSC25N0707) = HR80365 našao ove podatke.
Sustitutos = BSC26-01N4004F = BSC26-N0301AT= BSC29-N0101A= BSC26-N1005A = BSC26-01N4004KA =BSC25-01N4004B
(Sustitutos = BSC2601N4004F = BSC26N0301AT= BSC29N0101A= BSC26N1005A = BSC2601N4004KA =BSC2501N4004B) = BSC26N0101N4012L
Pata 1 = Colector
Pata 2 = +B120v ( Alimentacion de fuente )
Pata 3 = -15V para alimentacion del IC Vertical
Pata 4 = +15v para alimentacion del IC vertical
Pata 5 = Masa
pata 6 = Calefactor ( Heater )
Pata 7 = Pulsos de horizontal para el IC E/W ( TDA 8145 )
Pata 8 = ABL
Pata 9 = Sin Conección
Pata 10 = +B 200v para los catodos RGB .
Como tradicionalemnte hacemos contando las patas en el sentido de giro de agujas del reloj .
Sustitutos = BSC26-01N4004F = BSC26-N0301AT= BSC29-N0101A= BSC26-N1005A = BSC26-01N4004KA =BSC25-01N4004B
(Sustitutos = BSC2601N4004F = BSC26N0301AT= BSC29N0101A= BSC26N1005A = BSC2601N4004KA =BSC2501N4004B) = BSC26N0101N4012L
Pata 1 = Colector
Pata 2 = +B120v ( Alimentacion de fuente )
Pata 3 = -15V para alimentacion del IC Vertical
Pata 4 = +15v para alimentacion del IC vertical
Pata 5 = Masa
pata 6 = Calefactor ( Heater )
Pata 7 = Pulsos de horizontal para el IC E/W ( TDA 8145 )
Pata 8 = ABL
Pata 9 = Sin Conección
Pata 10 = +B 200v para los catodos RGB .
Como tradicionalemnte hacemos contando las patas en el sentido de giro de agujas del reloj .
Zadnja izmena: fanzo, dana 21 Dec 2012, 13:46, ukupno menjano 2 puta.
Razlog: Tome pisi oznake zajedno kao TDA8145 a ne TDA 8145, vazi i za trafoe
Razlog: Tome pisi oznake zajedno kao TDA8145 a ne TDA 8145, vazi i za trafoe
TOME
- Stolle
- Preminuo
- Postovi: 19098
- Pridružen: 12 Avg 2006, 23:35
- Location: Srbija
- Specialty: tv-multimedia
- Lokacija: Dimitrovgrad
Re: Neo 2121tx plava tacka
Izgleda da je to taj na tvojoj slici i verovatno ne odgovara, kao što Duja kaže, jer je ovde 21" u pitanju.
A stoji ista oznaka na trafou. A i šasije iste. Užas.
A stoji ista oznaka na trafou. A i šasije iste. Užas.
"29 poslednjih dana u mesecu je najteže"
- tom
- gxu
- Postovi: 2297
- Pridružen: 23 Apr 2007, 20:01
- Location: Strumica
- Contact person: TOME
- Specialty: tv
- Lokacija: Makedonija
Re: Neo 2121tx plava tacka
Stolle, milivojsa je lepo napisao Chassis BSC7.8230.931-A i FBT BSC25-N0102 a slike koje sam postavio sam ja lično fotografisao.
TOME
- Stolle
- Preminuo
- Postovi: 19098
- Pridružen: 12 Avg 2006, 23:35
- Location: Srbija
- Specialty: tv-multimedia
- Lokacija: Dimitrovgrad
Re: Neo 2121TX BSC278230931A plava tacka
Ok, onda sam sigurno ja pogrešio kod upisivanja gore sa onom dvojkom. I to što pišem je takođe lično. Znači ne treba verovati oznakama. 
PS
I PX20025-5C ima isti trafo, BSC25N0102.

PS
I PX20025-5C ima isti trafo, BSC25N0102.
"29 poslednjih dana u mesecu je najteže"
Re: Neo 2121tx plava tacka
tom je napisao:BSC7.8230.931-A , FBT BSC25-N0102

da pijemo zajedno 

- Majstor Duja
- Neaktivan
- Postovi: 3136
- Pridružen: 23 Avg 2006, 17:29
- Location: Novi Sad - centar
- Warranty service: http://www.elektrocentar.com
- Contact person: Goran Duic
- Specialty: tv-multimedia
Re: Neo 2121TX BSC278230931A plava tacka
Znaci, postoje razlicite verzije trafoa pod istim nazivom u zavisnosti od sasije u koju se ugradjuje....kakav cirkus...


Rule #1 "Always stand for what you believe, even if it means standing alone."
Re: Neo 2121TX BSC278230931A plava tacka
AYCO CB1409 Ch. PX20025----4C (1409)
UOC TDA9381PS/N2/2I1318
AUDIO AN7523N
V.O. STV9301A
FBT BSC22-N0331
BSC22N0331, TF-0126----1B
POWER 2SD1710 +B=110V
TUNER TCL9908D5B3 (BXATB074---X)
CRT A34JQQ90X94
HYUNDAI CB1476 Ch. PX20025----5C
UOC TDA9381PS/N2/3I (N201) //NTDA9381--2NB//
CC6687 09
CC5686
FM-OSD
MEMO 24C08 (N202)
SAW K2972M /38MHz/
CRT A34JQQ093X94
AUDIO AN7523N (N131)
V.O. STV9302A (N401)
FBT BSC22-N0331 , BSC22N0331
H.O. TT2140 (V451)
TUNER TCL79107D5B3
POWER D1710 (V513), C3807 (V512), B764 (V511)
SMPS TRAFO TM-0014----1N
NEO TV-2151TXF Ch. PX20025----5C
UOC TDA9351PS/N3/3, NTDA9351C33NC
MEMO 24C08A
AUDIO AN17823A (N131)
V.O. STV9302A
H.O. TT2140 (V451)
FBT TF-0052----0B , BSC25-N0102 ; BSC25N0102
POWER 817C (VD515), B764 (V511), C3807 (V512), C4458 (V513)
TRAFO TM-0014-1L, BCK-70-01
TUNER TCL79107D5B3 (BXATB089---X)
, emem
UOC TDA9381PS/N2/2I1318
AUDIO AN7523N
V.O. STV9301A
FBT BSC22-N0331
BSC22N0331, TF-0126----1B
POWER 2SD1710 +B=110V
TUNER TCL9908D5B3 (BXATB074---X)
CRT A34JQQ90X94
HYUNDAI CB1476 Ch. PX20025----5C
UOC TDA9381PS/N2/3I (N201) //NTDA9381--2NB//
CC6687 09
CC5686
FM-OSD
MEMO 24C08 (N202)
SAW K2972M /38MHz/
CRT A34JQQ093X94
AUDIO AN7523N (N131)
V.O. STV9302A (N401)
FBT BSC22-N0331 , BSC22N0331
H.O. TT2140 (V451)
TUNER TCL79107D5B3
POWER D1710 (V513), C3807 (V512), B764 (V511)
SMPS TRAFO TM-0014----1N
NEO TV-2151TXF Ch. PX20025----5C
UOC TDA9351PS/N3/3, NTDA9351C33NC
MEMO 24C08A
AUDIO AN17823A (N131)
V.O. STV9302A
H.O. TT2140 (V451)
FBT TF-0052----0B , BSC25-N0102 ; BSC25N0102
POWER 817C (VD515), B764 (V511), C3807 (V512), C4458 (V513)
TRAFO TM-0014-1L, BCK-70-01
TUNER TCL79107D5B3 (BXATB089---X)

da pijemo zajedno 

- Majstor Duja
- Neaktivan
- Postovi: 3136
- Pridružen: 23 Avg 2006, 17:29
- Location: Novi Sad - centar
- Warranty service: http://www.elektrocentar.com
- Contact person: Goran Duic
- Specialty: tv-multimedia
Re: Neo 2121TX BSC278230931A plava tacka
Thanks for the info, Emem, but it's already known.
Its seems there's 2 different type (different pinout and voltages) of Chinese brand HV transformers under the same code of BSC25N0102. That's confusing.
Its seems there's 2 different type (different pinout and voltages) of Chinese brand HV transformers under the same code of BSC25N0102. That's confusing.
Rule #1 "Always stand for what you believe, even if it means standing alone."
Re: Neo 2121TX BSC278230931A plava tacka
Trafo je bio ispravan,
Ako nekome treba , a koristi instrument za ispitivanje trafoa, iyvodi su : baza 2, kolektor 1 , masa A 8 i masa 15, 90, a na displeju pokazuje 26,7KV . Problem je bio sa hladnim lemom na N503 (7808). Hvala svima , pogotovu Tomu, Ememu i Stolletu. Stolle to je ta slika . Pozdrav
Ako nekome treba , a koristi instrument za ispitivanje trafoa, iyvodi su : baza 2, kolektor 1 , masa A 8 i masa 15, 90, a na displeju pokazuje 26,7KV . Problem je bio sa hladnim lemom na N503 (7808). Hvala svima , pogotovu Tomu, Ememu i Stolletu. Stolle to je ta slika . Pozdrav
- Majstor Duja
- Neaktivan
- Postovi: 3136
- Pridružen: 23 Avg 2006, 17:29
- Location: Novi Sad - centar
- Warranty service: http://www.elektrocentar.com
- Contact person: Goran Duic
- Specialty: tv-multimedia
Re: Neo 2121TX BSC278230931A plava tacka (rešeno)
Divno, pregled ploce i pretraga hladnih lemova kao i ostecenja na ploci je prvo i osnovno sto se radi kod konstatacije kvara...
Ali, kako bi mi inace izgubili nase dragoceno vreme nego ovako...
U moje i Nec-ovo ime:

Ali, kako bi mi inace izgubili nase dragoceno vreme nego ovako...
U moje i Nec-ovo ime:

Rule #1 "Always stand for what you believe, even if it means standing alone."
Re: Neo 2121TX BSC278230931A plava tacka (rešeno)
Sory, u svakom slucaju hvala i Duji i Necu, a ako vas kojim slucajem put nanese u moj kraj, obavezno dodjem 

-
- Slične teme
- Odgovori
- Pregledano
- Zadnji post
-
-
TV NEO 2121TX PROBLEM SA BOJOM (RESENO)
napisao Goran_V » 13 Jun 2012, 10:59 » u Servisiranje CRT Televizora - 24 Odgovori
- 4774 Pregledano
-
Zadnji post napisao Kiko-SK
02 Jul 2012, 13:03
-
-
-
TV NEO 2121TX ne starta (reseno)
napisao enis.tz » 22 Jun 2012, 16:48 » u Servisiranje CRT Televizora - 2 Odgovori
- 1096 Pregledano
-
Zadnji post napisao enis.tz
23 Jun 2012, 11:43
-
-
-
NEO 2121TX Crkava MD1803DFX [odlozeno]
napisao vlatkocopa » 07 Dec 2009, 21:14 » u Servisiranje CRT Televizora - 21 Odgovori
- 3204 Pregledano
-
Zadnji post napisao vlatkocopa
09 Dec 2009, 21:50
-
-
-
TV VENUS CTV74ST Chassis 11AK3711 - Plava pozadina (Reseno)
napisao SaleSk » 20 Sep 2008, 02:07 » u Servisiranje CRT Televizora - 12 Odgovori
- 2120 Pregledano
-
Zadnji post napisao SaleSk
27 Sep 2008, 14:47
-
-
-
LG 29FS4RLX Crn ekran sa 3 crte zelena,crvena, plava*RESENO*
napisao stojkePN » 02 svi 2010, 00:28 » u Servisiranje CRT Televizora - 12 Odgovori
- 3541 Pregledano
-
Zadnji post napisao stojkePN
11 svi 2010, 00:56
-
-
-
LG WebOS TV LH590U - preovladjuje plava boja
napisao shonex » 06 Jan 2022, 14:47 » u Servisiranje CRT Televizora - 2 Odgovori
- 2068 Pregledano
-
Zadnji post napisao Korisnik_
30 Mar 2022, 10:22
-
-
- 12 Odgovori
- 2546 Pregledano
-
Zadnji post napisao krllebg
10 Nov 2007, 21:27
-
-
TV NEO TV2121TX - Potreban dump (RESENO)
napisao maksim » 19 Dec 2007, 14:26 » u Servisiranje CRT Televizora - 24 Odgovori
- 6938 Pregledano
-
Zadnji post napisao vedranc
03 Jan 2008, 15:06
-