BEKO NR21T44 E1 chassis STARTUJE I UGASI SE (odustao)
Pravila foruma
Naslov teme treba da bude u formatu: PROIZVOĐAČ, MODEL, KRATAK OPIS KVARA
Nakon rešenog kvara zatvoriti temu >> >UPUTSTVO< u suprotnom ništa ne činiti.
HOME -- SERVISERI -- DALJINSKI -- RAZNA UPUTSTVA
Naslov teme treba da bude u formatu: PROIZVOĐAČ, MODEL, KRATAK OPIS KVARA
Nakon rešenog kvara zatvoriti temu >> >UPUTSTVO< u suprotnom ništa ne činiti.
HOME -- SERVISERI -- DALJINSKI -- RAZNA UPUTSTVA
-
katicbranko
- ___

- Postovi: 215
- Pridružen: 03 Okt 2006, 22:07
- Lokacija: Sabac
BEKO NR21T44 E1 chassis STARTUJE I UGASI SE (odustao)
Model: BEKO NR21t44
sasija: E1 ili Z50.19008
Procesor: TDA9345
Tv startuje pojavi se horizontalna linija i ugasi se.Posle gasenja led dioda blinka po cetri puta u odredjenim vremenskim intervalima.U vertikali je TDA8357.Proverio sam sve napone na procesoru(8V,3V) i oni postoje.Naponi na vertikali takodje postoje.Sumnjao sam na eprom i zamenio ga ubacivsi prazan.Primetio sam da je menjan birac i razlemio linije za komunikaciju (SDA i SCL).Nema promena.
sasija: E1 ili Z50.19008
Procesor: TDA9345
Tv startuje pojavi se horizontalna linija i ugasi se.Posle gasenja led dioda blinka po cetri puta u odredjenim vremenskim intervalima.U vertikali je TDA8357.Proverio sam sve napone na procesoru(8V,3V) i oni postoje.Naponi na vertikali takodje postoje.Sumnjao sam na eprom i zamenio ga ubacivsi prazan.Primetio sam da je menjan birac i razlemio linije za komunikaciju (SDA i SCL).Nema promena.
Zadnja izmena: Majstor Duja, dana 01 svi 2011, 21:42, ukupno menjano 2 puta.
Razlog: preglednost
Razlog: preglednost
-
integralpk
- gx

- Postovi: 200
- Pridružen: 03 Feb 2011, 19:28
- Location: Srbija, Prokuplje
- Contact person: Dragan
- Specialty: tv
Re: BEKO NR21T44 sas.E1 STARTUJE I UGASI SE
Imao sam isti slučaj i kod mene je problem bio procesor. E sad kod tebe je neko već nešto pokušavao, pa vidi da ti nije nešto od štampe pokidano. Koliko dugo radi pre nego se ugasi, možeš li tada da vidiš ima li tog signala na pinu 50?
Zadnja izmena: integralpk, dana 28 Apr 2011, 22:47, ukupno menjano 1 put.
-
katicbranko
- ___

- Postovi: 215
- Pridružen: 03 Okt 2006, 22:07
- Lokacija: Sabac
Re: BEKO NR21T44 sas.E1 STARTUJE I UGASI SE
Na pinovima 21 i 22 procesora TDA9345 ja imam adekvatan testerasti signal(vertikala) stim sto povratni signal iz vertikale koji dolazi na pin 50 ne postoji.Proverio sam sve u vertikalnom stepenu i naravno menjao kolo.
- cacko85
- gx

- Postovi: 1746
- Pridružen: 03 Dec 2008, 17:51
- Location: Macedonia
- Contact person: Slavche
- Specialty: tv-multimedia
- Lokacija: Sveti Nikole
- Kontakt:
Re: BEKO NR21T44 sas.E1 STARTUJE I UGASI SE
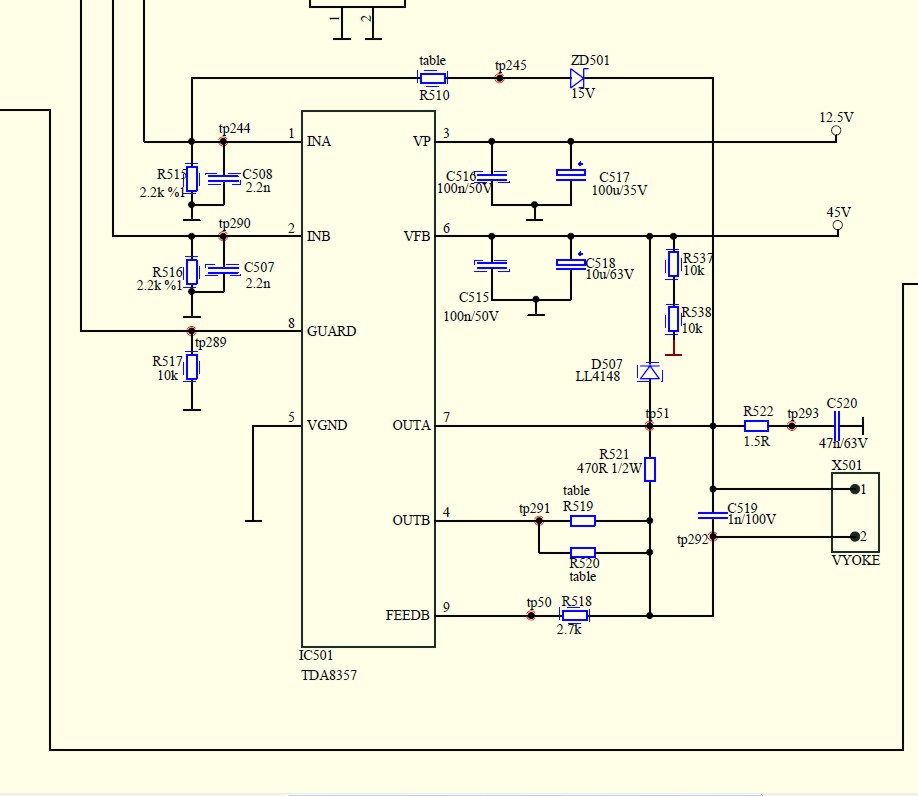
Napone na 21, 22 pin treba da su kako na slike, ako njima imash ondak trazi kvar u vertikalni izlaz TDA8357. Imash tu dve diode ZD501, D507 zameni bez merenja obavezno. I proveri par smd elementa.
www.facebook.com/slavceelectronics
-
katicbranko
- ___

- Postovi: 215
- Pridružen: 03 Okt 2006, 22:07
- Lokacija: Sabac
Re: BEKO NR21T44 sas.E1 STARTUJE I UGASI SE
Menjao sam i diode i opet bez promene.Ono sto ne znam je kako li se tv ponasa sa izvadjenim biracem zato sto je on sa procesorom spojen preko SDA i SCL?
Re: BEKO NR21T44 sas.E1 STARTUJE I UGASI SE
Skini tonsko IC i RGB i probaj dal ce onda da iskljuci moguce je da te zeza neko IC i da gasi. 
TOCE
-
katicbranko
- ___

- Postovi: 215
- Pridružen: 03 Okt 2006, 22:07
- Lokacija: Sabac
Re: BEKO NR21T44 sas.E1 STARTUJE I UGASI SE
Raskacivao sam napajanja ic-a.Odustajem!
- bogoljub
- gx

- Postovi: 138
- Pridružen: 15 Avg 2006, 14:32
- Location: Gardinovci
- Contact person: Bogoljub
Re: BEKO NR21T44 E1 chassis STARTUJE I UGASI SE (odustao)
Sličan kvar samo što led blinka tri puta.Rešen zamenom elektrolita C614 47uF 160 V.
ZAKLINJEM SE NARODU I BOGU DA CU U KAFANU ICI KAD GOD MOGU
-
- Slične teme
- Odgovori
- Pregledano
- Zadnji post
-
-
ELITE 21EF01UST Startuje pa se ugasi
napisao Japanac » 29 Feb 2016, 17:22 » u Servisiranje CRT Televizora - 9 Odgovori
- 2675 Pregledano
-
Zadnji post napisao Borce Vasilev
29 Feb 2016, 22:25
-
-
-
LOEWE ART550 Krene visoki napon i ugasi se
napisao stojkePN » 30 Dec 2009, 22:35 » u Servisiranje CRT Televizora - 18 Odgovori
- 2506 Pregledano
-
Zadnji post napisao slavats
17 Jan 2010, 22:36
-
-
-
VIVAX IMAGO TV2940 ugasi se. reseno
napisao BUBUL » 23 Dec 2011, 18:13 » u Servisiranje CRT Televizora - 14 Odgovori
- 2151 Pregledano
-
Zadnji post napisao alexa_pg
24 Dec 2011, 21:13
-
-
-
CW-29M064N skroz se ugasi (mrezni trafo se iskljuci)
napisao zar099 » 09 Jul 2016, 20:08 » u Servisiranje CRT Televizora - 13 Odgovori
- 4195 Pregledano
-
Zadnji post napisao alexa_pg
30 Avg 2016, 09:14
-
-
-
BEKO BA2998PF sasija CH20 ne startuje(Reseno)
napisao Japanac » 30 Avg 2011, 12:24 » u Servisiranje CRT Televizora - 14 Odgovori
- 3582 Pregledano
-
Zadnji post napisao NEDIM
04 Sep 2011, 23:59
-
-
-
TV TEVION MD7110VTSA Chassis TV17XL - Ne startuje (ODUSTAO)
napisao Ribery » 25 Dec 2008, 22:36 » u Servisiranje CRT Televizora - 48 Odgovori
- 5512 Pregledano
-
Zadnji post napisao Palme
28 Jan 2009, 09:49
-
-
-
Vivax TV2909 , Ne startuje..ODUSTAO
napisao milans01 » 24 Feb 2012, 08:36 » u Servisiranje CRT Televizora - 23 Odgovori
- 3307 Pregledano
-
Zadnji post napisao milans01
06 Mar 2012, 09:05
-
-
-
TV Panasonic TX32PS11D ne startuje (ODUSTAO)
napisao Ribery » 08 Jul 2013, 11:35 » u Servisiranje CRT Televizora - 8 Odgovori
- 1368 Pregledano
-
Zadnji post napisao Ribery
08 Jul 2013, 21:56
-
