Blaupunkt IS70-135 Digital - CUC1824 HiS se pregreje
Pravila foruma
Naslov teme treba da bude u formatu: PROIZVOĐAČ, MODEL, KRATAK OPIS KVARA
Nakon rešenog kvara zatvoriti temu >> >UPUTSTVO< u suprotnom ništa ne činiti.
HOME -- SERVISERI -- DALJINSKI -- RAZNA UPUTSTVA
Naslov teme treba da bude u formatu: PROIZVOĐAČ, MODEL, KRATAK OPIS KVARA
Nakon rešenog kvara zatvoriti temu >> >UPUTSTVO< u suprotnom ništa ne činiti.
HOME -- SERVISERI -- DALJINSKI -- RAZNA UPUTSTVA
Blaupunkt IS70-135 Digital - CUC1824 HiS se pregreje
CRT TV
PROIZVOĐAČ: Blaupunkt
MODEL: IS70135
EKRAN: A66EAK71x44
CHASSIS: CUC1824
posle popravke naponskog dela, napon za HiS ( +A ) se lepo moze regulisati. sad stoji na 141V
Tv radi, ali posle oko 20 min HiS tranzistor (2SC4542) se tolko pregreje da crkava. na prvi pogled sve u redu, sirina, visina slike uredu, jedino H linearitet (vidi se i na slici) malo ne stima, i vertikalne linije nisu sasvim ravne.
ima li neko ideju sta moze da bude
hvala i poz.
PROIZVOĐAČ: Blaupunkt
MODEL: IS70135
EKRAN: A66EAK71x44
CHASSIS: CUC1824
posle popravke naponskog dela, napon za HiS ( +A ) se lepo moze regulisati. sad stoji na 141V
Tv radi, ali posle oko 20 min HiS tranzistor (2SC4542) se tolko pregreje da crkava. na prvi pogled sve u redu, sirina, visina slike uredu, jedino H linearitet (vidi se i na slici) malo ne stima, i vertikalne linije nisu sasvim ravne.
ima li neko ideju sta moze da bude
hvala i poz.
- alexa_pg
- Site Admin
- Postovi: 6029
- Pridružen: 22 Avg 2006, 08:10
- Location: Podgorica
- Specialty: tv-multimedia
Re: Blaupunkt IS70-135 Digital - CUC1824 HiS se pregreje
Losa pobuda pa bih kvar trazio tu. Krenuo bih od elektrolita.
- Prilog
-
- HIS.PNG (22.5 KiB) Pregledano 1419 puta.
"I ja volim ljude ali ih sve manje podnosim"
Re: Blaupunkt IS70-135 Digital - CUC1824 HiS se pregreje
Alexa hvala na odgovoru!alexa_pg je napisao:Losa pobuda pa bih kvar trazio tu. Krenuo bih od elektrolita.
zamenio sam elektrolite. sve ostalo izmereno i OK.
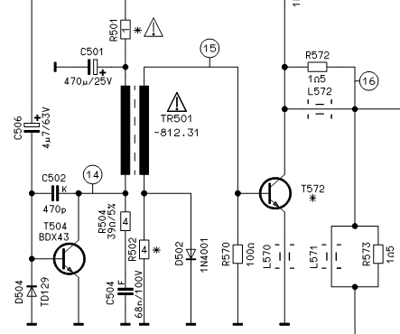
Vertikalne linije su se lepo ispravile, nisu vise cipkaste, slika cista, dimenzije OK, ali HiS tranzistor T572 (2SC4542) posle 10 min. je 90 °C i jos raste (dalje nisam cekao)
oscilogram da bazi T572 a ovo je "original" is servisne dokumentacije ja tu ne vidim razliku, a i strpljenje gubim polako

svaki tip za pronalazenje greske bi dorodosao :)
hvala i poz.
- Majstor Duja
- Neaktivan
- Postovi: 3136
- Pridružen: 23 Avg 2006, 17:29
- Location: Novi Sad - centar
- Warranty service: http://www.elektrocentar.com
- Contact person: Goran Duic
- Specialty: tv-multimedia
Re: Blaupunkt IS70-135 Digital - CUC1824 HiS se pregreje
1. proveri pobudni trafo, da li je Vp Vpp od 20V na bazi T572 ili je napon manji? Napon bi trebao biti u granicama od 5-15Vpp
2. da li uvek menjas org tranzistor sa 2SC4542? Moguce je da je losa serija?
3. koliko struje vuce primar trafoa u radu? Ako je vise od 500mA, zviznuo je primar ...
4. da li su merio booster i filterske blokove oko horizontale?
...i tako dalje...
Mi ne vidimo ono sto ti vidis a nisi napisao skoro nista...
2. da li uvek menjas org tranzistor sa 2SC4542? Moguce je da je losa serija?
3. koliko struje vuce primar trafoa u radu? Ako je vise od 500mA, zviznuo je primar ...
4. da li su merio booster i filterske blokove oko horizontale?
...i tako dalje...
Mi ne vidimo ono sto ti vidis a nisi napisao skoro nista...
Rule #1 "Always stand for what you believe, even if it means standing alone."
Re: Blaupunkt IS70-135 Digital - CUC1824 HiS se pregreje
D502..1N4001 i c504...68nF zamijeniti,mjerenje zaboravi, pozz
Farad F, ne f.
Farad F, ne f.
Re: Blaupunkt IS70-135 Digital - CUC1824 HiS se pregreje
hvala majstor dujo.odgovori na pitanja:Majstor Duja je napisao:1. proveri pobudni trafo, da li je Vp Vpp od 20V na bazi T572 ili je napon manji? Napon bi trebao biti u granicama od 5-15Vpp
2. da li uvek menjas org tranzistor sa 2SC4542? Moguce je da je losa serija?
3. koliko struje vuce primar trafoa u radu? Ako je vise od 500mA, zviznuo je primar ...
4. da li su merio booster i filterske blokove oko horizontale?
...i tako dalje...
Mi ne vidimo ono sto ti vidis a nisi napisao skoro nista...
1. Vpp na bazi T572 na slici ispod
2. kupio sam od drugog nabavljaca tranzistore (drugi je i proizvidac), ali ne menja se nista
3. struje sam obelezio na slici
4. boosteri i filteri menjani
uglavnom sve sam zamenio sto sam tu procitao, pa i dlje se pregreva T572, a i H linearitet nije bas na mestu, slika sa desne strane jos uvek malo skupljena, kao u prvom postu.
tu na crtezu sam obelezio induktivitet za H. lin, on mi se nesto ne svida. merio sam 6,6 uH i ESR 0,06 ohma. da li je to uredu??
hvala u napred na odgovoru (ili daljem pitanjima) , nazalost moram taj TV popraviti, puno mi je vec odneo love

poz.
Re: Blaupunkt IS70-135 Digital - CUC1824 HiS se pregreje
promenio sam (2x) , nazalost bez promene. cak i taj BDX43 pa nistanusret je napisao:D502..1N4001 i c504...68nf zamijeniti,mjerenje zaboravi, pozz

- Majstor Duja
- Neaktivan
- Postovi: 3136
- Pridružen: 23 Avg 2006, 17:29
- Location: Novi Sad - centar
- Warranty service: http://www.elektrocentar.com
- Contact person: Goran Duic
- Specialty: tv-multimedia
Re: Blaupunkt IS70-135 Digital - CUC1824 HiS se pregreje
Sve sto si napisao sto se tice napona i struje na B+ je u granicama normale. Jedino sto ti ostaje je da proveris otklonsku kao i taj induktivitet od 6.6uH a njegova vrednost se uglavnom nalazi u posebnoj tablici u zavisnosti od ugradjenog ekrana tj. otklonske, proveri induktivitet neke slicne otklonske od 50Hz jer je ind. od 100Hz duplo manji...sumnjivi mogu biti i blokovi u horizontali.
Horizontalni izlazni tranzistor se pregreva i kad se pojavi jednosmerna komponenta u signalu na bazi. Da li si siguran da je pobudni trafo baze 100% ispravan jer je tih 20Vpp previse, taj H-out tranzistor se otvara na 0,7Veff ili 5Vpp.
Na kraju ostaje da je sam primar VN trafoa neispravan a to mozes ispitati ugradnjom bilo kog drugog VN trafoa i spajanjem ABL, C i B+ pinova, i montiranjem VN kape na ekran, naravno.
Nisi napisao koliki su naponi na sekundaru VN trafoa, mislim na +200V za rgb itd...
Horizontalni izlazni tranzistor se pregreva i kad se pojavi jednosmerna komponenta u signalu na bazi. Da li si siguran da je pobudni trafo baze 100% ispravan jer je tih 20Vpp previse, taj H-out tranzistor se otvara na 0,7Veff ili 5Vpp.
Na kraju ostaje da je sam primar VN trafoa neispravan a to mozes ispitati ugradnjom bilo kog drugog VN trafoa i spajanjem ABL, C i B+ pinova, i montiranjem VN kape na ekran, naravno.
Nisi napisao koliki su naponi na sekundaru VN trafoa, mislim na +200V za rgb itd...
Rule #1 "Always stand for what you believe, even if it means standing alone."
-
- Slične teme
- Odgovori
- Pregledano
- Zadnji post
-
- 7 Odgovori
- 2621 Pregledano
-
Zadnji post napisao gsarkovic
07 Mar 2008, 12:30
-
-
TV PHILIPS 21PT1542 Chassis L61AA - Ne radi HIS (RESENO)
napisao zozontv1 » 19 Avg 2008, 07:00 » u Servisiranje CRT Televizora - 19 Odgovori
- 6147 Pregledano
-
Zadnji post napisao kele
03 Mar 2014, 21:29
-
-
-
TV NEO 1442TX - Ne startuje HIS (RESENO)
napisao sky_hawk » 30 Okt 2008, 19:05 » u Servisiranje CRT Televizora - 11 Odgovori
- 2261 Pregledano
-
Zadnji post napisao sky_hawk
31 Okt 2008, 16:44
-
-
-
TV GORENJE TVF29S15 Chassis 11AK37S - Ne starta HIS (REŠENO)
napisao cromax » 02 Nov 2008, 13:58 » u Servisiranje CRT Televizora - 6 Odgovori
- 2643 Pregledano
-
Zadnji post napisao Stolle
14 Nov 2008, 15:45
-
-
-
TV SAMSUNG WS32Z308T Chassis S63B - HIS
napisao lnicks » 27 svi 2009, 21:53 » u Servisiranje CRT Televizora - 10 Odgovori
- 2976 Pregledano
-
Zadnji post napisao krllebg
07 Jun 2009, 00:33
-
-
-
TV SAMSUNG WS32Z308T Chassis S63B - HIS (RESENO)
napisao viktel » 11 Jun 2009, 10:29 » u Servisiranje CRT Televizora - 7 Odgovori
- 1786 Pregledano
-
Zadnji post napisao viktel
11 Jun 2009, 12:46
-
-
-
SONY KV29FX30B FE2 PROBLEM HIS BU2515DX(odustao)
napisao milenko016 » 11 Avg 2009, 23:11 » u Servisiranje CRT Televizora - 21 Odgovori
- 2194 Pregledano
-
Zadnji post napisao verica
21 Avg 2009, 01:18
-
-
-
Samsung CB5079t - HIS ne starta [REŠENO]
napisao svetrenjacas » 30 Apr 2010, 13:53 » u Servisiranje CRT Televizora - 2 Odgovori
- 1017 Pregledano
-
Zadnji post napisao Stolle
08 svi 2010, 16:48
-