Firma:ROADSTAR
Model:CTV3311xktn
PCB: Beko 7.SZ190-17
FBT: 1372.0047
VN trz: BU508DF
SMPS: 2SK2545 + 44608
MF: TDA8844-2Y
Tuner: ENV57D44G3 made in Slovakia
Kineskop: A80QCF340X12 LG
Vertikala:TDA8351
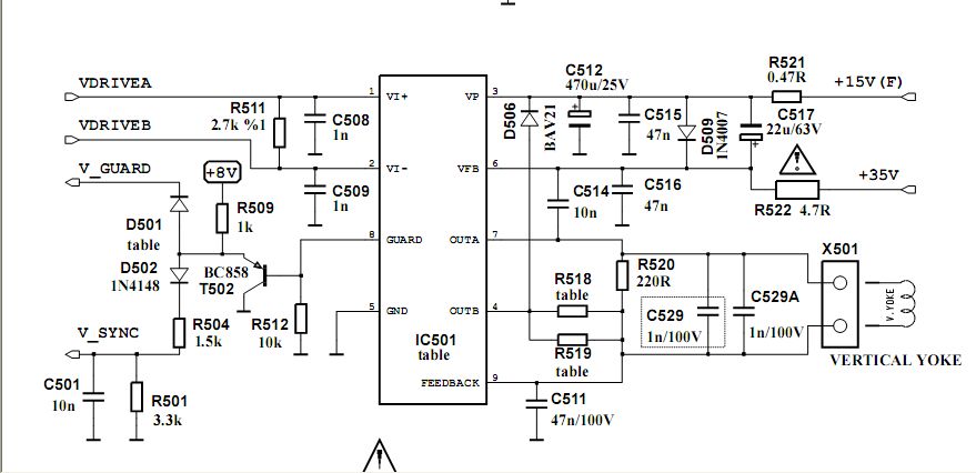
Tv došao sa defektnim IC501 TDA8351 u vertikali. Zamjenjen on i zaštitni otpor u napajanju R521 stavljen 0,47 ohma.Slika proradila ali u gornjem dijelu ima pet centimetra povratne bijele linije.Zamjenjen elko C521-470uF-35 volti-drugih elektrolita ni nema,prekontrolirane obe diode kraj vertikale D506 i D509 -obe dobre.Napon na vertikali TDA8351 iznosi 15 volti a to mi se učinilo malo. Kontrolom podataka za IC našao sam da je to u redu jer piše da je minimalni napon na kome radi 9 volti a maksimalni 25 volti.Gdje su našli ovaj čip za ekran od 80 dijagonale ?
Ostala mi greška sa tim povratnim linijama u gornjem dijelu slike. Ima li ko predlog ili još bolje šemu vertikale.
TV ROADSTAR CTV3311XKTN Chassis Beko 141 - Vertikal (REŠENO)
Pravila foruma
Naslov teme treba da bude u formatu: PROIZVOĐAČ, MODEL, KRATAK OPIS KVARA
Nakon rešenog kvara zatvoriti temu >> >UPUTSTVO< u suprotnom ništa ne činiti.
HOME -- SERVISERI -- DALJINSKI -- RAZNA UPUTSTVA
Naslov teme treba da bude u formatu: PROIZVOĐAČ, MODEL, KRATAK OPIS KVARA
Nakon rešenog kvara zatvoriti temu >> >UPUTSTVO< u suprotnom ništa ne činiti.
HOME -- SERVISERI -- DALJINSKI -- RAZNA UPUTSTVA
- Sapun
- _
- Postovi: 130
- Pridružen: 31 Avg 2008, 20:34
- Location: Zadar
- Warranty service: GORENJE
- Contact person: Petar Sapun
- Phone number: 023 314 073
- Specialty: tv-multimedia
TV ROADSTAR CTV3311XKTN Chassis Beko 141 - Vertikal (REŠENO)
Zadnja izmena: Sapun, dana 23 Sep 2008, 19:57, ukupno menjano 1 put.
Uvjek je jeftinije posao obaviti prvi put.
- dzafer
- gx
- Postovi: 2522
- Pridružen: 21 Sep 2006, 13:13
- Location: BIH SARAJEVO-ILIDŽA
- Specialty: tv-multimedia
Re: ROADSTAR CTV3311XKTN problem vertikala
to je Chassis 14.1
imas ti tu jos jedan napon koji napaja to ic +35v evo sema pa pregledaj tu imas i elko 22mf
kao prvo provjeri to ,a moze biti da ti i ic pravi probleme
imas ti tu jos jedan napon koji napaja to ic +35v evo sema pa pregledaj tu imas i elko 22mf
kao prvo provjeri to ,a moze biti da ti i ic pravi probleme
džale
Bez alata nema zanata, a bez znanja ni najbolji alat neće pomoći.
Bez alata nema zanata, a bez znanja ni najbolji alat neće pomoći.
- Sapun
- _
- Postovi: 130
- Pridružen: 31 Avg 2008, 20:34
- Location: Zadar
- Warranty service: GORENJE
- Contact person: Petar Sapun
- Phone number: 023 314 073
- Specialty: tv-multimedia
Re: ROADSTAR CTV3311XKTN problem vertikala
To je to. Sad na šemi vidim da mi fali napon +35 volti- neispravan R522 od 4.7 ohma.
Tako je to kod Beka. Sa lijeve strane šasije vertikala TDA8351 i jedan jedini elko. A kod trafa dva zaštitna otpora i dvije diode. Prvi otpor R521 0.47 ohma sam odmah pronašao ali ovaj drugi bez šeme teško da bih našao.Čudi me da tv radi bez tog napona 35 volti.Slika je po visini normalna samo ima u gornjem dijelu bijele povratne crte.
Hvala na šemi.
Tako je to kod Beka. Sa lijeve strane šasije vertikala TDA8351 i jedan jedini elko. A kod trafa dva zaštitna otpora i dvije diode. Prvi otpor R521 0.47 ohma sam odmah pronašao ali ovaj drugi bez šeme teško da bih našao.Čudi me da tv radi bez tog napona 35 volti.Slika je po visini normalna samo ima u gornjem dijelu bijele povratne crte.
Hvala na šemi.
Uvjek je jeftinije posao obaviti prvi put.
-
- Slične teme
- Odgovori
- Pregledano
- Zadnji post
-
-
ROADSTAR CTV2003XT nema VN, Stby OK (REŠENO)
napisao BIKICA » 11 svi 2010, 21:49 » u Servisiranje CRT Televizora - 21 Odgovori
- 3553 Pregledano
-
Zadnji post napisao cacko85
20 svi 2010, 21:01
-
-
-
ROADSTAR CTV-2834TS/S POTREBNA ŠEMA RIJEŠENO
napisao vehidc » 03 Avg 2011, 17:37 » u Servisiranje CRT Televizora - 6 Odgovori
- 1189 Pregledano
-
Zadnji post napisao vehidc
05 Avg 2011, 10:58
-
-
-
TV BEKO NR20TD1 Chassis 111 (11.1) - Potrebna chassis
napisao sveta » 06 Dec 2007, 23:41 » u Servisiranje CRT Televizora - 16 Odgovori
- 4733 Pregledano
-
Zadnji post napisao milan
08 Feb 2008, 00:32
-
-
-
TV BEKO Chassis 126 - Problem hor. osc. (REŠENO)
napisao nec » 01 Nov 2007, 17:54 » u Servisiranje CRT Televizora - 31 Odgovori
- 4996 Pregledano
-
Zadnji post napisao filka
03 Nov 2007, 22:10
-
-
-
TV ISKRA Beko Chassis 58G19001 - Problem mreža (REŠENO)
napisao Srečko » 09 Dec 2007, 13:05 » u Servisiranje CRT Televizora - 11 Odgovori
- 2156 Pregledano
-
Zadnji post napisao chellawy
16 Dec 2007, 18:45
-
-
-
TV BEKO Chassis 103 (10.3) - Vertikala (RESENO)
napisao mancic » 08 Jan 2008, 17:46 » u Servisiranje CRT Televizora - 21 Odgovori
- 4170 Pregledano
-
Zadnji post napisao nesaelektronik
14 Jan 2008, 13:17
-
-
-
TV GRUNDIG STF72-2010/8 Chassis BEKO 222 - Boje (REŠENO)
napisao fatk » 09 Nov 2008, 13:06 » u Servisiranje CRT Televizora - 14 Odgovori
- 2575 Pregledano
-
Zadnji post napisao vlatkocopa
12 Nov 2008, 21:40
-
-
-
TV BEKO NR14B9T46 Chassis 126 (12.6) - Vertikala (RESENO)
napisao enis.tz » 04 Jan 2009, 14:00 » u Servisiranje CRT Televizora - 21 Odgovori
- 4180 Pregledano
-
Zadnji post napisao Stolle
19 Jan 2009, 22:02
-