TV QUART QTV7222 Chassis 5N11 - EW i Zumirana slika (RESENO)
Pravila foruma
Naslov teme treba da bude u formatu: PROIZVOĐAČ, MODEL, KRATAK OPIS KVARA
Nakon rešenog kvara zatvoriti temu >> >UPUTSTVO< u suprotnom ništa ne činiti.
HOME -- SERVISERI -- DALJINSKI -- RAZNA UPUTSTVA
Naslov teme treba da bude u formatu: PROIZVOĐAČ, MODEL, KRATAK OPIS KVARA
Nakon rešenog kvara zatvoriti temu >> >UPUTSTVO< u suprotnom ništa ne činiti.
HOME -- SERVISERI -- DALJINSKI -- RAZNA UPUTSTVA
- SaleSk
- ___

- Postovi: 656
- Pridružen: 04 Nov 2006, 21:08
- Location: Skopje
- Warranty service: Siemens, Konica Minolta, Kodak, B Braun, Dade Behring, Johnson & Johnson, Drew, TerumoBCT
- Kontakt:
TV QUART QTV7222 Chassis 5N11 - EW i Zumirana slika (RESENO)
FIRMA: QUART
MODEL: QTV7222
CHASSIS(oznaka šasije): 5N11
PCB(oznake na štampanoj ploči): 5800-A5N110-02
MCU(procesor): Samsung S3P8894XZZ
EEPROM: 24C04
VERTIKALA: TA8427
AUDIO:
VIDEO:
SMPS (mreža): STRF 6456
FBT (vn trafo): JF0101-0166
TUNER:
KVAR: EW i zumirana slika
OPIS KVARA: Problem je sto je slika jastucasto izoblicena , i sto je kao zumirana....TV je bio popravljan i pre toga za defekt EW, i radio je neko vreme...Defekt se opet ponavlja, ali sada ima i sliku kao da je zumirana....
Promenjeni elektroliti u mreznom stepenu, primar i sekundar, provereno po hisu, promenjeni i tamo elkici....
EW sredjen sa promenom elkica C329, koj je bio poduvan...Prethodno menjan i umesto originalni 10mikro 160 V ubacen 10 mikro 350 volti jer je musterija rekao da se brzo poduvao i da se defekt ponavljao....
Ja promenio Elkic, ali problem je u tome sto je taj elko greje...i to poprilicno...napon na njemu je 26 V....
Po semi je polaritet Ok, ali kapacitet mu je 4,7mikro sto mislim da nije neki problem...promenjeni i blokovi u njegovu blizinu....
Znaci EW korekcija OK, ali i dalje ostaje problem sto je slika kao zumirana, i sto ovaj ELKO greje...
Pretpostavljam a i sumnjam na TA8859 (nemam ga trenutno), kao i na dva tranzistora q302 i q305 koji su navedeni u manuelu za servisiranje kao moguci problemi...
ali opet me buni ono sto se desava sa elkosom...ne bi trebalo da greje sem ako ga nesto ne muci....
Misljenje, sugestije, pitanja???
Eventualno neko da imao ovakav kvar ranije...
Hvala
MODEL: QTV7222
CHASSIS(oznaka šasije): 5N11
PCB(oznake na štampanoj ploči): 5800-A5N110-02
MCU(procesor): Samsung S3P8894XZZ
EEPROM: 24C04
VERTIKALA: TA8427
AUDIO:
VIDEO:
SMPS (mreža): STRF 6456
FBT (vn trafo): JF0101-0166
TUNER:
KVAR: EW i zumirana slika
OPIS KVARA: Problem je sto je slika jastucasto izoblicena , i sto je kao zumirana....TV je bio popravljan i pre toga za defekt EW, i radio je neko vreme...Defekt se opet ponavlja, ali sada ima i sliku kao da je zumirana....
Promenjeni elektroliti u mreznom stepenu, primar i sekundar, provereno po hisu, promenjeni i tamo elkici....
EW sredjen sa promenom elkica C329, koj je bio poduvan...Prethodno menjan i umesto originalni 10mikro 160 V ubacen 10 mikro 350 volti jer je musterija rekao da se brzo poduvao i da se defekt ponavljao....
Ja promenio Elkic, ali problem je u tome sto je taj elko greje...i to poprilicno...napon na njemu je 26 V....
Po semi je polaritet Ok, ali kapacitet mu je 4,7mikro sto mislim da nije neki problem...promenjeni i blokovi u njegovu blizinu....
Znaci EW korekcija OK, ali i dalje ostaje problem sto je slika kao zumirana, i sto ovaj ELKO greje...
Pretpostavljam a i sumnjam na TA8859 (nemam ga trenutno), kao i na dva tranzistora q302 i q305 koji su navedeni u manuelu za servisiranje kao moguci problemi...
ali opet me buni ono sto se desava sa elkosom...ne bi trebalo da greje sem ako ga nesto ne muci....
Misljenje, sugestije, pitanja???
Eventualno neko da imao ovakav kvar ranije...
Hvala
Zadnja izmena: SaleSk, dana 14 Feb 2009, 20:27, ukupno menjano 1 put.
Dusevni bolesnik nikada ne napada bez razloga. U tome se razlikuje od normalnih ljudi.
- nec
- Site Admin

- Postovi: 4849
- Pridružen: 17 Okt 2007, 22:15
- Location: Makedonija, Strumica
- Phone number: 0038978425778
- Specialty: tv-multimedia
- Kontakt:
Re: TV QUART QTV7222 - EW i Zumirana slika
probaj zameniti D307 i D308 (nemoj ih meriti)
Kad zamenimo ideje svi imamo duplo vise ideja
- alexa_pg
- Site Admin

- Postovi: 6036
- Pridružen: 22 Avg 2006, 08:10
- Location: Podgorica
- Specialty: tv-multimedia
Re: TV QUART QTV7222 - EW i Zumirana slika
Takodje mislim da se ovaj C grije zbog losih dioda D307 i D308 ili eventualno zbog loseg kalema L302 (delimicno u kratkom spoju). Probao bih ovdje da stavim obican C 2.2uF ili slican
"I ja volim ljude ali ih sve manje podnosim"
- miodrag popovic
- gx

- Postovi: 3300
- Pridružen: 08 Nov 2006, 21:08
- Location: Srbija
- Phone number: 00381638773821
- Specialty: tv
- Lokacija: Pančevo Braće Jovanović 56
Re: TV QUART QTV7222 - EW i Zumirana slika
probaj staviti bipolarni kondenzator 4,7mikro 50V
Ko izgubi dobitak, taj dobija gubitak
- SaleSk
- ___

- Postovi: 656
- Pridružen: 04 Nov 2006, 21:08
- Location: Skopje
- Warranty service: Siemens, Konica Minolta, Kodak, B Braun, Dade Behring, Johnson & Johnson, Drew, TerumoBCT
- Kontakt:
Re: TV QUART QTV7222 - EW i Zumirana slika
Znaci promenio sam i trandze, C1815, A1015 i D1499, naravno i pored toga sto su bili OK...Posto mi je vec kasno sutra nastavljam rad....
Sutra nastavljam rad....TV radi ali se slika kao zumirana po 5 cm gore i dole i po 2 cm sa strane levo desno i elko se polako ali sigurno zagreva...
Dosao sam i ja na ideju da stavim 4,7 mikro 50V, ali mi je bilo malo sumnjivo...
IC ne bi trebalo da bude jer je slika "normalna"....Ali djavo ko ce ga znati...Nemam ga trenutno da bi ga promenio...
Promenicu i diode obe dve naravno...
Sutra nastavljam rad....TV radi ali se slika kao zumirana po 5 cm gore i dole i po 2 cm sa strane levo desno i elko se polako ali sigurno zagreva...
Dosao sam i ja na ideju da stavim 4,7 mikro 50V, ali mi je bilo malo sumnjivo...
IC ne bi trebalo da bude jer je slika "normalna"....Ali djavo ko ce ga znati...Nemam ga trenutno da bi ga promenio...
Promenicu i diode obe dve naravno...
Dusevni bolesnik nikada ne napada bez razloga. U tome se razlikuje od normalnih ljudi.
- rubin_miki
- Preminuo
- Postovi: 3382
- Pridružen: 13 Avg 2006, 00:22
- Location: Prilep Makedonija
- Specialty: tv-multimedia
- Kontakt:
Re: TV QUART QTV7222 - EW i Zumirana slika
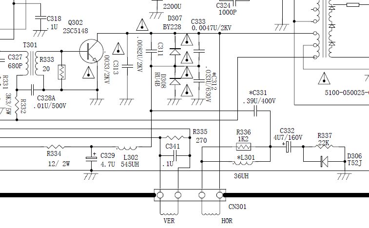
ajd ubaci deo sheme da ne lutam trazeci da je vidimo? tamo gde je elko..
ce da izadjem na televizor,a????
http://www.macedonium.org/makedonija.swf
http://www.macedonium.org/makedonija.swf
- Stolle
- Preminuo
- Postovi: 19098
- Pridružen: 12 Avg 2006, 23:35
- Location: Srbija
- Specialty: tv-multimedia
- Lokacija: Dimitrovgrad
Re: TV QUART QTV7222 - EW i Zumirana slika
Kao što je već rečeno,L302 i blok umesto elektrolita.Proveri i C312,C311 i C333.
"29 poslednjih dana u mesecu je najteže"
- cacko85
- gx

- Postovi: 1746
- Pridružen: 03 Dec 2008, 17:51
- Location: Macedonia
- Contact person: Slavche
- Specialty: tv-multimedia
- Lokacija: Sveti Nikole
- Kontakt:
Re: TV QUART QTV7222 - EW i Zumirana slika
C329 najverojatnie je jace strujni elko t.e. podrzava podrzava jace struje kroz njega.
Pred neki dan imao sam jednu kineskog chassiju ne mi teknuje koja, isto u ovi OW delu imao jedan veliki elko kada da vidim on 4,7 ili tako nesta a je bio dosta veliki i bez da vidim bi pomislio da je neki visoko naponski kon...
Ti kazes a ti je slika zumirana ne jastucesta.
IC 302 TA8859AP je IC koi radi na I2C bus t.e. moguce da ti je slika stvarno da je zumirana da je neki programski kvar
jeli ako imas ispravan DUMP probaj tome ali napavi backup na original.

Pred neki dan imao sam jednu kineskog chassiju ne mi teknuje koja, isto u ovi OW delu imao jedan veliki elko kada da vidim on 4,7 ili tako nesta a je bio dosta veliki i bez da vidim bi pomislio da je neki visoko naponski kon...
Ti kazes a ti je slika zumirana ne jastucesta.
IC 302 TA8859AP je IC koi radi na I2C bus t.e. moguce da ti je slika stvarno da je zumirana da je neki programski kvar
jeli ako imas ispravan DUMP probaj tome ali napavi backup na original.
www.facebook.com/slavceelectronics
- spagagz
- gx

- Postovi: 1526
- Pridružen: 29 Dec 2008, 21:47
- Location: Gorazde BiH
- Contact person: Nedeljko
- Specialty: tv-multimedia
Re: TV QUART QTV7222 - EW i Zumirana slika
D306,C332,C331,D307,D308,L301,sve ovo moze da utice na sirinu slike i grijanje elka.
- rubin_miki
- Preminuo
- Postovi: 3382
- Pridružen: 13 Avg 2006, 00:22
- Location: Prilep Makedonija
- Specialty: tv-multimedia
- Kontakt:
Re: TV QUART QTV7222 - EW i Zumirana slika
moje misljenje je da se C329 greje zbog: D307, D308, C333, C331 i kalema L302..nema sta drugo.....
ce da izadjem na televizor,a????
http://www.macedonium.org/makedonija.swf
http://www.macedonium.org/makedonija.swf
- spagagz
- gx

- Postovi: 1526
- Pridružen: 29 Dec 2008, 21:47
- Location: Gorazde BiH
- Contact person: Nedeljko
- Specialty: tv-multimedia
Re: TV QUART QTV7222 - EW i Zumirana slika
Jedne prilike sam experimentisao sa OW na schneideru cini mi se,pa stavio briknu umjesto zavojnice.OW ne reaguje grije se otpor i IC a elko nista.Vise puta sam imao zavojnicu u slusu 100%,ali nije dolazilo do grijanja elkosa.Mislim da u naponu ima naizmjenicne konponente ili je visok peak.To je ipak samo elko u filtraciji,zato mislim da ta zavojnica nebi trebala praviti ovaj problem,ali to je ipak samo moje misljenje.
- ljube
- _

- Postovi: 132
- Pridružen: 05 Dec 2008, 20:59
- Location: Macedonia
- Contact person: Ljupco
- Specialty: tv-multimedia
Re: TV QUART QTV7222 - EW i Zumirana slika
takav problem sam imao kod TV VIVAX sasija PH02 i promenio sam C 446 koji ima istu funkciju kao i C 329 na sasiji 5N11.tamo je kondenzator C 446 6.8mF po semi obican elektrolit ,a na sasiji je stavljen bipolarni elektrolit 10mF/50V,tako da i ovde taj elektrolit C329 bi trebalo da bude bipolarni 6.8 ili 10 mF/ 50 ili vise volti jer on je normalno da greje vise od drugih elkosa
- SaleSk
- ___

- Postovi: 656
- Pridružen: 04 Nov 2006, 21:08
- Location: Skopje
- Warranty service: Siemens, Konica Minolta, Kodak, B Braun, Dade Behring, Johnson & Johnson, Drew, TerumoBCT
- Kontakt:
Re: TV QUART QTV7222 - EW i Zumirana slika
E ovako...Promenio sam D307 koja je u TV-u BY228, i D308 koja je RU4 ne secam se slova 800V...Na semi su obe diode identicne...E ja sam ne gledajuci skinuo obe i stavio iste diode...kad ono currrr :))) R334 od 12 oma ode u BM :)))...Lepo pogledam da vidim sta sam uradio jer je pola sata pre ponoci, kad ono vidim sta sam zabrljao...Lepo umesto onu RU4 suavim RGP30 i novu BY228...Ista stvar...Sto znaci da diode nisu uzrok...Kalem nemam da probam, tako da on ostaje da je isti....Lepo ubacim BP 3.3 50V ko sto je rekao g-din Miodrag i eto ti cvrc....Elko se vise ne greje.....Radio 10 minuta i hladan ko spricer...Tako da mislim da sam taj deo resio.,...Odnosno nema vise jastucastog izoblicenja...Razlog za to je bio C329 koj po semi je 4,7 mikro ali se greje i za nekoliko dana ode u nepovrat...
E druga stvar jos uvek ostaje...Nemam originalni damp, ako neko ima bio bi mu zahvalan, neka me kontaktira na pp ili neka postavi ovde, jer nemam originalni daljinski da se malo zezam, i neznam dali je i kako je nastao kvar sa malo zumnutom slikom...To cu da sredim ali dali je to to pravo resenje ili je uzrok nesto drugo....
Sto se napona tice oni su OK...140V, 5V, 12V itd....
Znaci ako neko ima proveren damp da postavi da probam Ok, u surotnom sledi "jedna stvar koja se radi" ale :)))

edit:
a pazi majkumu, ja sad tek pogledao shemu koju stole postavio i ovu koju ja imam...uocite razliku...c c c c c
Koja bezobrastina :)))
E druga stvar jos uvek ostaje...Nemam originalni damp, ako neko ima bio bi mu zahvalan, neka me kontaktira na pp ili neka postavi ovde, jer nemam originalni daljinski da se malo zezam, i neznam dali je i kako je nastao kvar sa malo zumnutom slikom...To cu da sredim ali dali je to to pravo resenje ili je uzrok nesto drugo....
Sto se c333 i c331 tice njih sam promenio odma posle elkica :) cisto kao rutina....'emga i ja sam na to pomislio ali neda se da zavrsis posao za 15 minuta :)))rubin_miki je napisao:moje misljenje je da se C329 greje zbog: D307, D308, C333, C331 i kalema L302..nema sta drugo.....
Sto se napona tice oni su OK...140V, 5V, 12V itd....
Znaci ako neko ima proveren damp da postavi da probam Ok, u surotnom sledi "jedna stvar koja se radi" ale :)))
edit:
a pazi majkumu, ja sad tek pogledao shemu koju stole postavio i ovu koju ja imam...uocite razliku...c c c c c
Koja bezobrastina :)))
Dusevni bolesnik nikada ne napada bez razloga. U tome se razlikuje od normalnih ljudi.
- krllebg
- ___

- Postovi: 1719
- Pridružen: 27 Avg 2006, 19:45
- Location: Beograd
- Warranty service: DeGermany
- Specialty: tv
- Lokacija: Beograd
- Kontakt:
Re: TV QUART QTV7222 - EW i Zumirana slika
nevolim kad neko mistificira,reci sta si "pronasao".a i u ove sitne sate bas nisam mnogo raspolozem za mozganje .. deder ...da cujemo !
... Here lies a man whom is little known !!!
Re: TV QUART QTV7222 - EW i Zumirana slika
Kolege,
Stavite blok-kondenzator od 0,68 µF, pa naviše (napon nije kritičan, recimo 100V) i trajno rešite ovaj
problem. Ako se desi da vam je kapacitet mali, slike zna da bude ''nareckana'' iako je E-W korektan....
Stavite blok-kondenzator od 0,68 µF, pa naviše (napon nije kritičan, recimo 100V) i trajno rešite ovaj
problem. Ako se desi da vam je kapacitet mali, slike zna da bude ''nareckana'' iako je E-W korektan....
- SaleSk
- ___

- Postovi: 656
- Pridružen: 04 Nov 2006, 21:08
- Location: Skopje
- Warranty service: Siemens, Konica Minolta, Kodak, B Braun, Dade Behring, Johnson & Johnson, Drew, TerumoBCT
- Kontakt:
Re: TV QUART QTV7222 - EW i Zumirana slika
Nije mistificiranje...kada se procitaju postovi zna se o cemu smo pricali i netreba da se mozga, vec samo da se pogleda. razlika..rec je od D307 i D308...krllebg je napisao:nevolim kad neko mistificira,reci sta si "pronasao".a i u ove sitne sate bas nisam mnogo raspolozem za mozganje .. deder ...da cujemo !
Dusevni bolesnik nikada ne napada bez razloga. U tome se razlikuje od normalnih ljudi.
- Stolle
- Preminuo
- Postovi: 19098
- Pridružen: 12 Avg 2006, 23:35
- Location: Srbija
- Specialty: tv-multimedia
- Lokacija: Dimitrovgrad
Re: TV QUART QTV7222 - EW i Zumirana slika
Najveći uzrok,pored lošeg rešenja i L302 , tu bi mogao da bude C312 0.033µF,ako on smanji kapacitet ili je u prekidu,onda bi trebalo da se dešava to što se dešava.Najsigurnije je staviti blok kondenzator.
Evo kakve su BYT52J:
Evo kakve su BYT52J:
"29 poslednjih dana u mesecu je najteže"
- SaleSk
- ___

- Postovi: 656
- Pridružen: 04 Nov 2006, 21:08
- Location: Skopje
- Warranty service: Siemens, Konica Minolta, Kodak, B Braun, Dade Behring, Johnson & Johnson, Drew, TerumoBCT
- Kontakt:
Re: TV QUART QTV7222 - EW i Zumirana slika
Promenio sam ga jos juce...Nije bio on uzrok za to sto se desava...Ja imam semu koju sam postavio, ali delovi su bas na onoj kao sto si ti postavio...Too je manje bitan problem :)
Ostaje mi jos uvece kada budem bio kuci da probam da promenim dump pa da vidim kako i sta ce da se desava, ili da probam da prepodesim sve parametre...
Pozdrav
edit.....
Pored sve gore nabrojanog i probanog:
Promenjena i zavojnica L302 za svaki slucaj...Nekako mi je bila sumnjiva....
Ubaceni parametri za sirinu, visinu i EW , i Tv sljaka....
Zumirana slika je bilo to sto se 24c04 resetirala...Kada sam ubacio izpocetka sve parametre kako treba, slika je Ok i sve radi kako treba sada za sada...
Hvala svima na pomoci...0
Ostaje mi jos uvece kada budem bio kuci da probam da promenim dump pa da vidim kako i sta ce da se desava, ili da probam da prepodesim sve parametre...
Pozdrav
edit.....
Pored sve gore nabrojanog i probanog:
Promenjena i zavojnica L302 za svaki slucaj...Nekako mi je bila sumnjiva....
Ubaceni parametri za sirinu, visinu i EW , i Tv sljaka....
Zumirana slika je bilo to sto se 24c04 resetirala...Kada sam ubacio izpocetka sve parametre kako treba, slika je Ok i sve radi kako treba sada za sada...
Hvala svima na pomoci...0
Dusevni bolesnik nikada ne napada bez razloga. U tome se razlikuje od normalnih ljudi.
-
- Slične teme
- Odgovori
- Pregledano
- Zadnji post
-
- 6 Odgovori
- 1023 Pregledano
-
Zadnji post napisao leo5
02 Dec 2012, 17:52
-
-
QUART Q211P(rasirena slika po vertikala)RESENO
napisao Borce Vasilev » 01 Jun 2015, 13:48 » u Servisiranje CRT Televizora - 7 Odgovori
- 2590 Pregledano
-
Zadnji post napisao Borce Vasilev
02 Jun 2015, 08:52
-
-
-
TV QUART Q210N Chassis ST9J - Potreban dump (RESENO)
napisao saleuniversale » 06 Nov 2007, 20:01 » u Servisiranje CRT Televizora - 6 Odgovori
- 4759 Pregledano
-
Zadnji post napisao saleuniversale
10 Nov 2007, 09:07
-
-
-
QUART bez modela CTV5 chassis potreban damp
napisao gile » 12 Dec 2009, 21:40 » u Servisiranje CRT Televizora - 11 Odgovori
- 2208 Pregledano
-
Zadnji post napisao DSsasa
14 Dec 2009, 23:49
-
-
-
TV QUART P2980 POTREBNA SEMA( RESENO)
napisao kirka » 28 Okt 2011, 00:48 » u Servisiranje CRT Televizora - 5 Odgovori
- 1428 Pregledano
-
Zadnji post napisao kirka
28 Okt 2011, 23:15
-
-
-
QUART Q2990 , problem mreza [ODUSTAO]
napisao BUBUL » 23 svi 2011, 17:14 » u Servisiranje CRT Televizora - 12 Odgovori
- 2187 Pregledano
-
Zadnji post napisao nusret
31 svi 2011, 20:21
-
-
- 7 Odgovori
- 1736 Pregledano
-
Zadnji post napisao Hakija
29 Jan 2012, 15:05
-
-
QUART Q2999 CYPH2529USB PROBLEM EW
napisao perolujic » 20 Okt 2012, 22:53 » u Servisiranje CRT Televizora - 33 Odgovori
- 4660 Pregledano
-
Zadnji post napisao Damiru
30 Okt 2012, 09:08
-
