TV TOSHIBA 29V24E Chassis 11AK3711 - Problem OW (ODUSTAO)

problemi , kvarovi , sheme upload/download popravka CRT televizora
HOME -- SERVISERI -- EXPERT-TEAM -- DALJINSKI

Urednici: alexa_pg,KASA1

Pravila foruma
Naslov teme treba da bude u formatu: PROIZVOĐAČ, MODEL, KRATAK OPIS KVARA
Nakon rešenog kvara zatvoriti temu >> >UPUTSTVO< u suprotnom ništa ne činiti.

HOME -- SERVISERI -- DALJINSKI -- RAZNA UPUTSTVA
Avatar
yamamoto
_
_
Postovi: 44
Pridružen: 10 Jan 2009, 23:06
Location: beograd
Specialty: tv

TV TOSHIBA 29V24E Chassis 11AK3711 - Problem OW (ODUSTAO)

Post napisao yamamoto » 01 Jun 2009, 19:36

TOSHIBA29V24E 11AK37-11
procesor:st92195c7b1|mac
pal,mf,oscilator:stv2248h
eprom:24c08
vertikala:stv9306a
trafo:jf0501-2197
kvar:kada se startuje svi naponi su dobri ali nema visokog napona.
resenje:zamenio sam c653 47n250v,r639 10kilooma,2.2kilooma smd pored stv2248h i tv je proradio ali je slika presiroka i nerade podesavanja.
zamenio sam diode ow,blokove,tranzistor ow ali je sve isto :oklagija TV JE RASHODOVAN PRODAT JE EKRAN hvala svima

:tooo: -Duja
Zadnja izmena: yamamoto, dana 15 Jun 2009, 12:51, ukupno menjano 3 puta.

SasoT
_
_
Postovi: 3
Pridružen: 23 Apr 2009, 15:08
Location: Veles , Makedonija
Warranty service: Quadro , Mega

Re: TOSHIBA29V24E 11ak37-11

Post napisao SasoT » 02 Jun 2009, 08:52

U vecina slucajeva je problem u D 606 , koja je meris na x 100.

Avatar
yamamoto
_
_
Postovi: 44
Pridružen: 10 Jan 2009, 23:06
Location: beograd
Specialty: tv

Re: TOSHIBA29V24E 11ak37-11 problem OW

Post napisao yamamoto » 02 Jun 2009, 14:45

zamenio sam d606 i d605 zavojnicu l603 q602 kolo stv2248h :oklagija ali ni da mrdne

Avatar
Majstor Duja
Neaktivan
Postovi: 3136
Pridružen: 23 Avg 2006, 17:29
Location: Novi Sad - centar
Warranty service: http://www.elektrocentar.com
Contact person: Goran Duic
Specialty: tv-multimedia

Re: TOSHIBA29V24E 11ak37-11 problem OW

Post napisao Majstor Duja » 02 Jun 2009, 15:55

Nisi dovoljno objasnio da li ne radi kontrola na gejtu Q602 od OW, da li imash ikakav jednosmeran napon na Drain-u od istog?
Da li postoji ikakva promena na gejtu prilikom regulacije ili na drain-u?

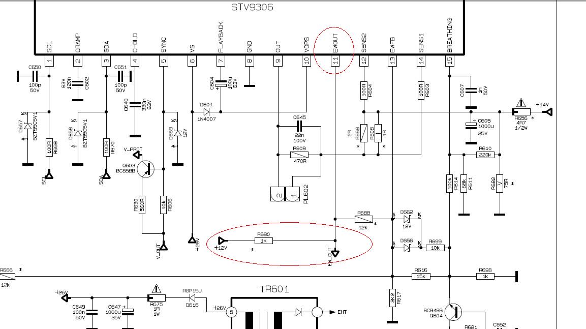
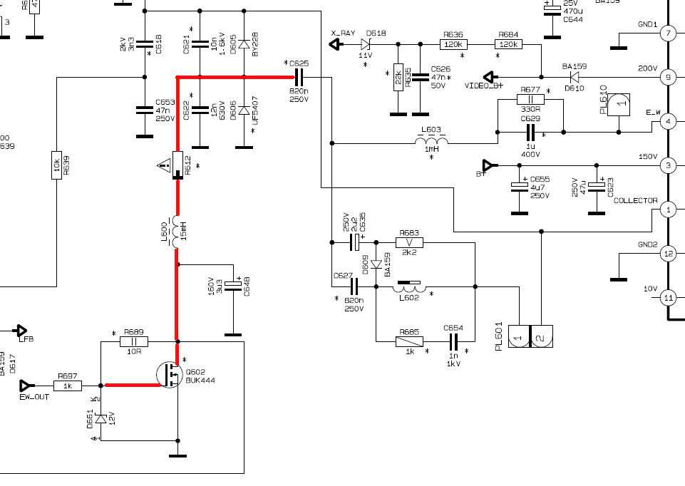
Oznacio sam crvenom linijom tok OW regulacije:
11AK37 OW.jpg
Rule #1 "Always stand for what you believe, even if it means standing alone."

Avatar
cacko85
gx
gx
Postovi: 1746
Pridružen: 03 Dec 2008, 17:51
Location: Macedonia
Contact person: Slavche
Specialty: tv-multimedia
Lokacija: Sveti Nikole
Kontakt:

Re: TOSHIBA29V24E 11ak37-11 problem OW

Post napisao cacko85 » 02 Jun 2009, 16:38

Prati signal na pin 11 od IC601.
:pivopije:
Prilog
11AK37.jpg
www.facebook.com/slavceelectronics

Avatar
yamamoto
_
_
Postovi: 44
Pridružen: 10 Jan 2009, 23:06
Location: beograd
Specialty: tv

Re: TOSHIBA29V24E 11ak37-11 problem OW

Post napisao yamamoto » 02 Jun 2009, 17:07

na gejtu je6v a na drainu je 4 i konstantni su i prilikom regulacije

Avatar
Majstor Duja
Neaktivan
Postovi: 3136
Pridružen: 23 Avg 2006, 17:29
Location: Novi Sad - centar
Warranty service: http://www.elektrocentar.com
Contact person: Goran Duic
Specialty: tv-multimedia

Re: TOSHIBA29V24E 11ak37-11 problem OW

Post napisao Majstor Duja » 02 Jun 2009, 18:20

yamamoto je napisao:na gejtu je6v a na drainu je 4 i konstantni su i prilikom regulacije
...onda prati od gejta do kontrole OW na STV jer bi trebalo na drain-u da bude oko 20-40V, isto tako mora da postoji i sinhro impulsi sa VN trafoa (EW feedback pin13 na Cacko85 slici) tj. prekontrolisi cenerice u tom kolu...
Rule #1 "Always stand for what you believe, even if it means standing alone."

FAZI
_
_
Postovi: 52
Pridružen: 03 Jan 2009, 16:14
Location: M.Brod-Makedonija
Contact person: Goran
Specialty: tv-multimedia

Re: TOSHIBA29V24E 11ak37-11 problem OW

Post napisao FAZI » 02 Jun 2009, 23:18

Obavezno menjaj mali el.kondenzator 3.3mF (c648), imao sam takav kvar na slicnoj sasii, a, nije lose da probas i sa novi Dump

Avatar
yamamoto
_
_
Postovi: 44
Pridružen: 10 Jan 2009, 23:06
Location: beograd
Specialty: tv

Re: TOSHIBA29V24E 11ak37-11 problem OW

Post napisao yamamoto » 03 Jun 2009, 14:16

idem redom i menjam sve a tv ni da cuje zamenio sam i stv9306a ali nista POMAGAJTE :oklagija

Avatar
cacko85
gx
gx
Postovi: 1746
Pridružen: 03 Dec 2008, 17:51
Location: Macedonia
Contact person: Slavche
Specialty: tv-multimedia
Lokacija: Sveti Nikole
Kontakt:

Re: TOSHIBA29V24E 11ak37-11 problem OW

Post napisao cacko85 » 03 Jun 2009, 14:24

Ako nisi menjao delove na liniju od 11, 13 pin od STV9306 menjaj.
Ako opet nece ondak DUMP.
Ima shanse da je i do DUMP posto regulacija je preko I2C na STV9306.
Meni kada se dogodi vakav ili slican "blesav" kvar obavezno menjam DUMP za da se osiguram bar od ta strana.
:pivopije:
www.facebook.com/slavceelectronics

Avatar
Majstor Duja
Neaktivan
Postovi: 3136
Pridružen: 23 Avg 2006, 17:29
Location: Novi Sad - centar
Warranty service: http://www.elektrocentar.com
Contact person: Goran Duic
Specialty: tv-multimedia

Re: TOSHIBA29V24E 11ak37-11 problem OW

Post napisao Majstor Duja » 03 Jun 2009, 14:59

yamamoto je napisao:... ali nista POMAGAJTE :oklagija
E, sad - jedino da dodjemo pa da popravimo uredjaj umesto tebe.... :shock:
Sve ti receno u postovima, treba samo da proverish - nije to spejs shatl :roll:
Rule #1 "Always stand for what you believe, even if it means standing alone."

Avatar
spagagz
gx
gx
Postovi: 1526
Pridružen: 29 Dec 2008, 21:47
Location: Gorazde BiH
Contact person: Nedeljko
Specialty: tv-multimedia

Re: TOSHIBA29V24E 11ak37-11 problem OW

Post napisao spagagz » 03 Jun 2009, 20:39

Raskaci gejt iupali tv,trebala bi biti suzena slika.Ako je tako onda ti prije tranzistora nesta ne valja.Sudeci po naponu 6v na gejtu,rekao bih da ti nesta prije njega nije u redu.Tranzistor puno otvara(4v)na drejnu,oko 15v je kad je normalna shirina.

Avatar
yamamoto
_
_
Postovi: 44
Pridružen: 10 Jan 2009, 23:06
Location: beograd
Specialty: tv

Re: TOSHIBA29V24E 11ak37-11 problem OW

Post napisao yamamoto » 06 Jun 2009, 10:46

raskacio sam tranzistor ow i slika se suzila ali ja sam u ow zamenio sve diode,blokove,zavojnice,otpornike vadio sam i stavljao sam druge sve do jednog dela tv ni da cuje :oklagija

Avatar
yamamoto
_
_
Postovi: 44
Pridružen: 10 Jan 2009, 23:06
Location: beograd
Specialty: tv

Re: TOSHIBA29V24E 11ak37-11 problem OW

Post napisao yamamoto » 06 Jun 2009, 10:47

ostalo je samo damp da promenim i ako nece ide u rezance :pivopije:

Avatar
Majstor Duja
Neaktivan
Postovi: 3136
Pridružen: 23 Avg 2006, 17:29
Location: Novi Sad - centar
Warranty service: http://www.elektrocentar.com
Contact person: Goran Duic
Specialty: tv-multimedia

Re: TOSHIBA29V24E 11ak37-11 problem OW

Post napisao Majstor Duja » 06 Jun 2009, 11:22

yamamoto je napisao:ostalo je samo damp da promenim i ako nece ide u rezance :pivopije:
AKo ti je pincusion dobar tj. ivice ravne, OW amp mozes sam da napravish...sto bi bacao plocu koja moze da radi a taj damp si trebao prvo da probas... :uca:
Rule #1 "Always stand for what you believe, even if it means standing alone."

Avatar
yamamoto
_
_
Postovi: 44
Pridružen: 10 Jan 2009, 23:06
Location: beograd
Specialty: tv

Re: TOSHIBA29V24E 11ak37-11 problem OW

Post napisao yamamoto » 06 Jun 2009, 19:57

majstor Dujo ivice nisu ravne slika je izdeformisana zamenio sam i eprom ali da neverujes sve je isto nista se nije promenilo ostavicu ga na stranu do ponedeljka pa cemo videti dalje krenucu sve iz pocetka spremio sam druge delove pa cu sve zameniti opet interesantno je da se nista negreje po ceo dan radi tako pokvaren. :pivopije: hvala maj.Dujo

Avatar
cacko85
gx
gx
Postovi: 1746
Pridružen: 03 Dec 2008, 17:51
Location: Macedonia
Contact person: Slavche
Specialty: tv-multimedia
Lokacija: Sveti Nikole
Kontakt:

Re: TOSHIBA29V24E 11ak37-11 problem OW

Post napisao cacko85 » 06 Jun 2009, 20:07

yamamoto je napisao:...zamenio sam i eprom...
Zamenio si EEPROM ili DUMP.
Ucitaj u prazni novi DUMP pa ondak videcemo sta kaze.
:pivopije:
www.facebook.com/slavceelectronics

Avatar
spagagz
gx
gx
Postovi: 1526
Pridružen: 29 Dec 2008, 21:47
Location: Gorazde BiH
Contact person: Nedeljko
Specialty: tv-multimedia

Re: TOSHIBA29V24E 11ak37-11 problem OW

Post napisao spagagz » 06 Jun 2009, 23:35

Slika je deformisana zato sto je presiroka.Taj napon na geitu je velik,treba daje cca1v.Trazi u tom smijeru.

Odgovori
  • Slične teme
    Odgovori
    Pregledano
    Zadnji post

Natrag na “Servisiranje CRT Televizora”