TV Sony KV29SE10K [REŠENO]
Pravila foruma
Naslov teme treba da bude u formatu: PROIZVOĐAČ, MODEL, KRATAK OPIS KVARA
Nakon rešenog kvara zatvoriti temu >> >UPUTSTVO< u suprotnom ništa ne činiti.
HOME -- SERVISERI -- DALJINSKI -- RAZNA UPUTSTVA
Naslov teme treba da bude u formatu: PROIZVOĐAČ, MODEL, KRATAK OPIS KVARA
Nakon rešenog kvara zatvoriti temu >> >UPUTSTVO< u suprotnom ništa ne činiti.
HOME -- SERVISERI -- DALJINSKI -- RAZNA UPUTSTVA
TV Sony KV29SE10K [REŠENO]
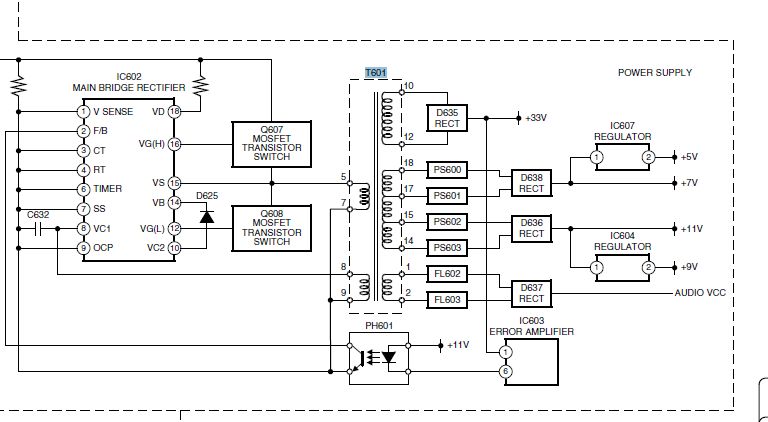
Na tom tv nema tona mjerio sam napon pa ga nema na izlazu Convert transformator ivadio sam osgurače da nije sličajno u kratkom spoju poa opet ne ma napona jel možno da je otišo convert trafo a slika je.
FIRMA:SONY
MODEL:KV29SE10K
FIRMA:SONY
MODEL:KV29SE10K
- Stolle
- Preminuo
- Postovi: 19098
- Pridružen: 12 Avg 2006, 23:35
- Location: Srbija
- Specialty: tv-multimedia
- Lokacija: Dimitrovgrad
Re: TV Sony KV29SE10K
BX1L šasija. Convert trafo...na šta misliš? Možda je najbolje da to odneseš u servis?
"29 poslednjih dana u mesecu je najteže"
Re: TV Sony KV29SE10K
Evo dobio sam predračun za convert tran. i jako je skup vidite u prilogu, kako bi bilo da dodam trafo za napajanje pojačala jer po shemi je potpuno odvojen napon.
Qty Order Code Description Price / Unit
1 144306911 Transformer converter € 95.90
+VAT21.5% €116.62
+Postage € 12.70
Total €129.22
Qty Order Code Description Price / Unit
1 144306911 Transformer converter € 95.90
+VAT21.5% €116.62
+Postage € 12.70
Total €129.22
- Stolle
- Preminuo
- Postovi: 19098
- Pridružen: 12 Avg 2006, 23:35
- Location: Srbija
- Specialty: tv-multimedia
- Lokacija: Dimitrovgrad
Re: TV Sony KV29SE10K
Misliš na ovo?
U ASWO je cena upola manja.
A tebi fali samo AUDIO VCC? Crko namotaj trafoa? Osigurači, grec, je proveren pretpostavljam.
A tebi fali samo AUDIO VCC? Crko namotaj trafoa? Osigurači, grec, je proveren pretpostavljam.
"29 poslednjih dana u mesecu je najteže"
Re: TV Sony KV29SE10K
Stolle tačno to je to nema napona na namotaju za AUDIO VCC. Audio ic je AN17808A a napon je 26V 35W
- Stolle
- Preminuo
- Postovi: 19098
- Pridružen: 12 Avg 2006, 23:35
- Location: Srbija
- Specialty: tv-multimedia
- Lokacija: Dimitrovgrad
Re: TV Sony KV29SE10K
Onda možeš da staviš neki običan trafo, odgovarajuće snage i napona i da povećaš vrednost elektrolita za taj napon. Čudno, nigde ne piše koliki treba da je. Nije loše pogledati datasheet za taj IC.
"29 poslednjih dana u mesecu je najteže"
- Jordan Čebron
- _

- Postovi: 12
- Pridružen: 27 Nov 2009, 08:32
- Location: Slovenija NovaGorica
- Warranty service: sve izvan garancije
- Contact person: Jordan
Re: TV Sony KV29SE10K
Stolle ja sam izvadio osigorače i izmerio jedan je provodan a drugi kaže 2Moma pa sam dao untra jedan slabiji 1.3om 2A i onda je pokazalo napon 15v samo je odmah otišo .Sad je problem dobit te osigurače FL 5A 90V
- Stolle
- Preminuo
- Postovi: 19098
- Pridružen: 12 Avg 2006, 23:35
- Location: Srbija
- Specialty: tv-multimedia
- Lokacija: Dimitrovgrad
Re: TV Sony KV29SE10K
Neće tu biti samo osigurač. Proveri grec, a i IC. Napisao si da si serviser?
"29 poslednjih dana u mesecu je najteže"
- rubin_miki
- Preminuo
- Postovi: 3382
- Pridružen: 13 Avg 2006, 00:22
- Location: Prilep Makedonija
- Specialty: tv-multimedia
- Kontakt:
Re: TV Sony KV29SE10K
ako je orig osigurac 5 ampera, a ti si stavio 2 ampera, normalno je i da nije nista drugo pregoreno da ti on pregori odma zbog velike udarne struje sto 5 amperski moze da izdrzi ladno..normalno, treba se zapitati zasto je orig osigurac izgoreo..ima tu jos nesto sto kaze Stolle..
ce da izadjem na televizor,a????
http://www.macedonium.org/makedonija.swf
http://www.macedonium.org/makedonija.swf
Re: TV Sony KV29SE10K
Da vam kažem v popravku tv nisam neki spcialist to popravljam za sebe ja više popravljam elktronske komponente od klima uređaja zato vas pitam a što se tiče mog tv zašto je crko osigurač je udar groma u blizini kuče.Zato vam zahvaljujem za svaki napisan post dosad ste mi dosta pomogli da nisam odmah kupio trafo.Hvala
- Jordan Čebron
- _

- Postovi: 12
- Pridružen: 27 Nov 2009, 08:32
- Location: Slovenija NovaGorica
- Warranty service: sve izvan garancije
- Contact person: Jordan
Re: TV Sony KV29SE10K
Če je doživel aparat srečanje z strelo ni vprašanje samo varovalke-tu je končna stopnja,polprevodniki,greatz itd...
Instrument v roke in meritve z OHM metrom.
Kad je u pitanju susreta aparata sa udarom groma,onda nije u pitanju samo osigurači nego poluprevodnici,konačni stepen,diode,greatz itd..Uvati instrument (OHM metar) i ispitivaj.

Instrument v roke in meritve z OHM metrom.
Kad je u pitanju susreta aparata sa udarom groma,onda nije u pitanju samo osigurači nego poluprevodnici,konačni stepen,diode,greatz itd..Uvati instrument (OHM metar) i ispitivaj.
Re: TV Sony KV29SE10K
Evo sad sam uzeo malo instrument i malo se potrudio i naš da je otišo izlazni stepen AN17808A
Re: TV Sony KV29SE10K
Evo još imam jedno pitanje sada sam promjenio osigurače i AN17808a a opet ema ton kad upalim tv samo malo od početka pucketa po zvučnicama i opet ništa napon na čipu ima 24v šta bi još moglo bit.I još to počnje se po 1 minuti jako grijat.Zvuk radi ali je jako tih.
Re: TV Sony KV29SE10K
Evo nako dugotrajnih muka uspelo je sada sam promjenio i diodo DA204KT146 koja je stvarala probleme da se grije čip.Sada radi kako treba.
-
- Slične teme
- Odgovori
- Pregledano
- Zadnji post
-
-
TV SONY KV29SE10K Chassis BX1L - OW (RIJEŠENO)
napisao Hi-B » 17 Nov 2009, 14:48 » u Servisiranje CRT Televizora - 8 Odgovori
- 2218 Pregledano
-
Zadnji post napisao Majstor Duja
30 Nov 2010, 23:45
-
-
-
SONY KV29SE10K BX1L CHASSIS NERADI E/W (RJEŠENO)
napisao Branko_Bird » 29 Sep 2011, 22:14 » u Servisiranje CRT Televizora - 4 Odgovori
- 966 Pregledano
-
Zadnji post napisao Branko_Bird
30 Sep 2011, 09:52
-
-
-
SONY KV29SE10K BX1L CHASSIS PET PUTA BLINKA CRVENA (ODUSTAO)
napisao Branko_Bird » 03 Okt 2011, 16:51 » u Servisiranje CRT Televizora - 9 Odgovori
- 2626 Pregledano
-
Zadnji post napisao Branko_Bird
05 Okt 2011, 15:52
-
-
-
TV SONY KV29X5K Chassis FE1 - Ekran (RESENO)
napisao digital » 30 Jan 2008, 10:57 » u Servisiranje CRT Televizora - 9 Odgovori
- 1714 Pregledano
-
Zadnji post napisao Majstor Duja
31 Jan 2008, 09:27
-
-
-
TV SONY KV29FX20D Chassis FE1A - Mreza (REŠENO)
napisao sdb » 09 Jul 2008, 22:05 » u Servisiranje CRT Televizora - 8 Odgovori
- 1922 Pregledano
-
Zadnji post napisao sdb
14 Jul 2008, 09:38
-
-
-
TV SONY KVX2581 Chassis BE3B - Blinka 6 puta (RESENO)
napisao DraganJovanovic » 29 Jul 2008, 14:04 » u Servisiranje CRT Televizora - 4 Odgovori
- 1833 Pregledano
-
Zadnji post napisao DraganJovanovic
29 Jul 2008, 21:07
-
-
-
TV SONY KV2184MT Chassis GP1A - problem tuner (RESENO)
napisao zozontv1 » 06 Avg 2008, 06:33 » u Servisiranje CRT Televizora - 7 Odgovori
- 1429 Pregledano
-
Zadnji post napisao zozontv1
12 Sep 2008, 07:02
-
-
-
TV SONY KV29FX201D Chassis FE1A - Problem O/W (REŠENO)
napisao Jurkin » 28 Nov 2008, 12:37 » u Servisiranje CRT Televizora - 6 Odgovori
- 1121 Pregledano
-
Zadnji post napisao Jurkin
02 Dec 2008, 08:50
-
