bira 2188 sasija ST9J ver1.2 potrebna sema [RESENO]
Pravila foruma
Naslov teme treba da bude u formatu: PROIZVOĐAČ, MODEL, KRATAK OPIS KVARA
Nakon rešenog kvara zatvoriti temu >> >UPUTSTVO< u suprotnom ništa ne činiti.
HOME -- SERVISERI -- DALJINSKI -- RAZNA UPUTSTVA
Naslov teme treba da bude u formatu: PROIZVOĐAČ, MODEL, KRATAK OPIS KVARA
Nakon rešenog kvara zatvoriti temu >> >UPUTSTVO< u suprotnom ništa ne činiti.
HOME -- SERVISERI -- DALJINSKI -- RAZNA UPUTSTVA
bira 2188 sasija ST9J ver1.2 potrebna sema [RESENO]
FIRMA: bira
MODEL: 2188
CHASSIS(oznaka šasije): st9j
PCB(oznake na štampanoj ploči): ver1.2
MCU(procesor):
EEPROM:
VERTIKALA:
AUDIO:
VIDEO:
SMPS (mreža):
FBT (vn trafo):
TUNER:
KVAR: nece da upali
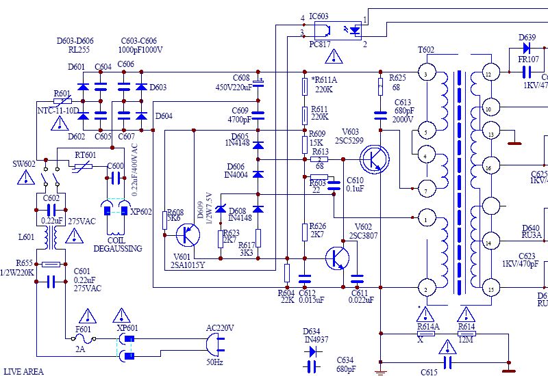
OPIS KVARA: TV normalno radio i sam se ugasio tako musterija rece, pri provjeri osigurac 3,15A izgorio i tranzistor D2498 . kad sam promjenio tr. i stavio BU2508AF i sve drugo provjerio pokazuje da je pri mjerenju ispravno. Tv se nemoze upalit samo je prisutan napon na colektoru tr. V603 ali pobude nema .
Ako je neko imao ovakav kvar molio bi da mi odgovori. Semu nisam mogao da pronadjem pretrazio sam sve sajtove.
unaprijed zahvalan
MODEL: 2188
CHASSIS(oznaka šasije): st9j
PCB(oznake na štampanoj ploči): ver1.2
MCU(procesor):
EEPROM:
VERTIKALA:
AUDIO:
VIDEO:
SMPS (mreža):
FBT (vn trafo):
TUNER:
KVAR: nece da upali
OPIS KVARA: TV normalno radio i sam se ugasio tako musterija rece, pri provjeri osigurac 3,15A izgorio i tranzistor D2498 . kad sam promjenio tr. i stavio BU2508AF i sve drugo provjerio pokazuje da je pri mjerenju ispravno. Tv se nemoze upalit samo je prisutan napon na colektoru tr. V603 ali pobude nema .
Ako je neko imao ovakav kvar molio bi da mi odgovori. Semu nisam mogao da pronadjem pretrazio sam sve sajtove.
unaprijed zahvalan
- Stolle
- Preminuo
- Postovi: 19098
- Pridružen: 12 Avg 2006, 23:35
- Location: Srbija
- Specialty: tv-multimedia
- Lokacija: Dimitrovgrad
Re: bira 2188 sasija ST9J ver1.2 potrebna sema
Zameni A1015, diode, proveri R611, R615, proveri da nije neka dioda u sekundaru u kratkom spoju.
"29 poslednjih dana u mesecu je najteže"
Re: bira 2188 sasija ST9J ver1.2 potrebna sema
Ispitao sam napomenute otpore i oni su ispravni i ja od njih dobijam napon 19V koji ide na otpor R609 i na drugo kraju nema nista, a tr. A1015 sam i prije provjerijo i on pokazuje da je ispravan ali sam ga zamjenuo i stavio zamjenski BC557 i provjerio sam sve diode i otpore u mrezi pokazuju da su ispravni, a i ispitao sam diode na sekundaru i one su ispravne bas cudno TV opet neradi.
Sto bi trebao da bude lak popravak ono se oduzi, mozda bi sa semom mogao lakse da pratim i da pronadjem kvar.
inace hvala na odgovoru
Sto bi trebao da bude lak popravak ono se oduzi, mozda bi sa semom mogao lakse da pratim i da pronadjem kvar.
inace hvala na odgovoru
- milan
- Preminuo
- Postovi: 4426
- Pridružen: 19 Avg 2006, 22:38
- Location: Novi Sad
- Specialty: tv-multimedia
Re: bira 2188 sasija ST9J ver1.2 potrebna sema
Linkovi ka nasem forumu.
Slicna sema
Kod: Označi sve
http://monitor.espec.ws/section1/topic130828.htmlRe: bira 2188 sasija ST9J ver1.2 potrebna sema
Sema je doneklen ispravna ali ako bi imao sa naponima jer ih ovde nema da bi mogao da provjerim sve napone . I vidim da se neki otpornici neslazu sa vrijednostim, ako ikako mozes da mi to posaljes bio bi ti veoma zahvalan musterija me satra.
Gadno sto joj nemogu konkretno rec sta je sve u pitanju.
hvala unaprijed
Gadno sto joj nemogu konkretno rec sta je sve u pitanju.
hvala unaprijed
- Stolle
- Preminuo
- Postovi: 19098
- Pridružen: 12 Avg 2006, 23:35
- Location: Srbija
- Specialty: tv-multimedia
- Lokacija: Dimitrovgrad
Re: bira 2188 sasija ST9J ver1.2 potrebna sema
Kad sam rekao diode u sekundaru, tu sam mislio i na kondenzatore paralelne njima. Diode u primaru (1N4148) menjaj, ne meri. Pogledaj i C613 i R641. Svim otpornicima u primaru podigni jedan kraj i izmeri ih, nema ih puno.
:sm: :sm:
"29 poslednjih dana u mesecu je najteže"
- tom
- gxu

- Postovi: 2297
- Pridružen: 23 Apr 2007, 20:01
- Location: Strumica
- Contact person: TOME
- Specialty: tv
- Lokacija: Makedonija
Re: bira 2188 sasija ST9J ver1.2 potrebna sema
Iz mog iskustva osim što je Stolle naveo kad crkne V603 D2498, onda crkne i V602 C3807 a nisi napisao dali ste i njega zamenili...
Zato je dobro napisate sve radnje koje ste preduzeli i šta ste zamenili...Isto tako šta se dešava sa optokaplerom...
Zato je dobro napisate sve radnje koje ste preduzeli i šta ste zamenili...Isto tako šta se dešava sa optokaplerom...
TOME
Re: bira 2188 sasija ST9J ver1.2 potrebna sema
Da na takav nacin sam i pregledao sve komponente osim bloka C613 i bas si u pravu on je crknuo i kad sam ga promjenuo tv je proradio.
Svaka cast .
Velika fvala na pomoci koja je bila super svima se zahvaljujem.
Sad cu malo da ga preispitam da nije slucajno jos nesto dobilo.
Pozdrav veliki.
Edit by tom
Vrati se u prvi post i dugmetom "UREDI" dopiši u naslovu teme , Rešeno
Svaka cast .
Velika fvala na pomoci koja je bila super svima se zahvaljujem.
Sad cu malo da ga preispitam da nije slucajno jos nesto dobilo.
Pozdrav veliki.
Edit by tom
Vrati se u prvi post i dugmetom "UREDI" dopiši u naslovu teme , Rešeno
-
- Slične teme
- Odgovori
- Pregledano
- Zadnji post
-
-
TV BIRA 2998A ST9J VER1,2(RESENO)
napisao electronix » 03 Feb 2010, 18:55 » u Servisiranje CRT Televizora - 7 Odgovori
- 2228 Pregledano
-
Zadnji post napisao Stolle
02 Jun 2014, 11:59
-
-
-
TV QUART Q210N Chassis ST9J - Potreban dump (RESENO)
napisao saleuniversale » 06 Nov 2007, 20:01 » u Servisiranje CRT Televizora - 6 Odgovori
- 4759 Pregledano
-
Zadnji post napisao saleuniversale
10 Nov 2007, 09:07
-
-
-
TV BIRA 2991 - Nema slike (RESENO)
napisao staka » 07 Nov 2007, 20:45 » u Servisiranje CRT Televizora - 15 Odgovori
- 3095 Pregledano
-
Zadnji post napisao Stolle
09 Nov 2007, 23:40
-
-
-
TV BIRA 2998 - Prebacuje program na AV1 - (RESENO)
napisao staka » 14 svi 2008, 20:16 » u Servisiranje CRT Televizora - 6 Odgovori
- 1424 Pregledano
-
Zadnji post napisao staka
15 svi 2008, 22:11
-
-
-
BIRA K2927AXT- neće da upali RJEŠENO
napisao rem » 12 svi 2010, 23:20 » u Servisiranje CRT Televizora - 26 Odgovori
- 4498 Pregledano
-
Zadnji post napisao rem
27 svi 2010, 00:54
-
-
-
BIRA 2991, vertikala ZAMENE [INFO]
napisao strujaze » 13 svi 2010, 13:48 » u Servisiranje CRT Televizora - 1 Odgovori
- 2478 Pregledano
-
Zadnji post napisao enis.tz
15 svi 2010, 14:53
-
-
- 5 Odgovori
- 1558 Pregledano
-
Zadnji post napisao Majstor Duja
08 Jan 2014, 19:15
-
-
BIRA 2126T SILVER POTREBAN DUMP RIJEŠENO
napisao vehidc » 15 Jan 2011, 10:42 » u Servisiranje CRT Televizora - 8 Odgovori
- 1775 Pregledano
-
Zadnji post napisao vehidc
19 Jan 2011, 16:03
-

