NEO 2132TX problem RGB-a(RESENO) 

problemi , kvarovi , sheme upload/download popravka CRT televizora
HOME -- SERVISERI -- EXPERT-TEAM -- DALJINSKI

Urednici: alexa_pg,KASA1

Pravila foruma
Naslov teme treba da bude u formatu: PROIZVOĐAČ, MODEL, KRATAK OPIS KVARA
Nakon rešenog kvara zatvoriti temu >> >UPUTSTVO< u suprotnom ništa ne činiti.

HOME -- SERVISERI -- DALJINSKI -- RAZNA UPUTSTVA
Avatar
Borce Vasilev
gx
gx
Postovi: 658
Pridružen: 19 Dec 2010, 15:28
Location: Janko Cvetinov br.51 Strumica
Warranty service: Philips;Saeco,Overmax,Aurora Networks,Garmin Systems,Blackview,Manta electronics,NOA electronics,
Contact person: Borce
Phone number: 38978356916
Specialty: tv-multimedia
Lokacija: Strumica

NEO 2132TX problem RGB-a(RESENO)  * REŠENO *

Post napisao Borce Vasilev » 12 Avg 2011, 10:28

FIRMA:NEO
MODEL:2132TX
CHASSIS(oznaka šasije):JUC7.820.468
PCB(oznake na štampanoj ploči):E169373
MCU(procesor):TDA9351PS/N2/3I
EEPROM:ATMEL328/24C08A
VERTIKALA:TDA8356
AUDIO:TDA7057AQ
SMPS (mreža):STRF6454
FBT (vn trafo):031126-11158
TUNER:TDQ-5B6M
KVAR:Nema Crnu boju i slika smanjena minimalno po vertikalu
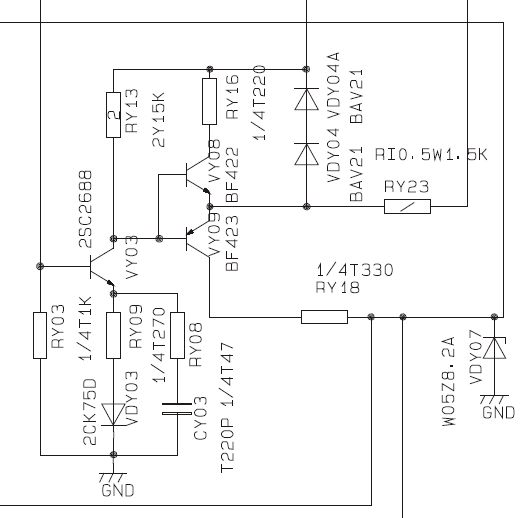
OPIS KVARA: Najprije sam zamjenio tranzistori BF422 i 433 onda tri tranzistora 2SD2688(stavio sam BF869npn jer nisam imao originalan ) , nakon toga bio je otpornici u spoju RY19=220 i RY14=220 u prekid isto sam i i njih zamjenio , bila je i kvarna zener dioda VDY07=8.2A,i zenerke VDY04 i VDY04A=BAV21 drugi otpori sam sme premerijo ,takodje i elektrolit na CRT i Blok Kondenzatora sve je to bilo u redu.Na plocu je bilo otpor u spoju R195=10K isto je i taj zamenjen.Nakon toga sam uklucio tv i opet odmah su poceli goriti RY19 i RY14.nakon toga sam otkacio BLACK C i open zamenm otpori i tv proradi kao i prvicni kvar.merio na otkacenim BLACK C(ili pin50 na MCU)i napon koi trenutno imam je 3.17v i opet merim zener 8.2A i u spoju.i tu sam stao sad , i ako imamo neke ideje..... :zid: sijalica :crash:
Zadnja izmena: Borce Vasilev, dana 24 Avg 2011, 12:10, ukupno menjano 4 puta.
Instinkt je nešto što nadmašuje znanje.

Avatar
Stolle
Preminuo
Postovi: 19099
Pridružen: 12 Avg 2006, 23:35
Location: Srbija
Specialty: tv-multimedia
Lokacija: Dimitrovgrad

Re: NEO 2132TX Potrebna sema

Post napisao Stolle » 12 Avg 2011, 10:45

Mora da ima još nekih oznaka. Ovo Exxxxx nije šasija.
Da, otpornici su 220Ω.
Prilog
1.jpg
"29 poslednjih dana u mesecu je najteže"

emem
___
___
Postovi: 217
Pridružen: 19 svi 2008, 09:13
Location: BULGARIA

Re: NEO 2132TX Potrebna sema

Post napisao emem » 12 Avg 2011, 11:13

Chassis JUC7.025.598 , CRT BOARD JUC7.820.468
da pijemo zajedno 01ziveli

Avatar
Borce Vasilev
gx
gx
Postovi: 658
Pridružen: 19 Dec 2010, 15:28
Location: Janko Cvetinov br.51 Strumica
Warranty service: Philips;Saeco,Overmax,Aurora Networks,Garmin Systems,Blackview,Manta electronics,NOA electronics,
Contact person: Borce
Phone number: 38978356916
Specialty: tv-multimedia
Lokacija: Strumica

Re: NEO 2132TX Potrebna sema

Post napisao Borce Vasilev » 12 Avg 2011, 17:18

sad sam spoio BLACK-C i napon dostize do 10v na RY19 bez otpora na prazni pin gore na CRT boarda a na pin50 napon je 7.50v a posle otpora je 10v :shock: :crash: napone na sva tri tranzistora su 185v imam sliku malo sabrana po vertikalu i bez BLACK-C i bez epromom i bez zener 8.2A.I neznam sta dalje.Jel moguce to sto nisam stavio originalni tranzistori ili mozda..?
Instinkt je nešto što nadmašuje znanje.

Avatar
enis.tz
_
_
Postovi: 154
Pridružen: 29 Dec 2008, 01:42
Location: BIH (tuzla)
Contact person: enis

Re: NEO 2132TX problem RGB-a

Post napisao enis.tz » 18 Avg 2011, 10:46

koliko ja znam tim tranzistorima je tesko nac zamjenu,a orginal BF422-423 imas dosta na philips tv u mrezi i u rgb i jos imas na nekim sasijama od monitora stariji CRT naravno,ako nemas onda kupi.mislim kada sve stavis orginal i lepo proveris da ces resit problem.
doktor za svaku bol je rock and roll

Avatar
Borce Vasilev
gx
gx
Postovi: 658
Pridružen: 19 Dec 2010, 15:28
Location: Janko Cvetinov br.51 Strumica
Warranty service: Philips;Saeco,Overmax,Aurora Networks,Garmin Systems,Blackview,Manta electronics,NOA electronics,
Contact person: Borce
Phone number: 38978356916
Specialty: tv-multimedia
Lokacija: Strumica

Re: NEO 2132TX problem RGB-a

Post napisao Borce Vasilev » 24 Avg 2011, 12:10

ipak je bilo do 2SD2688
Instinkt je nešto što nadmašuje znanje.

ivan-orion
gx
gx
Postovi: 186
Pridružen: 24 Apr 2009, 19:00
Location: prilep
Contact person: ivan angeleski
Specialty: tv
Kontakt:

Re: NEO 2132TX problem RGB-a(RESENO)

Post napisao ivan-orion » 24 Avg 2011, 14:53

Mozda ipak tranz. je 2SC2688 :lala:

Avatar
Borce Vasilev
gx
gx
Postovi: 658
Pridružen: 19 Dec 2010, 15:28
Location: Janko Cvetinov br.51 Strumica
Warranty service: Philips;Saeco,Overmax,Aurora Networks,Garmin Systems,Blackview,Manta electronics,NOA electronics,
Contact person: Borce
Phone number: 38978356916
Specialty: tv-multimedia
Lokacija: Strumica

Re: NEO 2132TX problem RGB-a(RESENO)

Post napisao Borce Vasilev » 24 Avg 2011, 15:40

hahaha Ipak Je :)
Instinkt je nešto što nadmašuje znanje.

Odgovori
  • Slične teme
    Odgovori
    Pregledano
    Zadnji post

Natrag na “Servisiranje CRT Televizora”