VIVAX TV2102 - udar groma - ODUSTAO
Pravila foruma
Naslov teme treba da bude u formatu: PROIZVOĐAČ, MODEL, KRATAK OPIS KVARA
Nakon rešenog kvara zatvoriti temu >> >UPUTSTVO< u suprotnom ništa ne činiti.
HOME -- SERVISERI -- DALJINSKI -- RAZNA UPUTSTVA
Naslov teme treba da bude u formatu: PROIZVOĐAČ, MODEL, KRATAK OPIS KVARA
Nakon rešenog kvara zatvoriti temu >> >UPUTSTVO< u suprotnom ništa ne činiti.
HOME -- SERVISERI -- DALJINSKI -- RAZNA UPUTSTVA
VIVAX TV2102 - udar groma - ODUSTAO
PROIZVOĐAČ: VIVAX
MODEL: TV2102
EKRAN: 54sx538y22-dc01
CHASSIS: ?
CHASSIS: BSC7.820.831 BSC7820831
SMPS (mreža): CQ0765RT ( N811 )
MCU (procesor i pozicija): TDA9351PSN33 ( XS001 )
VERTIKALA (i pozicija): LA78040 ( N351 )
TUNER: ET5K1ECV100K
***************************************
SIMPTOMI: udar groma
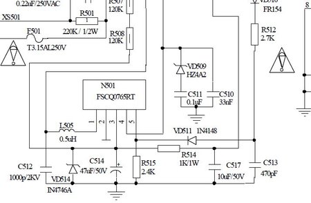
OPIS KVARA i PREDUZETE RADNJE: puno kratkih spojeva a mrezi (opto, smps, zeneri, diode ..itd ) nazalost nigde nisam nasao odgovarajucu semu. naprimer: kod mene, zenerica u mrezi, na nozi 3 od CQ0756 ima oznaku ZD814, a i svi ostali su pod nekimdrugim brojem, nego sto sam dosad nasao.
molio bih da mi neko posalje semu ovog uredjaja.
hvala u napred, poz.
MODEL: TV2102
EKRAN: 54sx538y22-dc01
CHASSIS: ?
CHASSIS: BSC7.820.831 BSC7820831
SMPS (mreža): CQ0765RT ( N811 )
MCU (procesor i pozicija): TDA9351PSN33 ( XS001 )
VERTIKALA (i pozicija): LA78040 ( N351 )
TUNER: ET5K1ECV100K
***************************************
SIMPTOMI: udar groma
OPIS KVARA i PREDUZETE RADNJE: puno kratkih spojeva a mrezi (opto, smps, zeneri, diode ..itd ) nazalost nigde nisam nasao odgovarajucu semu. naprimer: kod mene, zenerica u mrezi, na nozi 3 od CQ0756 ima oznaku ZD814, a i svi ostali su pod nekimdrugim brojem, nego sto sam dosad nasao.
molio bih da mi neko posalje semu ovog uredjaja.
hvala u napred, poz.
Zadnja izmena: stingray, dana 21 Jan 2015, 21:15, ukupno menjano 1 put.
- Majstor Duja
- Neaktivan
- Postovi: 3136
- Pridružen: 23 Avg 2006, 17:29
- Location: Novi Sad - centar
- Warranty service: http://www.elektrocentar.com
- Contact person: Goran Duic
- Specialty: tv-multimedia
Re: VIVAX TV2102 - udar groma, potrebna sema
Negde na sasiji imas oznaku sasije pa ce ti biti lakse naci shemu...
Rule #1 "Always stand for what you believe, even if it means standing alone."
Re: VIVAX TV2102 - udar groma, potrebna sema
nazalost ne uspevam da nadjem broj sasije, pa sam napravio nekoliko slika, nadam se da ce neko prepoznati sasiju.
hvala u napred.
hvala u napred.
- Stolle
- Preminuo
- Postovi: 19099
- Pridružen: 12 Avg 2006, 23:35
- Location: Srbija
- Specialty: tv-multimedia
- Lokacija: Dimitrovgrad
Re: VIVAX TV2102 - udar groma, potrebna sema
Na četvrtoj slici, BSC7820831 je šasija.
Šeme nema, moraćeš da gledaš slične šeme od kineskih šasija.
Šeme nema, moraćeš da gledaš slične šeme od kineskih šasija.
"29 poslednjih dana u mesecu je najteže"
Re: VIVAX TV2102 - udar groma, potrebna sema
Stole hvala na odgovoru, i ja sam tako mislio, pa su me ispravili da je to brojVN trafoa ..
Bez obzira na sve, pitanje je jos uvek: gde nabaviti semu?
po tom broju nazalost nisam nasao
Bez obzira na sve, pitanje je jos uvek: gde nabaviti semu?
po tom broju nazalost nisam nasao

- Stolle
- Preminuo
- Postovi: 19099
- Pridružen: 12 Avg 2006, 23:35
- Location: Srbija
- Specialty: tv-multimedia
- Lokacija: Dimitrovgrad
Re: VIVAX TV2102 - udar groma, potrebna sema
Bilo koju, moraš sam pa da uporediš sa TV-om koji imaš, samo da ima CQ0765.
"29 poslednjih dana u mesecu je najteže"
- Stolle
- Preminuo
- Postovi: 19099
- Pridružen: 12 Avg 2006, 23:35
- Location: Srbija
- Specialty: tv-multimedia
- Lokacija: Dimitrovgrad
Re: VIVAX TV2102 - udar groma, potrebna sema
PH03 na primer, prvo na šta sam naišao.
"29 poslednjih dana u mesecu je najteže"
Re: VIVAX TV2102 - udar groma - ODUSTAO
u medjuvremeneu ispalo, da je i proc. riknuo (i ko zna sta jos), pa ovako vise ne vredi da se popravlja 
hvala na pomoci, brebacicu topic na "odustao"

hvala na pomoci, brebacicu topic na "odustao"
-
- Slične teme
- Odgovori
- Pregledano
- Zadnji post
-
-
TV Sharp CX2048(BK)-Stradao od udar groma!(Odustao)
napisao ljube » 15 Jun 2014, 21:30 » u Servisiranje CRT Televizora - 5 Odgovori
- 1640 Pregledano
-
Zadnji post napisao ljube
19 Jun 2014, 09:25
-
-
-
Blaupunkt IS7041VTPIP udar groma odustao
napisao banertd » 02 Avg 2014, 22:57 » u Servisiranje CRT Televizora - 3 Odgovori
- 1116 Pregledano
-
Zadnji post napisao alexa_pg
21 Avg 2014, 14:58
-
-
-
Vivax imago TV2102 GBJL7821064-RESENO-
napisao milans01 » 27 Avg 2009, 12:33 » u Servisiranje CRT Televizora - 15 Odgovori
- 2447 Pregledano
-
Zadnji post napisao milans01
28 Avg 2009, 16:54
-
-
-
NEO TV2177TX nema sliku ni ton (udar groma)(Reseno)
napisao Japanac » 22 Jul 2011, 18:03 » u Servisiranje CRT Televizora - 14 Odgovori
- 2332 Pregledano
-
Zadnji post napisao Japanac
30 Jul 2011, 09:14
-
-
-
Tv FOX 2101t udar groma (RESENO)
napisao stingray » 16 Sep 2013, 11:40 » u Servisiranje CRT Televizora - 8 Odgovori
- 2461 Pregledano
-
Zadnji post napisao stingray
23 Sep 2013, 13:17
-
-
-
tv vivax tv2161 nece da starta-odustao
napisao BUBUL » 26 Nov 2011, 18:35 » u Servisiranje CRT Televizora - 31 Odgovori
- 4435 Pregledano
-
Zadnji post napisao NEDIM
08 Dec 2011, 21:47
-
-
-
Vivax TV2909 , Ne startuje..ODUSTAO
napisao milans01 » 24 Feb 2012, 08:36 » u Servisiranje CRT Televizora - 23 Odgovori
- 3232 Pregledano
-
Zadnji post napisao milans01
06 Mar 2012, 09:05
-
-
-
Vivax TV2908PF sasija TS2750J - krivi se slika - ODUSTAO
napisao majstorr » 04 Mar 2012, 20:41 » u Servisiranje CRT Televizora - 26 Odgovori
- 5237 Pregledano
-
Zadnji post napisao zoran-kizami
06 svi 2013, 12:01
-