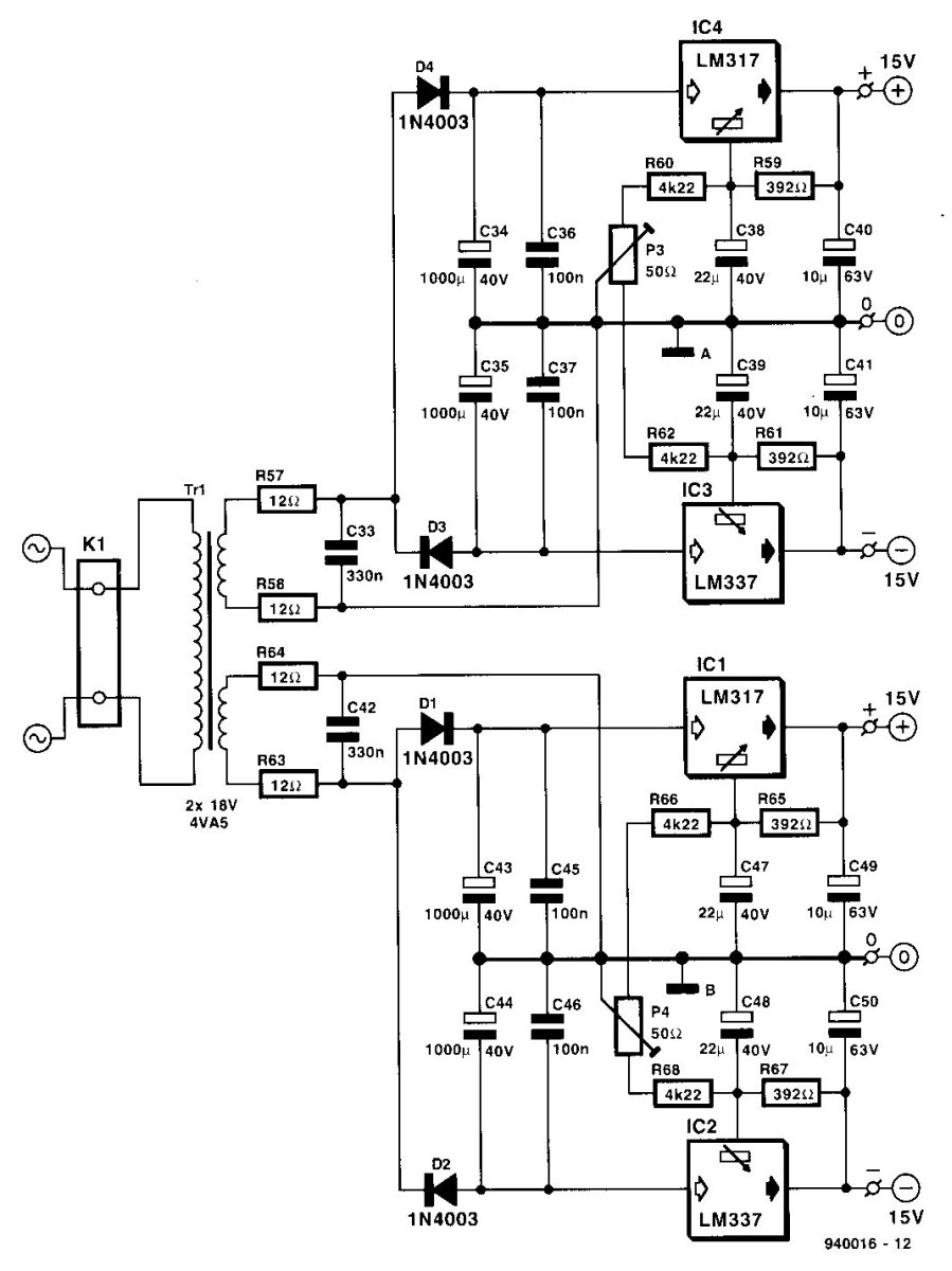
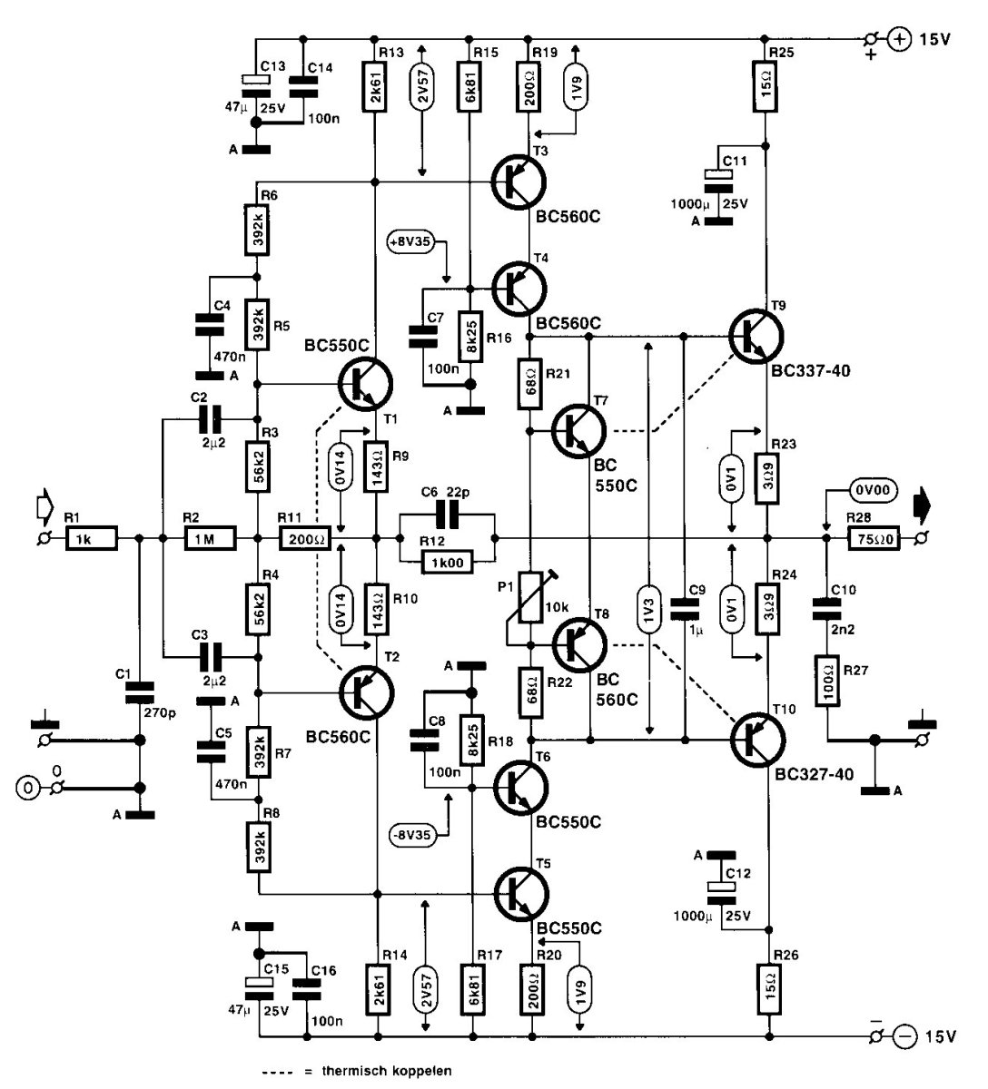
samo da proberem i uparim sa sličnim pojačanjem,
bitno za prve ulazne, ostalo nije kritično original pločice montirane na dodatni vitroplast
zbog montaže u odabranu kutiju prednju i zadnju prvo radim za probu
na nekoj plastici iz iskustva, da ne bušim metalnu original,
nastaviće se


