Potrebna sema digitalnog termostata(RESENO)
Urednik: alexa_pg
Pravila foruma
Praktikujemo da na kraju opišemo kako smo rešili problem. Zatim zatvorimo temu >UPUTSTVO<
Praktikujemo da na kraju opišemo kako smo rešili problem. Zatim zatvorimo temu >UPUTSTVO<
Potrebna sema digitalnog termostata(RESENO)
Pzdrav narode,trebala bi mi sema nekog digitalnog termostata.
Inace potreban mi je za regulaciju temperature u inkubatoru.
Unapred hvala.
Inace potreban mi je za regulaciju temperature u inkubatoru.
Unapred hvala.
Zadnja izmena: nenad-p, dana 23 Dec 2008, 10:58, ukupno menjano 1 put.
Nemoj na silu,uzmi veci cekic!!!!!!!
- JaroslavBires
- ___
- Postovi: 392
- Pridružen: 25 Okt 2007, 19:06
- Location: Stara Pazova
- Specialty: whitegoods
- Lokacija: Stara Pazova
Re: Potrebna sema digitalnog termostata
Imaš za oko 50 E nov Elliwel ili Dixel sa sondom i mogućnostima podešavanja parametara.
Ili pravi nešto prostije se IC kolom i komparaterom otpora na ulazima i relejem na izlazu (npr 741... ili savremeniji...) i uz malko baždarenja i uloženog vremena dobiješ jeftin uređaj! Moraš samo odlučiti koja ti preciznost treba, a temperatura se zna potablicama plus vlaga u određeno vreme.
Svojevremeno sam se bavio morkama, paunovima uz Morava 1200 jaja inkubatorom sa kontaktnim termometrom (živinim!) i on je dobro rešenje uz dodatnu sklopku ka grejačima...
Ili pravi nešto prostije se IC kolom i komparaterom otpora na ulazima i relejem na izlazu (npr 741... ili savremeniji...) i uz malko baždarenja i uloženog vremena dobiješ jeftin uređaj! Moraš samo odlučiti koja ti preciznost treba, a temperatura se zna potablicama plus vlaga u određeno vreme.
Svojevremeno sam se bavio morkama, paunovima uz Morava 1200 jaja inkubatorom sa kontaktnim termometrom (živinim!) i on je dobro rešenje uz dodatnu sklopku ka grejačima...
Možda ne znam, al' znam, ko zna! 

Re: Potrebna sema digitalnog termostata
kolega ako imas neke prostije seme molio bih te da ih okacis.
Nemoj na silu,uzmi veci cekic!!!!!!!
- JaroslavBires
- ___
- Postovi: 392
- Pridružen: 25 Okt 2007, 19:06
- Location: Stara Pazova
- Specialty: whitegoods
- Lokacija: Stara Pazova
Re: Potrebna sema digitalnog termostata
http://svijet-ljubimaca.com/forum/viewt ... highlight=
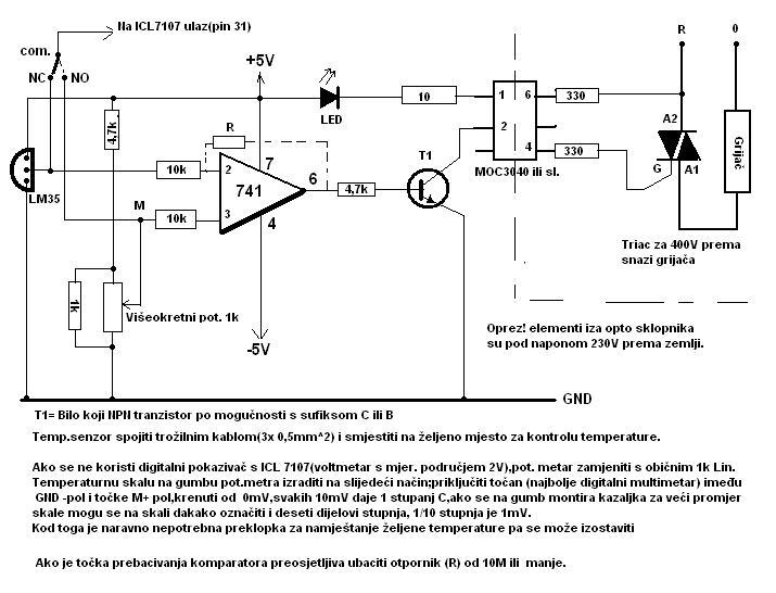
Ma imaš toga pun Net, samo ugooglaj šta te zanima, ovo sam odabrao jer je najsličnije onom iz fabričkog Gorenja za oko 60 jaja na kome sam par godina radio i radi kod zeta i dan danas!
Ma imaš toga pun Net, samo ugooglaj šta te zanima, ovo sam odabrao jer je najsličnije onom iz fabričkog Gorenja za oko 60 jaja na kome sam par godina radio i radi kod zeta i dan danas!
- Prilog
-
termoreg-1 sa 741, MOC3040 i LM35senzor text.doc
- (22 KiB) Preuzeto 805 puta.
Možda ne znam, al' znam, ko zna! 

Re: Potrebna sema digitalnog termostata
Hvala ti druze na ovoj semi
napravicu ovaj uredjaj pa cu javiti kako funkcionise 


Nemoj na silu,uzmi veci cekic!!!!!!!
Re: Potrebna sema digitalnog termostata
Ovo dosta lepo radi.Hvala ti druze jos jednom 

Nemoj na silu,uzmi veci cekic!!!!!!!
- kisko
- Preminuo
- Postovi: 2054
- Pridružen: 12 Jun 2007, 01:51
- Location: Kovilj-na kraj sveta
- Specialty: tv-multimedia
- Lokacija: Kovilj-Novi sad
Re: Potrebna sema digitalnog termostata(RESENO)
Svojevremeno sam se bavio morkama, paunovima uz Morava 1200 jaja inkubatorom sa kontaktnim termometrom (živinim!) i on je dobro rešenje uz dodatnu sklopku ka grejačima...



Uglavnom jedan savet ako pravis inkubator za sebe,pored temperature i vlage imaj u vidu da moze doci do nestanka elektricne energije u nekom duzem intervalu od nekoliko sati recimo zbog nekih radova na mrezi pa treba imati pripremljen agregat za tu situaciju


Ja sam ga imao za kucne potrebe(250 jaja) i prestao kad je poceo rat,taman stavio turu a ono zaratilo :ooo: :tenk: pa mi agregat drndo maltene 15 dana



uvek ima nesto interesantno
- Stolle
- Preminuo
- Postovi: 19099
- Pridružen: 12 Avg 2006, 23:35
- Location: Srbija
- Specialty: tv-multimedia
- Lokacija: Dimitrovgrad
Re: Potrebna sema digitalnog termostata(RESENO)
Kako beše,39°C +/- 0.5°C max.Ako ne grešim.
"29 poslednjih dana u mesecu je najteže"
- kisko
- Preminuo
- Postovi: 2054
- Pridružen: 12 Jun 2007, 01:51
- Location: Kovilj-na kraj sveta
- Specialty: tv-multimedia
- Lokacija: Kovilj-Novi sad
Re: Potrebna sema digitalnog termostata(RESENO)
Zavisi za koja jaja,patke guske,curke,morke... ima razlike kod nekih vrsta,za koke je 38 stepeni...
da dodam temperatura u gnezdu je 37.7-37.8 i bitno je da je tih 38 u celom inkubatoru da se nebi desilo recimo da ga napravite od veceg frizidera pa da temperatura u sredini gde je termometar bude 38 a dole 37 dok je pri vrhu 39,znaci ventilator pored toga sto je stalno u radu mora imati i prohodnost vazduha,ja sam to bio resio sa kaloriferom koji je odozgo uvlacio vazduh i dole ga gurao kroz napravljen tunel,tako da je temperatura bila svuda priblizno ista
da dodam temperatura u gnezdu je 37.7-37.8 i bitno je da je tih 38 u celom inkubatoru da se nebi desilo recimo da ga napravite od veceg frizidera pa da temperatura u sredini gde je termometar bude 38 a dole 37 dok je pri vrhu 39,znaci ventilator pored toga sto je stalno u radu mora imati i prohodnost vazduha,ja sam to bio resio sa kaloriferom koji je odozgo uvlacio vazduh i dole ga gurao kroz napravljen tunel,tako da je temperatura bila svuda priblizno ista
uvek ima nesto interesantno
Re: Potrebna sema digitalnog termostata(RESENO)
Da li bi neko mogao da mi posalje izgled plocice ovog termostata sa lm35 i 741 kolom,
posto sam ja odradio plocicu po mom i sad mi stalno ima napon na izlazu kola UA741
kako god da okrenem potecniometar, a neznam gde je greska. Unapred hvala!
posto sam ja odradio plocicu po mom i sad mi stalno ima napon na izlazu kola UA741
kako god da okrenem potecniometar, a neznam gde je greska. Unapred hvala!
-
- Slične teme
- Odgovori
- Pregledano
- Zadnji post
-
- 7 Odgovori
- 1407 Pregledano
-
Zadnji post napisao marko
18 Sep 2009, 10:37
-
- 9 Odgovori
- 1983 Pregledano
-
Zadnji post napisao stojkePN
23 Sep 2009, 23:51
-
- 8 Odgovori
- 1901 Pregledano
-
Zadnji post napisao TOMSON
02 Nov 2009, 00:21
-
- 3 Odgovori
- 1184 Pregledano
-
Zadnji post napisao Krajnc Karlo
13 Mar 2012, 22:49
-
-
ROHS 50W 12V4a LED Driver (S-50-12) potrebna sema RESENO
napisao kefaja » 04 Feb 2013, 00:19 » u Elektronika - 3 Odgovori
- 1213 Pregledano
-
Zadnji post napisao kefaja
06 Feb 2013, 00:33
-
-
- 6 Odgovori
- 1990 Pregledano
-
Zadnji post napisao grifon
12 Mar 2009, 15:39
-
- 21 Odgovori
- 6513 Pregledano
-
Zadnji post napisao Milos fis
26 Jan 2017, 12:11
-
-
Mikrofonsko predpojačalo-potrebna šema (Riješeno)
napisao bogoslav » 21 Dec 2008, 15:36 » u Elektronika - 13 Odgovori
- 2938 Pregledano
-
Zadnji post napisao bogoslav
22 Dec 2008, 21:42
-