SMD Code Indefikacija (AU JK)

Hobi i ostala elektronika

Urednik: alexa_pg

Pravila foruma
Praktikujemo da na kraju opišemo kako smo rešili problem. Zatim zatvorimo temu >UPUTSTVO<
Avatar
cacko85
gx
gx
Postovi: 1746
Pridružen: 03 Dec 2008, 17:51
Location: Macedonia
Contact person: Slavche
Specialty: tv-multimedia
Lokacija: Sveti Nikole
Kontakt:

SMD Code Indefikacija (AU JK)

Post napisao cacko85 » 02 Mar 2010, 00:36

Trazio sam ovi oznake za ova kolo (valjda ke integralno kolo, radi to shta na ploca pishe IC8) ali ni sam nashao nishta sa ti oznake a da je u to pakovanje.
Inace ova je od camera za video nadzor SANGBOR SR-471 i je u kolo stabilizator za 5V i 3.3V.
Dali neko zna koje IC se "krije" zad ovi oznake?
:pivopije:
Prilog
AUJK.JPG
AUJK.JPG (11.64 KiB) Pregledano 2874 puta.
www.facebook.com/slavceelectronics

Avatar
stojkePN
___
___
Postovi: 1594
Pridružen: 11 Feb 2007, 04:55
Location: Srbija-Paraćin

Re: SMD Code Indefikacija (AU JK)

Post napisao stojkePN » 02 Mar 2010, 01:01

Da pomognem radi se o SC70 kucistu :arrow:
Prilog
SC70.jpg
Sto vise ucim sve vise vidim koliko neznam :plaz:

Avatar
cacko85
gx
gx
Postovi: 1746
Pridružen: 03 Dec 2008, 17:51
Location: Macedonia
Contact person: Slavche
Specialty: tv-multimedia
Lokacija: Sveti Nikole
Kontakt:

Re: SMD Code Indefikacija (AU JK)

Post napisao cacko85 » 02 Mar 2010, 01:47

Kukishte treba da je SOT23-5
slika
www.facebook.com/slavceelectronics

Avatar
stojkePN
___
___
Postovi: 1594
Pridružen: 11 Feb 2007, 04:55
Location: Srbija-Paraćin

Re: SMD Code Indefikacija (AU JK)

Post napisao stojkePN » 02 Mar 2010, 01:56

Sto vise ucim sve vise vidim koliko neznam :plaz:

Avatar
cacko85
gx
gx
Postovi: 1746
Pridružen: 03 Dec 2008, 17:51
Location: Macedonia
Contact person: Slavche
Specialty: tv-multimedia
Lokacija: Sveti Nikole
Kontakt:

Re: SMD Code Indefikacija (AU JK)

Post napisao cacko85 » 02 Mar 2010, 02:19

Nashao sam da pod taj kod ima neki MAX9502 ali :oklagija , sutra cu da vidim tacno u koje kolo na plocu je vezan.
www.facebook.com/slavceelectronics

Avatar
cacko85
gx
gx
Postovi: 1746
Pridružen: 03 Dec 2008, 17:51
Location: Macedonia
Contact person: Slavche
Specialty: tv-multimedia
Lokacija: Sveti Nikole
Kontakt:

Re: SMD Code Indefikacija (AU JK)

Post napisao cacko85 » 02 Mar 2010, 19:50

Ni od daleko ni je taj MAX9502 :). Nego kao shta sam sumnjao je DC StepUp Converter.
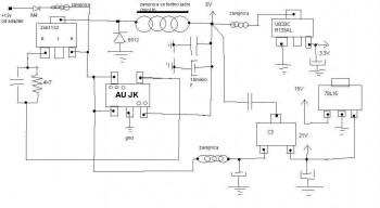
Evo neka shema koja u paint sa ja nashmrljao. Mozda neko da se seti na neka shema od drugi aparat.
Ili ako neko ima ideju za budz :mrgreen:
Merio sam frekvencija na bazu od 2SB1132 i je negde oko 27kHz, ovo je mreno na ispravnoj kamera t.e. koja e popravena.
Prilog
SR-471.JPG
www.facebook.com/slavceelectronics

Avatar
cacko85
gx
gx
Postovi: 1746
Pridružen: 03 Dec 2008, 17:51
Location: Macedonia
Contact person: Slavche
Specialty: tv-multimedia
Lokacija: Sveti Nikole
Kontakt:

Re: SMD Code Indefikacija (AU JK)

Post napisao cacko85 » 14 Mar 2010, 20:48

Niko nema ideju za kolo ?? :?
www.facebook.com/slavceelectronics

Avatar
milan
Preminuo
Postovi: 4426
Pridružen: 19 Avg 2006, 22:38
Location: Novi Sad
Specialty: tv-multimedia

Re: SMD Code Indefikacija (AU JK)

Post napisao milan » 14 Mar 2010, 22:25

lpv511, mozda? ili slicno.

Avatar
cacko85
gx
gx
Postovi: 1746
Pridružen: 03 Dec 2008, 17:51
Location: Macedonia
Contact person: Slavche
Specialty: tv-multimedia
Lokacija: Sveti Nikole
Kontakt:

Re: SMD Code Indefikacija (AU JK)

Post napisao cacko85 » 12 Avg 2010, 13:26

Tema opet aktivna. Stigli su opet neki kameri sa isti problem.
www.facebook.com/slavceelectronics

Avatar
Stolle
Preminuo
Postovi: 19098
Pridružen: 12 Avg 2006, 23:35
Location: Srbija
Specialty: tv-multimedia
Lokacija: Dimitrovgrad

Re: SMD Code Indefikacija (AU JK)

Post napisao Stolle » 12 Avg 2010, 13:31

Na žalost po oznakama, smd je sve teže, ili nikako moguće identifikovati. Šema, part list, inače ništa. Ako se uopšte nađe.
"29 poslednjih dana u mesecu je najteže"

Avatar
fanzo
Site Admin
Site Admin
Postovi: 16010
Pridružen: 02 Avg 2006, 06:41
Location: Bački Petrovac, Srbija
Phone number: 0038121781575
Specialty: tv-multimedia
Lokacija: Bački Petrovac

Re: SMD Code Indefikacija (AU JK)

Post napisao fanzo » 12 Avg 2010, 18:14

ako si siguran da je stabilizacija napona, onda pronađi par datašitova ovih kućišta SOT23-5 (opcija je SOT23-6) na temu step-up, step-down konverteri .. ostalo ćeš sam ukapirati, veruj mi na reč.

Već sam pisao da za novije, naročito manje smd veličine komponenti nije moguće više uopšte pronaći smd kod. jer se proizvođači frljaju raznim bez ikakve veze oznakama, sve ostalo je Stole napisao.
Pišem "manje smd..." da ih ne nabrajam, a sve su veličine daleko ispod standardnih smd komponenti na koje smo navikli.
Svakodnevno usavršavanje je bolje od zakasnelog savršenstva

Avatar
cacko85
gx
gx
Postovi: 1746
Pridružen: 03 Dec 2008, 17:51
Location: Macedonia
Contact person: Slavche
Specialty: tv-multimedia
Lokacija: Sveti Nikole
Kontakt:

Re: SMD Code Indefikacija (AU JK)

Post napisao cacko85 » 12 Avg 2010, 22:48

Skicirao sam shema u prethodih postova, i sam 100% siguran da je step-down contorler za 5V. Josh tada sam trazio po kucishta na Google, alldatsheet.com, i na puno drugih sajtova za datasheet u VRTDVD 2009 i ni sam nashao tacne oznake ili neki koj moze da radi tu. Najpriblizne sam nashao u isto kukushte od 1.8V do 3.3V.
www.facebook.com/slavceelectronics

Avatar
Majstor Duja
Neaktivan
Postovi: 3136
Pridružen: 23 Avg 2006, 17:29
Location: Novi Sad - centar
Warranty service: http://www.elektrocentar.com
Contact person: Goran Duic
Specialty: tv-multimedia

Re: SMD Code Indefikacija (AU JK)

Post napisao Majstor Duja » 13 Avg 2010, 12:06

pa stavi onda 7805 i probaj...ako je to to izmeri koju struju vuce pa prema tome stavi stabilizator....
Rule #1 "Always stand for what you believe, even if it means standing alone."

Avatar
cacko85
gx
gx
Postovi: 1746
Pridružen: 03 Dec 2008, 17:51
Location: Macedonia
Contact person: Slavche
Specialty: tv-multimedia
Lokacija: Sveti Nikole
Kontakt:

Re: SMD Code Indefikacija (AU JK)

Post napisao cacko85 » 13 Avg 2010, 14:06

To sam i ja pomislio ali onaj napon od 15V :? Ali od skica moze se vidi da onaj element "C3" (mozda je dupla dioda ili neki tranzistor ni sam ni trazio) podize napon na 15V.
E sad probacu za ulazni napon vishi od 15V pa sa rednom vezavanje na ovi stabilizatori dal ce da radi.
www.facebook.com/slavceelectronics

Avatar
fanzo
Site Admin
Site Admin
Postovi: 16010
Pridružen: 02 Avg 2006, 06:41
Location: Bački Petrovac, Srbija
Phone number: 0038121781575
Specialty: tv-multimedia
Lokacija: Bački Petrovac

Re: SMD Code Indefikacija (AU JK)

Post napisao fanzo » 13 Avg 2010, 14:32

Čini mi se da šemu nisi dobro skicirao .. C3 u takvoj vezi ne može biti step-up.
Izgleda je tvoj čip koji tražiš step-up sa 12 na 21V, ali onda šema ne pasuje.
Sa tvoje skice jedino što može da bude step-up je AUJK.
Ostale komponente su tranzistor i stabilizatori.
Zaboravi na standardne stabilizatore, a i nemaš mesta.
pročitaj ponovo što sam juče napisao.
Svakodnevno usavršavanje je bolje od zakasnelog savršenstva

Avatar
Majstor Duja
Neaktivan
Postovi: 3136
Pridružen: 23 Avg 2006, 17:29
Location: Novi Sad - centar
Warranty service: http://www.elektrocentar.com
Contact person: Goran Duic
Specialty: tv-multimedia

Re: SMD Code Indefikacija (AU JK)

Post napisao Majstor Duja » 13 Avg 2010, 14:40

...linearni stabilizatori su tu samo zbog probe...dok se ne utvrdi sta je u pitanju. Radi se o kamerici od 70-tak eura a ne o nekoj hi-tec koja trosi 4-5 ampera. Ta kamera SANGBOR SR-471 verovatno trosi 100-200mA na 12V a ako stavis linearce potrosnja ce porasti za 300mA sto je opet prihvatljivo. Grejace se neznatno vise ali ce zato zimi raditi bolje. :) Da su ti ugradjeni SMPS dobri, ne bi redom crkavali...zato sam predlozio linearac.
SMPS naponski konverteri imaju smisla tek na strujama preko 1A...
Rule #1 "Always stand for what you believe, even if it means standing alone."

Avatar
cacko85
gx
gx
Postovi: 1746
Pridružen: 03 Dec 2008, 17:51
Location: Macedonia
Contact person: Slavche
Specialty: tv-multimedia
Lokacija: Sveti Nikole
Kontakt:

Re: SMD Code Indefikacija (AU JK)

Post napisao cacko85 » 13 Avg 2010, 16:37

Ma ovo je tako resheno samo da se stavi iskompliciraju. Kamera se napaja od adapter na 12V/1A jednosmerna. Adapter ni je klasican (sa transformator i grec) nego je prekinuvacki smps (ni sam otvarao da vidim shta kola ima u njega).
Kasnije probacu sa linearni stabilizatori, ali problem je to shta treba vlasnik da uzima adapter sa napon od 20V za da se napaja onaj od 15V stabilizator. To mozemo reshiti sa neki punaci za laptope koi daje 18-19V/3-4A struja pa tako moze sa isti da napaja vishe kamere. Ali moram da ispitam dal ce radi sa linearni stabilizatore, do cu uraditi kasnije ili sutra pa javljam rezultate.
:pivopije:
www.facebook.com/slavceelectronics

Odgovori
  • Slične teme
    Odgovori
    Pregledano
    Zadnji post

Natrag na “Elektronika”