Stranica: 1/2.
Problem sa dahua dvr-om za video nadzor
Napisan post: 23 Avg 2024, 18:27
napisao dieselt
Imam problem sa cetvoro kanalnim dvr-om Dahua DH-XVR1BO4-I .Stigao mi je dvr polu ispravan,verovatno zbog loseg napajanja je stradao element na naponskom delu maticne ploce dvr-a na samom ulazu i desava se sledece, sistem se podigne ali ne daje napon na hard disk i ne ulazi u glavni meni.Vidim da je stradalo to kolo obelezeno na slici po cadji i crnilu na njemu.Pa me zanima da li neko mozda zna oznake tog elementa da probam njega da zamenim?Hvala
Re: Problem sa dahua dvr-om za video nadzor
Napisan post: 23 Avg 2024, 23:50
napisao KASA1
Provjeri pinning tog kontrolera. Vidi na kojem je pinu ulazni napon, na kojem masa, na koji je pin spojena zavojnica. Izmjeri otpore u otpornom djelitelju i napiši na koji su pin čipa zajedno spojeni,... možda se na osnovu tih podataka i odgonetne nešto.
Re: Problem sa dahua dvr-om za video nadzor
Napisan post: 24 Avg 2024, 09:18
napisao vlada69
Ako ti nešto pomogne imam snimač model DHI-XVR5104HS. U njemu je na poziciji U12 LX4 smd IC , nije ista šasija ali možda ti pomogne . Druga i treća slika su takođe IC kola sa 6 pinova koja se nalaze na ploči.
LX4 PWM/PFM, st-dwn, 2.4V±2%, 600mA, 3MHz, Vin>1.8V, LSST, CL
Re: Problem sa dahua dvr-om za video nadzor
Napisan post: 24 Avg 2024, 20:28
napisao dieselt
Hvala,uporedicu ic kola na mojoj ploci nadam se da je isti raspored i oznake.Pretpostavljam da su standardno stavljali iste komponente makar na naponskom delu ploce.
Re: Problem sa dahua dvr-om za video nadzor
Napisan post: 28 Avg 2024, 23:14
napisao dieselt
Nisam uspeo da nadjem ovo ic kolo pitao sam na vise mesta .Jel zna neko mozda gde moze da se naruci takvo kolo ili njegova zamena?
Re: Problem sa dahua dvr-om za video nadzor
Napisan post: 29 Avg 2024, 08:41
napisao vlada69
Našao sam jedan DAHUA snimač osmokanalni koji je stradao od grmljavine. Ploča nije kao tvoja , evo na slikama koja su na njemu IC kola. Ako hoćeš mogu ta kola da skinem i da ti pošaljem pa da probaš. Što se tiče novih kola ne znam gde bi kupio osim na AliExpress-u.
Re: Problem sa dahua dvr-om za video nadzor
Napisan post: 29 Avg 2024, 09:11
napisao KASA1
Ovo je igra mačke i miša,... ne možemo napamet radit pa se molit da je nešto slično i da će pasat.
KASA1 je napisao: ↑23 Avg 2024, 23:50
Provjeri pinning tog kontrolera. Vidi na kojem je pinu ulazni napon, na kojem masa, na koji je pin spojena zavojnica. Izmjeri otpore u otpornom djelitelju i napiši na koji su pin čipa zajedno spojeni,...
Čak mi se po slikama čini (iako se slabo vidi) da niti predloženi IC (LX4=XC9236) nije adekvatan.
Re: Problem sa dahua dvr-om za video nadzor
Napisan post: 29 Avg 2024, 10:19
napisao vlada69
Slažem se kolega sa ovim što si napisao.
Re: Problem sa dahua dvr-om za video nadzor
Napisan post: 29 Avg 2024, 15:10
napisao dieselt
Jedino da se javi neko ko ima identicni dvr sa istom plocom pa da slika kolo u originalu.
Edit: Cistio sam plocu alkoholom i detaljnije pogledao ic,naziru se neke oznake CS a na ploci istoj sam nasao ic sa oznakom CSE05 tako da mislim da su to isti ic.
Re: Problem sa dahua dvr-om za video nadzor
Napisan post: 30 Avg 2024, 17:38
napisao dieselt
Sad samo da nadjem nekog ko ima to kolo,dosta firmi sam pitao u Srbiji niko nema ili da porucujem sa alliexpresa ako dopremaju u Srbiju
Re: Problem sa dahua dvr-om za video nadzor
Napisan post: 30 Avg 2024, 18:10
napisao alexa_pg
Ako ima na AE, naruči slobodno. Dobićeš originalni dio.
Da si poslušao kolegin savjet, uređaj bi već davno bio popravljen.
Kod svih tih DC-DC pretvarača, "glavni dio" je razdelnik napona koji definiše izlazni napon. Svi su napravljeni na isti kalup.
Skini neispravno kolo sa ploče, ošisti dobro da se vide veze i pronađi ova dva otpornika. Na osnovu njih znaće se koji je izlazni napon.
I da se ne nađe originalni dio, ima toliko DC-DC modula koji tu mogu da se ugrade samo kada se zna koji napon daje na svom izlazu.
Na slici u prilogu se zaokruženi otpornici koje je potrebno pronaći.

- Slika 1.jpg (10.36 KiB) Pregledano 2278 puta.

- Slika 2.jpg (9.45 KiB) Pregledano 2278 puta.
Re: Problem sa dahua dvr-om za video nadzor
Napisan post: 30 Avg 2024, 23:54
napisao KASA1
alexa_pg je napisao: ↑30 Avg 2024, 18:10
...Da si poslušao kolegin savjet, uređaj bi već davno bio popravljen....
Upravo tako,... pogledaj datasheet-e sličnih kontrolera pa ćeš shvatiti o čemu ovdje govorimo.
Re: Problem sa dahua dvr-om za video nadzor
Napisan post: 31 Avg 2024, 01:23
napisao dieselt
Proonasao sam ta dva otpornika i izmerio ih upisao sam ih na ovoj semi,jedan je 5,4 k omha a drugi 2,2k oma.Mogu da postavim i shemu koju sam nacrtao
Re: Problem sa dahua dvr-om za video nadzor
Napisan post: 31 Avg 2024, 08:16
napisao alexa_pg
dieselt je napisao: ↑31 Avg 2024, 01:23
...Mogu da postavim i shemu koju sam nacrtao
Ako si je već nacrtao, obavezno postavi.
Napiši i koliko je izmjereni napon na uzau u kolo. Jesi li vrijednost otornika mjerio sa skinutim kolom ili je sve mjereno direktno na ploči.
Re: Problem sa dahua dvr-om za video nadzor
Napisan post: 31 Avg 2024, 08:40
napisao dieselt
Vrednost otpornika je merena sa skinutim kolom.Ja se izvinjavam unapred na nepotpunoj shemi.Nisam uspeo da utvrdim sve pinove kuda vode i ostale komponente,ovo je ono sto sam utvrdio.Elektronika mi nije struka.Ulazni napon sam izmerio 12,4 v.
Re: Problem sa dahua dvr-om za video nadzor
Napisan post: 31 Avg 2024, 17:59
napisao alexa_pg
Kako ti elektronika nije jača strana, odlično si uradio.
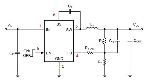
Na priloženoj šemi nedostaje samo marker koji označava 1 pin.
Ja sam se rukovodo da je 1. pin GND
Ako je ovo moje razmišljanje tačno, onda se radi o kolu
RY9125 koje ima kodnu oznaku
CS***

- RY9125.jpg (13.83 KiB) Pregledano 2232 puta.
Datasheet pomenutog kola, ako ti šta znači, možeš pogledati ovdje
Kod: Označi sve
https://www.lcsc.com/datasheet/lcsc_datasheet_2108271830_RYCHIP-Semiconductor-Inc--RY9125_C2887855.pdf
Po vrijednostima otpornika koje si naveo, izlazni napon je 2.5V.
Brobaj prvo nabaviti ovo kolo a ako ne ide, ugraditi neki drugi DC-DC 2.5V
Re: Problem sa dahua dvr-om za video nadzor
Napisan post: 31 Avg 2024, 21:19
napisao vlada69
Izmerio sam napone na mom snimaču na dva IC kola sa kodnom oznakom 320.
Pin 1 : 0V na oba kola GND
Pin 2 : +5V i na drugom IC kolu +3.3V
Pin 3 : +11.8V na oba kola
Pin 4 : +0.7V na oba kola
Pin 5 : +1.8V na oba kola
Pin 6 : +10V I na drugom IC kolu +8.5V
Mislim da bi ti odgovaralo ovo IC kolo.
Vin je na punu 3 a Vout na pinu 2 kao i kod tebe .
Re: Problem sa dahua dvr-om za video nadzor
Napisan post: 31 Avg 2024, 21:21
napisao KASA1
alexa_pg je napisao: ↑31 Avg 2024, 17:59
...Ja sam se rukovodo da je 1. pin GND
Ako je ovo moje razmišljanje tačno, onda se radi o kolu
RY9125 koje ima kodnu oznaku
CS***
Ako je prvi pin masa onda je misterij riješen,... no, što više gledam fotku starog čipa sve mi se više čini da mu je GND na pin-u 6.
@dieselt, provjeri, konačno, gdje mu je masa (GND).
Re: Problem sa dahua dvr-om za video nadzor
Napisan post: 31 Avg 2024, 22:08
napisao dieselt
Na pinu 1 je definitivno GND,
Re: Problem sa dahua dvr-om za video nadzor
Napisan post: 31 Avg 2024, 22:14
napisao KASA1
Onda je sve jasno.