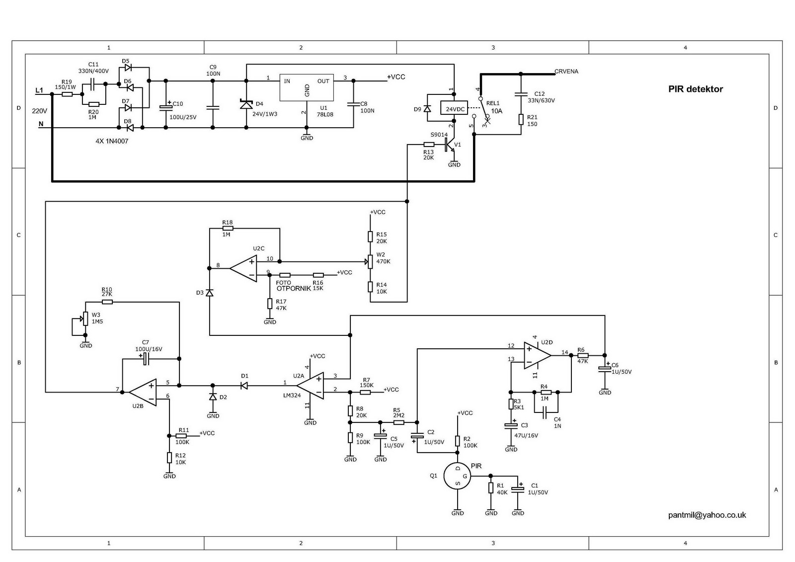
Za ovaj neznam ali meni je posluzila sema kad je meni i kolegi crkla elektronika na senzoru pokreta skinutim sa reflektora sa senzorom.Znaci 89% slicna elektronika je na klasicnom reflektoru sa senzorom pokreta stim da jos imas od dva do tri potenciometra za osetljivost,dan noc,i koliko dugo da ti drzi rele posle uklucenja.Kolega ga spalio jer smo mislili da neko nailazi a nama sluzi da detektujemo kad sef nailazi da nas nenavata dok vatamo krivinu

.I tu semu imam ali sam na odmoru jos dve nedelje

ako ti nije hica sacekaj da pogledas i tu semu mada je kazem ti 89% ista razlika je sto u ovoj imas dva senzora, kao sto sam ti rekao tri potenciometra.Kolega ga kupio na novom beogradu na buvljaku kinez ali radi vec dve godine besprekorno iako je spalio LM324,diode otpornik u napajanju cini mi se dve zenerke itd.

- Reflektor beli veci.jpg (57.77 KiB) Pregledano 4528 puta.
Ako me secanje nevara imas opciju samo senzor bez reflektora mada ja cini mi se mala razlika u ceni.