SAMSUNG WFB1256GW - Gubi napajanje
Urednici: goranfri,nike,sim,Honorarac
Pravila foruma
BT-expert info - BTexpert forumi
U naslov teme prvo pisati ime proizvođača, zatim oznake modela bez crtica i razmaka i kratak opis kvara. U post obavezno upisati ID ili EAN oznake sa poleđine aparata u suprotnom tema će biti obrisana.
Praktikujemo da na kraju opišemo kako smo rešili problem. Zatim zatvorimo temu >UPUTSTVO<
PRILIKOM POSTAVLJANJA PITANJA U VEZI ELEKTRONSKOG MODULA OBAVEZNO POPIŠITE SVE OZNAKE sa ploče i sa nalepnica, dobro bi došla i po koja fotografija.
BT-expert info - BTexpert forumi
U naslov teme prvo pisati ime proizvođača, zatim oznake modela bez crtica i razmaka i kratak opis kvara. U post obavezno upisati ID ili EAN oznake sa poleđine aparata u suprotnom tema će biti obrisana.
Praktikujemo da na kraju opišemo kako smo rešili problem. Zatim zatvorimo temu >UPUTSTVO<
PRILIKOM POSTAVLJANJA PITANJA U VEZI ELEKTRONSKOG MODULA OBAVEZNO POPIŠITE SVE OZNAKE sa ploče i sa nalepnica, dobro bi došla i po koja fotografija.
-
bogdanmini
- _

- Postovi: 11
- Pridružen: 01 Jan 2017, 21:49
- Location: Novi Sad
- Specialty: tv-multimedia
SAMSUNG WFB1256GW - Gubi napajanje
Pozdrav svima,
Imam ves masinu SAMSUNG WF-B1256GW i problem.
Ves masinu ukljucim da radi, ona odradi 15-20min i ostane bez napajanja, kao kad nestane struje.Na displeju nema nista, ne svetli. Dugme on/off neradi. Vrata masine zabravljena.
Iskljucim kabal za napajanje iz uticnice , sacekam koji minut , ponovo ukljucim napajanje - uticnicu, masina proradi t.j. nastavi pranje tamo gde je stala, kao kad nestane struje pa ponovo dodje.
Ponovo radi neko vreme i opet ostaje bez napajanja i tako u krug.
U intervalima dok masina radi , ugasim masinu on/off , bravica odbravi vrata.
Molim Vas za savet.
Imam ves masinu SAMSUNG WF-B1256GW i problem.
Ves masinu ukljucim da radi, ona odradi 15-20min i ostane bez napajanja, kao kad nestane struje.Na displeju nema nista, ne svetli. Dugme on/off neradi. Vrata masine zabravljena.
Iskljucim kabal za napajanje iz uticnice , sacekam koji minut , ponovo ukljucim napajanje - uticnicu, masina proradi t.j. nastavi pranje tamo gde je stala, kao kad nestane struje pa ponovo dodje.
Ponovo radi neko vreme i opet ostaje bez napajanja i tako u krug.
U intervalima dok masina radi , ugasim masinu on/off , bravica odbravi vrata.
Molim Vas za savet.
- septembar
- bela tehnika

- Postovi: 155
- Pridružen: 23 Sep 2014, 21:26
- Location: sabac
- Warranty service: gorenje,midea
- Contact person: aleksandar
- Phone number: 00015391770
- Lokacija: Sabac
Re: SAMSUNG WFB1256GW - Gubi napajanje
Verovatno imas problem u samom prekidacu on/of .verovatno radi bez problema dok ne dodje do ukljucenja grejaca.spoji direktno masinu bez on/of prekidaca pa probaj dal ce da odradi ceo ciklus.
Bolje se igrati sa strujom, nego sa nervoznom zenom!!
- milan
- Preminuo
- Postovi: 4426
- Pridružen: 19 Avg 2006, 22:38
- Location: Novi Sad
- Specialty: tv-multimedia
Re: SAMSUNG WFB1256GW - Gubi napajanje
Treba proveriti i napajanje od 5V i 12V da li je stabilno.
Re: SAMSUNG WFB1256GW - Gubi napajanje
Hladni lemovi u mreznom delu.Ploca je zalivena poliuretan masom,tako da je treba pazljivo izvaditi iz kucista,masu skinuti na mestima hladnih lemova,i prelemiti.Prilikom vadjenja biti oprezan da se ploca ne polomi,posto je dosta tanka.
-
Frigo-Amigo
- _

- Postovi: 2
- Pridružen: 19 Jan 2016, 09:38
- Location: srbija
Re: SAMSUNG WFB1256GW - Gubi napajanje
Napojno kolo na elektronici verovatno.
-
bogdanmini
- _

- Postovi: 11
- Pridružen: 01 Jan 2017, 21:49
- Location: Novi Sad
- Specialty: tv-multimedia
Re: SAMSUNG WFB1256GW - Gubi napajanje
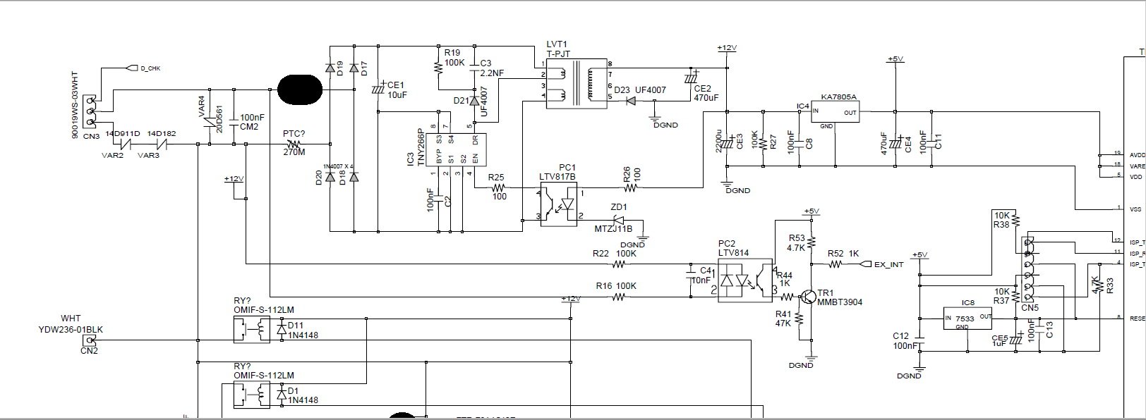
Proverio sam napajanje od 5V i 12V, napajenje je u redu, stabilni naponi od 5 i 12V. Trafo na semi oznaka LVT1 ispravan.
Integralno kolo iz mreznog dela TNY266P ( IC3) kao i kondetator 10mikroF sam zamenio pre 2 godine posto su bili otkazali.
Naponi na stabilizatoru KA7805A ( IC4) su dobri ulaz 12V, izlaz 5V.
Veliki deo ploče sam prelemio zbog hladnog lema.
Konektore pregledao, cini mi se da su uredu.
Jedino nisam probao da direktno prespojim ON/OFF dugme i da to probam.
Ukratko ću opisati kako se masina ponasa kad se ukljuci beli veš:
- prilikom startovanja vreme pranja na displeju 2:06
- prvi prekid / nestanak napajanja / , na displeju 2:04- iskljucim masinu iz uticnice, sacekam 1-2min , ukljucim u uticnicu masina nastavi pranje tamo gde je stala, primi vodu i ukljuci grejac
- drugi prekid, na displeju 1:50- masinu iskljucim pa ukljucim utikac krene da radi ali krene na displeju 1:54. Vrati nazad 4 min, grejac radi , bubanj vrti normalno.
- treci prekid, na displeju 1:43- nisam ni stigao da je iskljucim napajanje se vratilo ( prekid trajao 1-2 sek ) ali krene da radi na displeju 1:44. vrati pranje za 1 min.
- cetvrti prekid, na displeju 1:35- sacekam i za kratko vreme napon se sam vrati i krene da radi , na displeju 1:44 vrati 9min nazad.
Do ovog vremena posle primanja vode grejač je radio, bubanj je vrtila ciklicno, nije ispustala vodu niti primala novu vodu.
Nemem oreginal shemu, moze li pomoc.
Pumpa za vodu radi, centrifugu sam probao bez vesa , radi.
Da li postoji vremenski dijagram operacija-ciklusa koje masina odradi tokom pranja?
Integralno kolo iz mreznog dela TNY266P ( IC3) kao i kondetator 10mikroF sam zamenio pre 2 godine posto su bili otkazali.
Naponi na stabilizatoru KA7805A ( IC4) su dobri ulaz 12V, izlaz 5V.
Veliki deo ploče sam prelemio zbog hladnog lema.
Konektore pregledao, cini mi se da su uredu.
Jedino nisam probao da direktno prespojim ON/OFF dugme i da to probam.
Ukratko ću opisati kako se masina ponasa kad se ukljuci beli veš:
- prilikom startovanja vreme pranja na displeju 2:06
- prvi prekid / nestanak napajanja / , na displeju 2:04- iskljucim masinu iz uticnice, sacekam 1-2min , ukljucim u uticnicu masina nastavi pranje tamo gde je stala, primi vodu i ukljuci grejac
- drugi prekid, na displeju 1:50- masinu iskljucim pa ukljucim utikac krene da radi ali krene na displeju 1:54. Vrati nazad 4 min, grejac radi , bubanj vrti normalno.
- treci prekid, na displeju 1:43- nisam ni stigao da je iskljucim napajanje se vratilo ( prekid trajao 1-2 sek ) ali krene da radi na displeju 1:44. vrati pranje za 1 min.
- cetvrti prekid, na displeju 1:35- sacekam i za kratko vreme napon se sam vrati i krene da radi , na displeju 1:44 vrati 9min nazad.
Do ovog vremena posle primanja vode grejač je radio, bubanj je vrtila ciklicno, nije ispustala vodu niti primala novu vodu.
Nemem oreginal shemu, moze li pomoc.
Pumpa za vodu radi, centrifugu sam probao bez vesa , radi.
Da li postoji vremenski dijagram operacija-ciklusa koje masina odradi tokom pranja?
- KASA1
- Site Admin

- Postovi: 3856
- Pridružen: 14 Feb 2011, 10:28
- Location: Zagreb
- Specialty: tv-multimedia
Re: SAMSUNG WFB1256GW - Gubi napajanje
Lako je moguće da je mrežni čip ponovo problem.
"Čovječe, pazi da ne ideš malen ispod zvijezda!"
-
bogdanmini
- _

- Postovi: 11
- Pridružen: 01 Jan 2017, 21:49
- Location: Novi Sad
- Specialty: tv-multimedia
Re: SAMSUNG WFB1256GW - Gubi napajanje
Problem resen.
Promenio integralno kolo TNY266PN, masina radi.
Hvala puno na pomoći.
Promenio integralno kolo TNY266PN, masina radi.
Hvala puno na pomoći.
Zadnja izmena: bogdanmini, dana 25 Mar 2019, 23:26, ukupno menjano 1 put.
-
bogdanmini
- _

- Postovi: 11
- Pridružen: 01 Jan 2017, 21:49
- Location: Novi Sad
- Specialty: tv-multimedia
SAMSUNG WFB1256GW - Nema napajanje
Pozdrav svima,
Ponovo problem sa napajanjem.
Promenio sam integralno kolo TNY266PN , elektrolit 10μF, optokopler LTV817B i vecinu dioda mada su bile ispravne.
Na sekundaru trafoa neme 12V, samim tim ni 5V na ispravljacu KA7805A.
Skinuo sam trafo sa ploče, i preko ispravljača doveo na sekundar trafoa 12V. Na stabilizatoru sam dobio 5V, upalim prekidač on/off , moduo proradi, javi gresku, sto je i ocekivano pošto konektori nisu prikljuceni.
Na kondezatoru CE1 10μF 450V koji sam promenio imam 315V jednosmerni. Od tog konezatora prema trafou, vecinu elemenata sam promenio, što me navodi da je neisprvan trafo.
Trafo ima dva namotaja na primaru i jedan na sekundaru. Na prvom namotaju , nozice 1 i 2 otpor je R=1,5Ω; Drugi namotaj je u prekidu nozice 3 i 4 mada nozica 3 je neiskorišćena, nema funkciju.
Otpor sekundara , nozice 5 i 8 R=0,6Ω. Radi na 132kHz, dobija iz kola TNY266PN.
Mislim da je trafo neispravan, da je magnetno jezgro izgubilo svojsta.
Iz Novog Sada sam, probao sam u Orbit-u ( poslali su upit u Samsung ) da nabavim trafo medjutim skinut je sa liste rezervnih delova, probao sam i u drugim radnjama da trazim , ali nista.
Zna li neko gde bi mogao nabaviti ovaj trafo njegova oznaka je : DC26-00022A, moze i polovan.
Moze li pomoć, moguce da ja gresim, mozda je trafo ispravan?
Ponovo problem sa napajanjem.
Promenio sam integralno kolo TNY266PN , elektrolit 10μF, optokopler LTV817B i vecinu dioda mada su bile ispravne.
Na sekundaru trafoa neme 12V, samim tim ni 5V na ispravljacu KA7805A.
Skinuo sam trafo sa ploče, i preko ispravljača doveo na sekundar trafoa 12V. Na stabilizatoru sam dobio 5V, upalim prekidač on/off , moduo proradi, javi gresku, sto je i ocekivano pošto konektori nisu prikljuceni.
Na kondezatoru CE1 10μF 450V koji sam promenio imam 315V jednosmerni. Od tog konezatora prema trafou, vecinu elemenata sam promenio, što me navodi da je neisprvan trafo.
Trafo ima dva namotaja na primaru i jedan na sekundaru. Na prvom namotaju , nozice 1 i 2 otpor je R=1,5Ω; Drugi namotaj je u prekidu nozice 3 i 4 mada nozica 3 je neiskorišćena, nema funkciju.
Otpor sekundara , nozice 5 i 8 R=0,6Ω. Radi na 132kHz, dobija iz kola TNY266PN.
Mislim da je trafo neispravan, da je magnetno jezgro izgubilo svojsta.
Iz Novog Sada sam, probao sam u Orbit-u ( poslali su upit u Samsung ) da nabavim trafo medjutim skinut je sa liste rezervnih delova, probao sam i u drugim radnjama da trazim , ali nista.
Zna li neko gde bi mogao nabaviti ovaj trafo njegova oznaka je : DC26-00022A, moze i polovan.
Moze li pomoć, moguce da ja gresim, mozda je trafo ispravan?
- sim
- gxu

- Postovi: 1184
- Pridružen: 09 Jul 2009, 21:43
- Location: Krusevac
- Warranty service: Bela tehnika
- Contact person: Ivan
- Phone number: 0038162303936
- Specialty: whitegoods
Re: SAMSUNG WFB1256GW - Nema napajanje
Zameni opet tny.
Ima li ta elektronika neku oznaku?
Jos i neka slika nebi skodila.
Ima li ta elektronika neku oznaku?
Jos i neka slika nebi skodila.
SIMkom
-
bogdanmini
- _

- Postovi: 11
- Pridružen: 01 Jan 2017, 21:49
- Location: Novi Sad
- Specialty: tv-multimedia
Re: SAMSUNG WFB1256GW - Gubi napajanje
Izvinjavam se ako sam prekršio pravila foruma, nisam imao tu nameru, svakako hvala svima na savetima i pomoći koju ste mi pruzili, moja je greska za otvaranje nove teme jer se radi o istom problemu i istoj ploči.
Promenio sam kolo TNY266PN, nista se nije desilo, nema napajanja.
Ploča ima oznaku DC41-000354A. Ne mogu trenutno da učitam sliku sa ImageShack-a.
Promenio sam kolo TNY266PN, nista se nije desilo, nema napajanja.
Ploča ima oznaku DC41-000354A. Ne mogu trenutno da učitam sliku sa ImageShack-a.
- KASA1
- Site Admin

- Postovi: 3856
- Pridružen: 14 Feb 2011, 10:28
- Location: Zagreb
- Specialty: tv-multimedia
Re: SAMSUNG WFB1256GW - Gubi napajanje
Treba po datasheet-u čipa provjeriti ima li sve uvjete za rad,... koliki je napon na BP pinu (pin1)?
Po oznaci za ploču DC41-000354A ne nalazim ništa na net-u.
Datasheet:
https://www.power.com/sites/default/fil ... 63_268.pdf
Po oznaci za ploču DC41-000354A ne nalazim ništa na net-u.
Datasheet:
https://www.power.com/sites/default/fil ... 63_268.pdf
"Čovječe, pazi da ne ideš malen ispod zvijezda!"
-
bogdanmini
- _

- Postovi: 11
- Pridružen: 01 Jan 2017, 21:49
- Location: Novi Sad
- Specialty: tv-multimedia
- Stolle
- Preminuo
- Postovi: 19098
- Pridružen: 12 Avg 2006, 23:35
- Location: Srbija
- Specialty: tv-multimedia
- Lokacija: Dimitrovgrad
Re: SAMSUNG WFB1256GW - Gubi napajanje
Slike šema treba postavljati ovde, na forumu. Posle nekog vremena, tamo ih više neće biti.
Tako sam i prepravio tvoj post.
Tako sam i prepravio tvoj post.
"29 poslednjih dana u mesecu je najteže"
-
- Slične teme
- Odgovori
- Pregledano
- Zadnji post
-
- 11 Odgovori
- 2900 Pregledano
-
Zadnji post napisao murko62
09 svi 2015, 17:41
-
- 1 Odgovori
- 557 Pregledano
-
Zadnji post napisao miodrag popovic
03 Nov 2023, 09:47
-
- 12 Odgovori
- 9345 Pregledano
-
Zadnji post napisao IvanBG
02 Avg 2009, 13:26
-
- 14 Odgovori
- 2206 Pregledano
-
Zadnji post napisao nase
10 Jan 2010, 01:07
-
-
VEŠ MAŠINA SAMSUNG P1453 NE RADI CENTRIFUGA - RESENO
napisao msergius » 10 Jun 2012, 14:34 » u VEŠ MAŠINE - 6 Odgovori
- 5802 Pregledano
-
Zadnji post napisao msergius
13 Jun 2012, 20:40
-
-
- 4 Odgovori
- 1250 Pregledano
-
Zadnji post napisao hagula
30 Jan 2013, 23:47
-
- 18 Odgovori
- 4320 Pregledano
-
Zadnji post napisao Hazbo
16 Dec 2014, 20:28
-
- 2 Odgovori
- 1174 Pregledano
-
Zadnji post napisao nesonisevic
12 Okt 2016, 21:08
