Elektronički aspirator

Ovde postujte diskusije o korisnim alatkama instrumentima i ostalom.

Urednik: alexa_pg

Avatar
branimir
gx
gx
Postovi: 420
Pridružen: 28 Mar 2017, 11:32
Location: Srbija, Bačka Palanka
Specialty: computers

Elektronički aspirator

Post napisao branimir » 30 svi 2017, 18:56

Ovo je nesto što svaki elektroničar treba da ima zbog šstetnih isparenja kod lemljenja i razlemljivanja.Korišćen je ventilator sa računarskog napajanja, jedna plastčna činija, malo lima, cevi od držaca tus baterije, malo crne cevi, i jos jedan ventilator gde je skinut propeler tako da je ostao ram koji služi kao odstojnik između ventilatora i činije.Pošto je ventilator malo jači stavljena je rgulacija (sa ne555 kolom) i to bi bilo ukratko.Crevo od usisivača sluzi da odvede gasove napolje.
a1.jpg
a2.jpg
a3.jpg
Zadnja izmena: branimir, dana 30 svi 2017, 19:02, ukupno menjano 1 put.
Znam da ne znam, a sve što znam naučio sam od nekog.

Avatar
branimir
gx
gx
Postovi: 420
Pridružen: 28 Mar 2017, 11:32
Location: Srbija, Bačka Palanka
Specialty: computers

Re: Elektronički aspirator

Post napisao branimir » 30 svi 2017, 18:59

Slikano mobilnim pa se nadam da je jasno
a4.jpg
a5.jpg
a6.jpg
Znam da ne znam, a sve što znam naučio sam od nekog.

Avatar
fanzo
Site Admin
Site Admin
Postovi: 16010
Pridružen: 02 Avg 2006, 06:41
Location: Bački Petrovac, Srbija
Phone number: 0038121781575
Specialty: tv-multimedia
Lokacija: Bački Petrovac

Re: Elektronički aspirator

Post napisao fanzo » 30 svi 2017, 19:14

Baš si me podsetio da trreba i to da napravim.
Odlično.. naročito plastični tanjir je perfekcija :tooo:
Svakodnevno usavršavanje je bolje od zakasnelog savršenstva

Avatar
alexa_pg
Site Admin
Site Admin
Postovi: 6029
Pridružen: 22 Avg 2006, 08:10
Location: Podgorica
Specialty: tv-multimedia

Re: Elektronički aspirator

Post napisao alexa_pg » 30 svi 2017, 22:10

:tooo:
Svak čast i na ideji i na izvedbi
"I ja volim ljude ali ih sve manje podnosim"

Avatar
Ribery
gx
gx
Postovi: 664
Pridružen: 28 Okt 2008, 20:21
Location: Beograd
Contact person: Darko
Specialty: tv-multimedia
Lokacija: Beograd-Zvezdara
Kontakt:

Re: Elektronički aspirator

Post napisao Ribery » 30 svi 2017, 23:17

Svaka cast za ideju. Prelepo izgleda :pivopije:
Posao TV servisera moras da volis da bi radio takav posao. Ovaj posao niko ne uci samo zbog novca.

Avatar
miodrag popovic
gx
gx
Postovi: 3300
Pridružen: 08 Nov 2006, 21:08
Location: Srbija
Phone number: 00381638773821
Specialty: tv
Lokacija: Pančevo Braće Jovanović 56

Re: Elektronički aspirator

Post napisao miodrag popovic » 30 svi 2017, 23:38

Ideja extra.Još dodaj LED diode da svetle imaš 2 u 1
Ko izgubi dobitak, taj dobija gubitak

vlada69
gx
gx
Postovi: 1491
Pridružen: 14 Okt 2012, 13:40
Location: Kupinovo
Contact person: Vlada
Specialty: tv-multimedia

Re: Elektronički aspirator

Post napisao vlada69 » 31 svi 2017, 07:09

Svaka čast . Lepo si zamislio i lepo napravio.
:tooo:

Avatar
branimir
gx
gx
Postovi: 420
Pridružen: 28 Mar 2017, 11:32
Location: Srbija, Bačka Palanka
Specialty: computers

Re: Elektronički aspirator

Post napisao branimir » 31 svi 2017, 07:56

Verujte mi da mnogo dobro radi, a za sledeće pravimo treću ruku koja je mnogo više.Popoviću, nije to loše sa led diodama ko nema dobru lampu iznad stola.Proizvodi nisu predmt intelektualne svojine pa ih slobodno kopirajte.
Znam da ne znam, a sve što znam naučio sam od nekog.

Avatar
bogoslav
gx
gx
Postovi: 995
Pridružen: 10 Dec 2006, 01:41
Location: Nikšić
Phone number: 0038268000267
Specialty: tv-multimedia
Lokacija: niksic

Re: Elektronički aspirator

Post napisao bogoslav » 31 svi 2017, 09:10

fanzo je napisao: naročito plastični tanjir je perfekcija :tooo:
Još da si stavio tanjir sive boje bilo bi ki iz fabrike :-)

Avatar
KASA1
Site Admin
Site Admin
Postovi: 3746
Pridružen: 14 Feb 2011, 10:28
Location: Zagreb
Specialty: tv-multimedia

Re: Elektronički aspirator

Post napisao KASA1 » 31 svi 2017, 10:26

Odlično složeno, za svaku pohvalu,... dodatna led rasvjeta kod lemljenja sigurno ne bi škodila. :tooo:
"Čovječe, pazi da ne ideš malen ispod zvijezda!"

Avatar
micot
_
_
Postovi: 62
Pridružen: 15 Jan 2008, 20:19
Location: SKOPJE-MAKEDONIJA
Contact person: Miodrag
Phone number: 00389023074774
Specialty: tv-multimedia
Lokacija: Skoplje-Makedonija

Re: Elektronički aspirator

Post napisao micot » 26 Apr 2018, 23:28

Svaka cast majstorski uradjeno

Avatar
branimir
gx
gx
Postovi: 420
Pridružen: 28 Mar 2017, 11:32
Location: Srbija, Bačka Palanka
Specialty: computers

Re: Elektronički aspirator

Post napisao branimir » 04 Avg 2018, 14:13

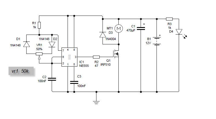
Da dodam i šemu regulacije brzine ventilatora, potenciometar 47k.Da dodam da se pored aspiratora dodatno koristi maska od 150 din (može i da se pere)
shema555.jpg
mas1 (1).jpg
mas1 (2).jpg
Znam da ne znam, a sve što znam naučio sam od nekog.

Avatar
branimir
gx
gx
Postovi: 420
Pridružen: 28 Mar 2017, 11:32
Location: Srbija, Bačka Palanka
Specialty: computers

Re: Elektronički aspirator

Post napisao branimir » 07 Dec 2019, 12:44

Stoni aspirator koji se relativno lako pravi od jednog ispravnog i dva neispravna ventilatora od napajanja, prihvatnik od brave kućnih vrata za pokretni zglob, koristio postolje za stoni mikrofon i karbonski filter sa aliekspresa.Osnova za izradu https://www.youtube.com/watch?v=LLzrkS09b0Q
as1.jpg
as2.jpg
as3.jpg
Znam da ne znam, a sve što znam naučio sam od nekog.

Odgovori

Natrag na “Alati”